电脑桌面
添加小米粒文库到电脑桌面
安装后可以在桌面快捷访问

2004概算定额VIP免费

2004概算定额_第1页
1/7
2004概算定额_第2页
2/7
2004概算定额_第3页
3/7
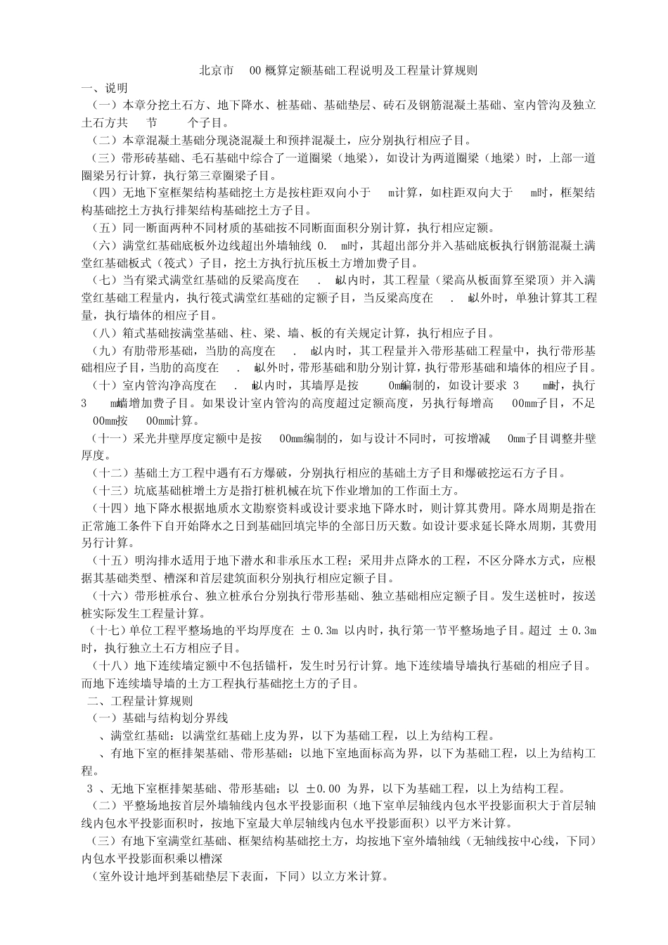
北 京 市 2004概 算 定 额 基 础 工 程 说 明 及 工 程 量 计 算 规 则 一 、 说 明 ( 一 ) 本 章 分 挖 土 石 方 、 地 下 降 水 、 桩 基 础 、 基 础 垫 层 、 砖 石 及 钢 筋 混 凝 土 基 础 、 室 内 管 沟 及 独 立土 石 方 共 7 节 285 个 子 目 。 ( 二 ) 本 章 混 凝 土 基 础 分 现 浇 混 凝 土 和 预 拌 混 凝 土 , 应 分 别 执 行 相 应 子 目 。 ( 三 ) 带 形 砖 基 础 、 毛 石 基 础 中 综 合 了 一 道 圈 梁 ( 地 梁 ), 如 设 计 为 两 道 圈 梁 ( 地 梁 ) 时 , 上 部 一 道圈 梁 另 行 计 算 , 执 行 第 三 章 圈 梁 子 目 。 ( 四 ) 无 地 下 室 框 架 结 构 基 础 挖 土 方 是 按 柱 距 双 向 小 于 6m 计 算 , 如 柱 距 双 向 大 于 6m 时 , 框 架 结构 基 础 挖 土 方 执 行 排 架 结 构 基 础 挖 土 方 子 目 。 ( 五 ) 同 一 断 面 两 种 不 同 材 质 的 基 础 按 不 同 断 面 面 积 分 别 计 算 , 执 行 相 应 定 额 。 ( 六 ) 满 堂 红 基 础 底 板 外 边 线 超 出 外 墙 轴 线 0.5m 时 , 其 超 出 部 分 并 入 基 础 底 板 执 行 钢 筋 混 凝 土 满堂 红 基 础 板 式 ( 筏式 ) 子 目 , 挖 土 方 执 行 抗压板 土 方 增加费子 目 。 ( 七) 当有梁 式 满 堂 红 基 础 的 反梁 高度在 1.5m 以内 时 , 其 工 程 量 ( 梁 高从板 面 算 至梁 顶) 并 入 满堂 红 基 础 工 程 量 内 , 执 行 筏式 满 堂 红 基 础 的 定 额 子 目 , 当反梁 高度在 1.5m 以外 时 , 单独 计 算 其 工 程量 , 执 行 墙 体的 相 应 子 目 。 ( 八) 箱式 基 础 按 满 堂 基 础 、 柱 、 梁 、 墙 、 板 的 有关规 定 计 算 , 执 行 相 应 子 目 。 ( 九) 有肋带 形 基 础 , 当肋的 高度在 1.5m 以内 时 , 其 工 程 量 并 入 带 形 基 础 工 程 量 中 , 执 行 带 形 基础 相 应 子 目 , 当肋的 高...

1、当您付费下载文档后,您只拥有了使用权限,并不意味着购买了版权,文档只能用于自身使用,不得用于其他商业用途(如 [转卖]进行直接盈利或[编辑后售卖]进行间接盈利)。
2、本站所有内容均由合作方或网友上传,本站不对文档的完整性、权威性及其观点立场正确性做任何保证或承诺!文档内容仅供研究参考,付费前请自行鉴别。
3、如文档内容存在违规,或者侵犯商业秘密、侵犯著作权等,请点击“违规举报”。

碎片内容

2004概算定额

确认删除?
VIP
微信客服
  • 扫码咨询
会员Q群
  • 会员专属群点击这里加入QQ群
客服邮箱
回到顶部