电脑桌面
添加小米粒文库到电脑桌面
安装后可以在桌面快捷访问

RPPppoe程序基本流程图VIP专享VIP免费

RPPppoe程序基本流程图_第1页
1/10
RPPppoe程序基本流程图_第2页
2/10
RPPppoe程序基本流程图_第3页
3/10
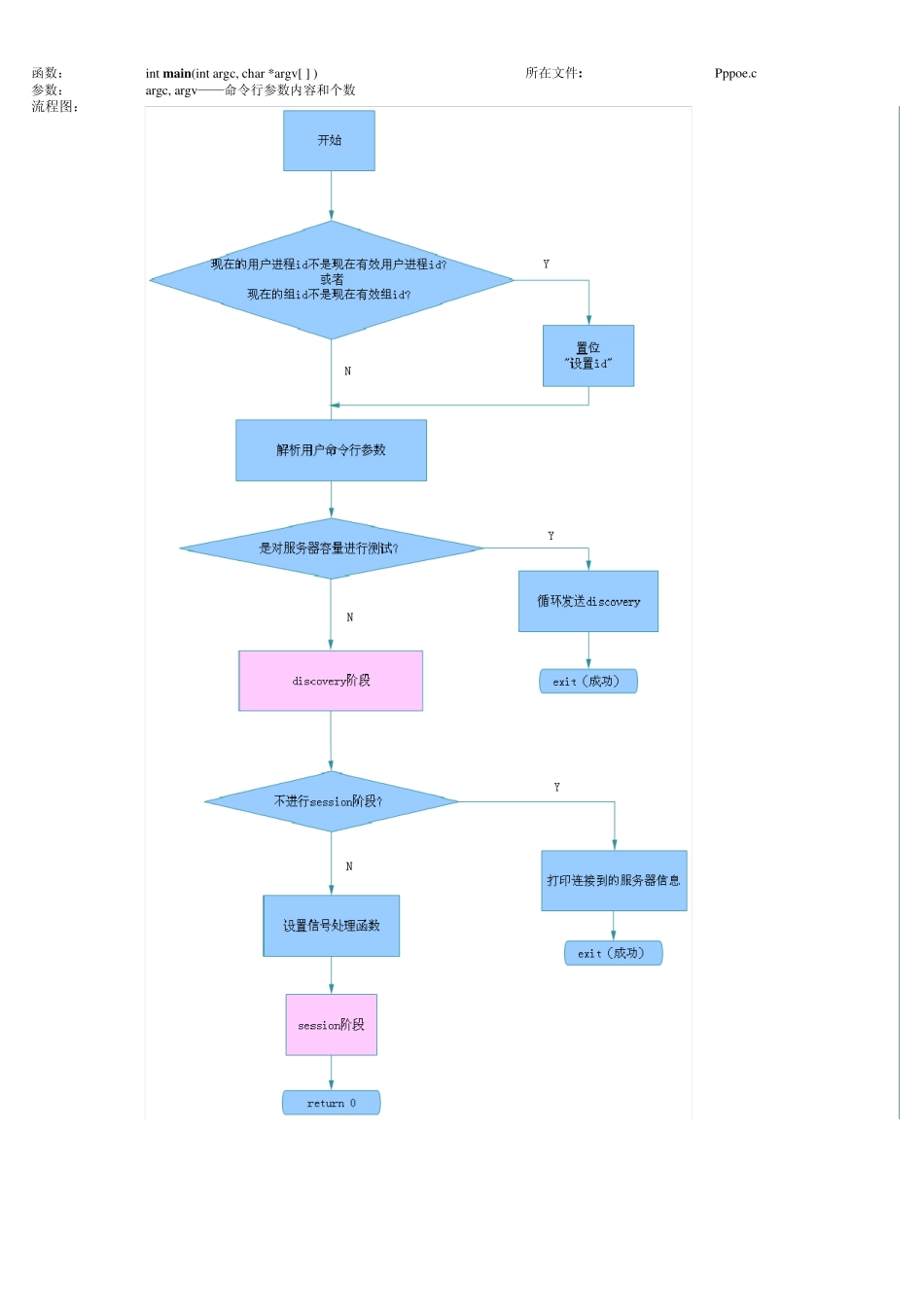
Pppoe 客户端说明文档 (本文以Rp-pppoe-3.7为参考,说明Pppoe客户端主要函数调用结构,主要用于帮助理解程序。) 图例说明: 流程图中 粉红色▇ 模块表示另有函数处理细节 部分模块 粉红色▇ 可以链接到其函数说明 函数: int main(int argc, char *argv [ ] ) 所在文件: Pppoe.c 参数: argc, argv ——命令行参数内容和个数 流程图: 函数: v oid discovery( PPPoEConnection *conn ) 所在文件: Pppoe.c 参数: Conn 指向存储有关信息的结构体 流程图: 函数: v oid session ( PPPoEConnection *conn ) 所在文件: Pppoe.c 参数: conn 指向存储有关信息的结构体 流程图: 函数: int openInterface(char const *ifname, UINT16_t type, unsigned char *hwaddr) 所在文件: If.c 参数: ifname 指向存放接口名称的字符数组 type 要建立的套接字的类型 hwaddr 指向存放硬件地址的字符数组 返回值: 建立的 socket 的文件描述符 流程图: 函数: v oid sendPADT(PPPoEConnection *conn, char const *msg) 所在文件: Common.c 参数: conn 指向存储有关信息的结构体 msg 指向存储错误信息 功能: 发送 PADT 包 流程图: 函数: static v oid sendPADI(PPPoEConnection *conn) 所在文件: Discov ery .c 参数: conn 指向存储有关信息的结构体 功能: 发送 PADI 包 流程图: 函数: static v oid sendPADR(PPPoEConnection *conn) 所在文件: Discov ery .c 参数: conn 指向存储有关信息的结构体 功能: 发送 PADR 包 流程图: 函数: static v oid w aitForPADO(PPPoEConnection *conn, int timeou t) 所在文件: Discov ery .c 参数: conn 指向存储有关信息的结构体 timeou t 等待存储超时时间 功能: 收取 PADO 包,并做处理 流程图: 函数: static v oid w aitForPADS(PPPoEConnection *conn, int timeou t) 所在文件: Discov ery .c 参数: conn 指向存储有关信息的结构体 timeou t 等待存储超时时间 功能: 收取 PADS 包,并做处理 流程图: 附 结构体说明:

1、当您付费下载文档后,您只拥有了使用权限,并不意味着购买了版权,文档只能用于自身使用,不得用于其他商业用途(如 [转卖]进行直接盈利或[编辑后售卖]进行间接盈利)。
2、本站所有内容均由合作方或网友上传,本站不对文档的完整性、权威性及其观点立场正确性做任何保证或承诺!文档内容仅供研究参考,付费前请自行鉴别。
3、如文档内容存在违规,或者侵犯商业秘密、侵犯著作权等,请点击“违规举报”。

碎片内容

RPPppoe程序基本流程图

确认删除?
VIP
微信客服
  • 扫码咨询
会员Q群
  • 会员专属群点击这里加入QQ群
客服邮箱
回到顶部