学校行政管理人员量化考核方案 学校行政管理人员量化考核方案 为法律规范学校管理,加强行政人员工作责任心,提升学校领导班子的管理水平...
学校班级量化管理细则学校班级量化管理细则 1 (一)班主任每月津贴 一、级务管理课时。 由值日行政监管,部主任安排负责本专业部学生管...
学校班级量化考评细则一、指导思想为了加强学校管理,促进良好校风和学风的形成,明确班级管理职责,完善班主任考核制度,使班级管理进一步...
对外汉语课堂教学量化工具的设计设想*高立群 孙慧莉*本讨论得到教育部人文社会科学讨论工程(工程号: 06JA740009)和北京语言大学校级规划...
某公司第一章总则第一条:为进一步规范我公司的人力资源管理制度,建立一支高素质、高境界和高度团结的员工队伍,创造一种自我激励、自我约...
2024 教学常规工作量化考核方案(7 篇) 2024 教学常规工作量化考核方案范文〔精选 7 篇〕 编写工作方案的人需要有高瞻远瞩的目光,...
量化交易标准第一课:入门讲解(心态篇)今天我们主要讲解一下我们为什么要用量化,用了之后到底有什么好处?量化和传统技术的区别在哪里?...
职能部门绩效考核目标的量化管理 职能部门目标的4321法则,将会使许多职能部门的目标量化变得比较容易。 4:4个标尺:数量、质量、成本、...
工程技术系列科研、设计岗位量化考核评审标准 评 价 指 标 初 始 权 值 评 价 标 准 评 分 等 级 1、 学 历 10 1、 ...
认知程度不了解了解熟悉掌握不了解了解熟悉掌握不了解了解熟悉掌握入口段量化标准打捆机量化标准出口段量化标准不了解了解熟悉掌握不了解了...
第 10 章 仓 储 部 量 化 考 核 全 案 10. 1 仓 储 部 量 化 考 核 图 表 、制度 1 0 .1 .3 仓储部量化考...
居家适老化改造需求评估量化表居家基本资料:评估时间:年月日编号:姓名性别联系电话出生年月身份证号码居住地址居住情况□独居□偶居□与...
在 这 里 , 通 过 分 解 职 能 部 门 目 标 的 4321 法 则 , 将 会 使 许 多职 能 部 门 的 目 标 量 化...
班主任工作月考核量化表中学班主任工作月考核量化表(试行稿<总分值 1000 分〉)(一)、班主任个人工作量化考核表(基础分 500 分)1...
教师考核量化评分表 为了鼓励教师多任课、任重要学科,提高教育教学成绩,根据上级文献精神,结合本校实际,制定考核措施,对教师的教育教...
第 1 页 共 1 0 页 白牛联中班级常规管理 量化管理细则(试行稿) 为把《中学生守则》、《中学生日常行为规范》落到实处,培养学生...
病案及时归档量化考核制度 目的 1 、促使本院出院病案及时归档。 2 、归档时限为:一般出院病历2 天归档,死亡病例7 天归档。如某患...
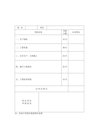
土建施工员业绩量化指标考核表姓 名单位考核内容考核分数自评得分一、生产指标15 分二、工程质量30 分三、安全生产、文明施工15 分四、...
汽车轻量化设计:我也是“低碳”经济 [导读]大家关注低碳汽车的时候,往往首先想到的就是新能源汽车,事实上,只要有利于减少排放和污染的...
欧奈尔投资哲学的A股量化实践:笑傲股市 近五年间,根据欧奈尔CANSLIM选股模型构建的A股投资组合绝对收益率累计达到647%,对沪深300指数的...

