通用管理能力个人与团队发展教学手册第一单元 自我规划• 第一章 目标思考• 第二章 自我认知• 第三章 有效学习• 第四章 职业规...
个人与团队管理企业的眼睛看当今的大学生鸿沟一:就业心态 从精英阶层—普通劳动者(北大学子买肉) 偏差的期望值56% 大学生对自己...
2024 年电大专科《个人与团队管理》机考单项选择试题第三套1 华阳建筑公司的建筑施工场地分散在很多地方,各施工场地领导之间需要对建筑材...
电大专科《个人与团队管理》机考单项选择试题第四套1。销售部经理将本季度客户需求反馈信息提供给研发部经理,这种工作报告的形式是(B)。...
国家开放大学最新《个人与团体管理》期末复习模拟测试试题及答案解析一、单选题试题 1满分 1.00标识试题试题正文在进行工作汇报中,要抓...
电大形成性考核册《个人与团体管理》答案 -1,22009 年 06 月 03 日 星期三 20:34 例子 电大形成性考核册《个人与团体管理》答案...
中央广播电视大学《个人与团体管理》机考试题及参照答案一、单项选择题(1-80 小题,每题 1 分,共 80 分 总题量 564 现题量 163...
电大《个人与团体管理》超全答案一、单项选择题有关做计划前要考虑的事情,说法不对的的是((D)假如工作变化较大,可不用做计划)。有关信...
电大《个人与团队管理》超全答案 一、单项选择题 关于做计划前要考虑的事情,说法不正确的是((D)如果工作变化较大,可不用做计划)。 ...
《 个 人 与 团 队 管 理 》 试 卷 ( 二 ) 一、 单项选择题 21. 一 个 人 买 了 一 部 车 , 他 只 知 道...
1 中央广播电视大学《个人与团队管理》机考试题及参考答案 一、单项选择题 "领导者应真诚地说出自己的意见和想法,让团队成员完全了解所...
电大专科《个人与团体管理》机考单项选择试题第三套1 华阳建筑企业的建筑工地分散在诸多地方,各工地领导之间需要对建筑材料调拨和人员安排...
电大专科《个人与团体管理》机考单项选择试题第四套1。销售部经理将本季度客户需求反馈信息提供应研发部经理,这种工作汇报的形式是(B)。...
国家开放大学《个人与团队管理》形考任务1-10 答案合集 形考任务1 正确答案 1、A. ①②③④ 2、C. 在思维时,应该左右半脑同时使用...
客观题 个人与团队管理-0 0 2 4 一、单选题(共60 题,共60 分) 1. “在任务或项目中进行一对一的指导和支持”是非正式学习中的...
《个人与团队管理》模拟试题及答案 一、判断题(1 0 个,每个2 分,共2 0 分) 1.不管是个人的目标,还是商业目标,都必须遵守SMART...
真才教育:中央广播电视大学《个人与团队管理》机考试题及参考答案 一、单项选择题(1-80 小题,每小题1 分,共80 分 总题量564 现题...
第1 页,共1 1 页 个人与团队管理机考部分试题及答案 一、单项选择题(1-80 小题,每小题1 分,共80 分 总题量564,现题量163 其...
《个人与团队管理》期末复习资料 2011-01-09 11:09:07| 分类: 默认分类 | 标签:无 |字号大中小 订阅 第一单元 自我规划 各章...
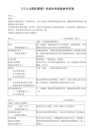
《个人与团队管理》形成性考核册参考答案 作 业 1 指 导 : 重 新 思 考 前 面 写 的 三 个 发 展 目 标 , 并 且...

