第一节、工程概况1、工程概况12、架子选型及脚手架搭设平面布置图 13、施工要求14、技术保证条件2第二节、编制依据3第三节、施工计划3划 ...
第一节脚手架工程本工程一至五层采纳双排全封闭外架,五层以上施工采纳悬挑脚手架。一、悬挑脚手架(一)搭设方案本工程挑架设一道支撑,五...
脚手架工程(1)施工概况根据该工程每个子项目的结构情况及施工工序安排进行外架选型。由于本工程为地下一层车库,地上共 5 栋 32 层高层...
脚手架工程施工方案1、脚手架材质钢管符合国际 3 号钢和技术要求,外径不小于 48mm,壁厚不小于 3.5mm,有严重锈蚀、弯曲、压扁或有裂缝...
脚手架工程脚手架作为施工操作平台、施工作业和运输信道,伴随整个施工过程。外架施工,要编制上报单独施工方案并有设计计算书,经批准方可...
脚手架工程施工方案一、地下结构脚手架:由于地下室筏板宽于剪力墙,故将脚手架立杆搭设在地下室外墙外侧基础筏板上,脚手架结构尺寸为排距...
脚手架工程施工方案本工程外脚手架全部采纳满挂竹笆和密目安全网全封闭落地双排外脚手架,局部采纳悬挑式脚手架。1)、本工程外墙脚手架采...
脚手架工程施工方案3.10.1、脚手架工程简述本工程先行搭设基础施工用脚手架,基础施工完成后拆除;地下室回填、夯实达到要求后进行上部脚手...
脚手架工程施工方案1 架子搭设方案:1.1 本工程高层部分采纳悬挑双排钢管外架子作为外墙主体与装修施工用脚手架,考虑到基础回填尽量不占...
脚手架工程施工方案本工程主楼建筑高度 87.75 米,根据不同情况选用支模架、脚手架。1 脚手架选型1.1 高支模承重架本工程地下负二层层...
脚手架工程施工方案A、脚手架材质1、钢管符合国际 3 号钢和技术要求,外径不小于 48mm,壁厚不小于3.5mm,有严重锈蚀、弯曲、压扁或有裂...
脚手架工程施工方案本工程脚手架采纳落地式钢管搭设方式。一、材料1、采纳外径 48mm、壁厚 3.5mm 的钢管,其材质应符合 GB7〜793 号钢...
脚手架工程施工方案根据建筑物造型特点,拟采纳落地式钢管架。一、材料要求1、钢管钢管采纳外径 48mm、壁厚 3.5mm 的钢管。立杆、大横杆...
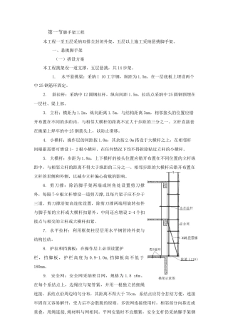
脚手架工程一三层采纳落地双排钢管脚手架,三层以上采纳槽钢悬挑式七步钢管〜脚手架,端部 10 处焊接巾 25 钢筋,在一层梁上 10 处做...
1.1 脚手架工程1.1. 脚手架方案的选择a2-2 地下车库地下结构,a2-1 会展中心的最大高度为 22 米,故均选用双排落地脚手架。地下室外...
出里排大横杆距结构外边缘 150mm,且长度不大于 440mm。上下层小横杆应在立杆处错开布置,同层的相邻小横杆在立杆处相向布置。本工程采纳...
脚手架工程施工方案根据施工部署的要求,平板采纳木龙骨竹胶合大模板,墙采纳双排架施工,外架满挂密目安全网,外架与外墙采纳预埋件固定,...
1. 工程概况本工程为东大化工制氮机房工程,位于高新区湖田 309 国道北。由高青 县建筑安装总公司兴建,。工程工期自 2025 年 月 ...
脚手架工程施工方案一、脚手架施工技术标准及依据1、《建筑施工扣件式钢管脚手架安全技术法律规范》JGJ130-2001。2、《建筑施工安全检查标...
脚手架工程一、结构施工脚手架:外脚手架采纳扣件式双排落地钢管脚手架。(一)脚手架的搭设1、选用材料外脚手架搭设选用 e 48x3.5 规格...

