高中数学总复习球和立体几何中的创新问题【知识要点】1.球定义:半圆以它的直径所在直线为旋转轴,旋转一周而形成的几何体叫做球。2.截面...
高中新课标数学选修(2-1)空间向量与立体几何测试题一、选择题1.若把空间平行于同一平面且长度相等的所有非零向量的始点放置在同一点,则...
2011年炎陵一中与长沙市一中合作学案制作李春明空间向量与立体几何复习导学案【学习目标】:1、了解空间向量的概念,了解空间向量的基...
Http://www.fhedu.cn第八章立体几何第一节空间几何体的结构、三视图和直观图、表面积和体积第一部分五年高考荟萃2009年高考题一、选择题1....
D1B1DABCE1ABCADEFMDC1B1A1CBA立体几何中平行与垂直的证明专题练习【学习目标】1.通过学习更进一步掌握空间中线面的位置关系;2.掌握正确的...
BFDAECM49、矩形ABCD与矩形ABEF的公共边为AB,且平面ABCD平面ABEF,如图所示,FD2,AD=1,EF=3.(Ⅰ)证明:AE平面FCB;(Ⅱ)求异面直线B...
实用标准文案精彩文档第7章立体几何习题练习9.1.11、判断题,下列语句说法正确的打“√”,错误的打“Χ”(1)一个平面长是4cm,宽是2cm(...
第三讲用空间向量的方法解立体几何问题一、主干知识空间直线、平面间的平行、垂直的向量表示:设直线l,m的方向向量分别为a=(a1,b1,c1),b=(a...
ABCDA`B`C`D`EF立体几何训练题一、选择题(每小题5分,共40分)1、点P在直线a上,直线a在平面α内可记为(A)A、P∈a,aαB、Pa,aαC、Pa,a∈...
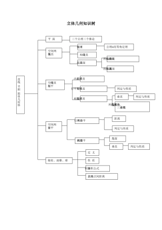
立体几何知识树直线平面简单几何体平面三个公理三个推论空间两条直线平行直线公理4及等角定理相交直线异面直线垂直判定与性质异面直线的距...
(18)(本小题满分12分)如图,四凌锥p—ABCD中,底面ABCD为矩形,PA上面ABCD,E为PD的点。(I)证明:PP//平面AEC;(II)设置AP=1,AD=3,三...
空间几何体的三视图立体几何复习备考方略1.空间几何体的结构常常在小题中考查,有时也渗透在解答题中考查某个几何体的结构特征.2.直观图常...
选修2-1第4课时空间向量与空间距离课标解读【课标要求】【学习重点】两点间的距离,点到平面的距离【学习难点】两异面直线间的距离,线面距...
专题一复数与立体几何(第2讲)【预习】阅读课本132-135页,并完成导学【预习目标】回顾空间图形和线面关系.【导引】线、面关系(以下l,l1,l2...
3.2立体几何中的向量方法第五课时例1在正方体ABCD-A1B1C1D1中,E、F分别是棱AB和BC的中点,试在棱BB1上找一点M,使D1M⊥平面EFB1.A1B1C1AB...
立体几何专题一空间几何体的结构:1、下列说法中正确的序号有:(1)用一个平面去截棱锥,棱锥底面与截面之间的部分是棱台。(2)过球面上...
空间向量在立几中应用空间向量在立体几何中的应用江苏如东马塘中学张伟锋空间向量在立体几何中的应用江苏如东马塘中学张伟锋空间向量在立几...
【知识要点】1.空间几何体三视图与直观图①由空间几何体画三视图②由三视图还原实物图③斜二测画法及面积计算2.空间几何体的表面积与体积①...
《立体几何与空间向量》学案【学习目标】1.理解空间向量的概念;掌握空间向量的加法、减法和数乘.2.了解空间向量的基本定理;理解空间向...
高一数学必修二知识点:立体几何1、柱、锥、台、球的结构特征(1)棱柱:定义:有两个面互相平行,其余各面都是四边形,且每相邻两个四边形...

