第一章 人力资源管理导论 第一节 人力资源管理概述 一.人力资源的概念 1 .人力资源的内涵 人力资源最一般的含义是智力正常的人都是...
《人力资源管理》实训课指导书 一、前言 人力资源管理是 2 1 世纪管理学的核心,是管理领域的前沿性、实用性学科,是近年来新设置的专...
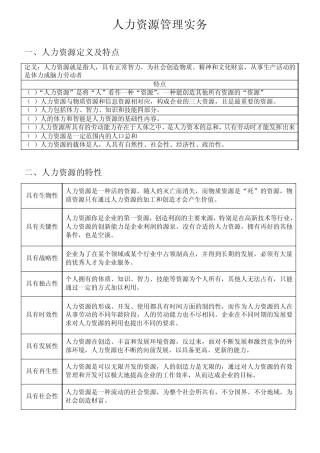
人力资源管理实务 一、人力资源定义及特点 定义:人力资源就是指人,具有正常智力,为社会创造物质、精神和文化财富,从事生产活动的是体...
人力资源管理实习日记 2014.10.08 星期三 今天是我到公司实习的第一天。所以很兴奋早上很早就起来了,就去公司了,刚到公司还是很拘谨的...
综 合 实 习 报 告 第 1 页 共 6 页 指导教师评语: 年 月 日 成绩评定: 综 合 实 习 报 告 第 2 页 共 6 页...
2 0 1 0 年 1 月 9 日(第一周) 实习内容: 在 x x x 人力资源处进行毕业实习,开始的一周主要是进行岗前培训,公司主管介...
在实际工作中,我们经常会听到人事经理提出这样的疑问:“企业中的人力资源管理到底是什么角色?是服务吗?是战略伙伴吗?”这个问题的实质...
4 直接上级、同级、自身、直接下级、外部专家等均可充当考绩的实施者。 5 奖酬指奖金加工资。 6 行为锚定评分法是职务评价的一种方法...
1 人 力 资 源 管 理 学 习 资 料 第 一 篇 : 人 力 资 源 规 划 第 一 章 : 规 划 概 述 人 力 资 源...
《人力资源管理》 一 、 判 断 题 。 1. 人 力 资 源 管 理 将 人 看 作 成 本 中 心 。( 错 ) 2. 人 力 ...
人力资源管理复习重点(一) 第一章 人力资源管理导论 一、简答题: 1、什么是人力资源?人力资源有什么特点? 答:人力资源,广义上...
人力资源管理复习资料——案例分析 1.YT 公司是一家大型的电子企业。2006 年该公司实行了企业工资与档案工资脱钩,与岗位、技能、贡献和...
第一章 一、名词解释 人力资源管理 微观:人力资源管理是指根据企业发展战略的要求,有计划地对人力资源进行合理配置,通过对企业中员工...
人力资源管理网考复习 第六章 员工培训 一、单选题 1. 企业对新员工上岗前进行的培训称为( )。 A. 在岗培训 B. 入职引导 C. ...
人力资源管理复习提纲 第一部分: 1.人力资源管理起源于(战略管理),并在此基础上发展起来。 2.决定绩效考核是否成功的关键在于(考核...
人力资源管理复习提纲(廖泉文,学位课程,期末考试)
《人力资源管理》复习思考题 一、 名词解释 名词解释 答案 “社会人” 所谓“社会人”,是以追求良好的人际关系为人的根本动机的人性...
人力资源管理复习 1.第1题 反映了组织薪酬结构与构成、薪酬等级与薪酬标准的综合方案称作( )。 A.薪酬标准 B.薪酬设计 C.薪酬制度...
人力资源管理填空题 1:第二层次的人力资源是指一部分( )的人力资源。 回答:未利用 2:培训控制是指在( )不断根据目标、标准和受...
1 人力资源管理-招聘 02 网络招聘 一、 网络招聘的简介 1. 网络招聘的含义:网络招聘,也被称为电子招聘,是指通过技术手段的运用,...

