下载后可任意编辑超限梁模板专项施工方案修改12024 年 4 月 19 日下载后可任意编辑目 录一、工程概况.................................
下载后可任意编辑腰梁冠梁支撑梁模板方案12024 年 4 月 19 日下载后可任意编辑 天津站改扩建工程站房工程——地下进站大厅冠梁、腰梁...
1 南航河南分公司南阳基地住宅楼工程梁模板工程施工方案一、编制依据《建筑结构荷载规范》 GB50009-2001中国建筑工业出版社;《混凝土结...
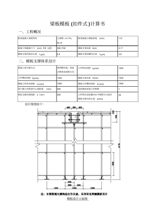
梁板模板 (扣件式 )计算书一、工程概况新浇混凝土梁板特性公寓楼 +4.17m,KL12 新浇混凝土楼板厚度(mm) 110 混凝土梁截面尺寸(mm)【...
600X1100梁模板(盘扣式,梁板立柱不共用)计算书计算依据:1、《建筑施工承插型盘扣式钢管支架安全技术规程》JGJ231-2010 2、《建筑施工...
1 模板计算1、工程概况柱网尺寸 8.4m ×12m,柱截面尺寸 900mm×900mm 纵向梁截面尺寸 450mm×1200mm,横向梁截面尺寸450mm×900mm,...
目录一、工程简况1二、施工准备工作1三、管理架构2四、计算书 2五、主要工程施工技术措施10六、技术质量保证措施10七、工程进度保证措施13...
下载后可任意编辑模板工程施工方案一、编制依据和编制说明1、编制说明由于主堂楼工程三层部分预应力梁跨度大,梁截面尺寸大。为确保施工安...
下载后可任意编辑 模精品 word 文档可以编辑(本页是封面)【最新资料 Word 版 可自由编辑!!】下载后可任意编辑板施工方案下载后可...
下载后可任意编辑南航河南分公司南阳基地住宅楼工程梁模板工程施工方案一、编制依据 《建筑结构荷载法律规范》GB50009-2001中国建筑工业出...
危险性较大的分局部项工程方案交底记录表工程名称:浐灞生态区广阔门村城中村改造工程 DK9 交底时间:危险性较大的分局部项工程:超重梁...
京沪高速铁路土建工程三标段 连续梁模板施工作业指导书 审查: 审核: 校核: 编制: 中国水电集团 京沪高速铁路工程三标段项目经理...
下载后可任意编辑1编制说明............................................................22编制依据......................................
1 东台市金鹰盛世花园 3# 楼 商 业 (梁跨度大于10 米、高度大于5 米) 模板 编制人: 职务: 负责人: 职务: 审核人: 职...
多道放射状弧形梁支模计算机辅助设计施工工法 1.前言 随着建筑设计师们对建筑形态、视觉效果完美的不断追求,过去呆板的立面设计已被越来...
1 中系梁模板设计方案 一、概况: 保定至阜平(冀晋界)高速公路是河北省“五纵六横七条线”高速公路网中“第三横”的重要组成部分。我...
圆弧形挂板施工方案页脚内容 1多道放射状弧形梁支模计算机辅助设计施工工法1. 前言随着建筑设计师们对建筑形态、视觉效果完美的不断追求...
梁模板支撑体系梁板模板(扣件式)计算书、工程概况新浇混凝土梁板特性公寓楼+4.17m,KL12新浇混凝土楼板厚度(mm)110混凝土梁截面尺寸(mm)【宽...
模板专项施工方案第一节编制依据《建筑结构荷载规范》(GB50009-2001)中国建筑工业出版社;《混凝土结构设计规范》(GB50010-2002)中国建...
......专业word可编辑.模板计算实例1、工程概况柱网尺寸6m×9m,柱截面尺寸600mm×600mm纵向梁截面尺寸300mm×600mm,横向梁截面尺寸600mm...

