第4节科学测量:用单摆测量重力加速度[实验目标]1.用单摆测量重力加速度.2.会使用秒表测量时间.3.能分析实验误差的来源,并能采用适当方...
第2节神经调节的基本方式课标内容要求核心素养对接概述神经调节的基本方式是反射(可分为条件反射和非条件反射),其结构基础是反射弧。生命...
第1节植物生长素课标内容要求核心素养对接概述科学家经过不断的探索,发现了植物生长素,并揭示了它在调节植物生长时表现出两重性,既能促...
第2节内环境的稳态课标内容要求核心素养对接1.以血糖、体温、pH和渗透压等为例,阐明机体通过调节作用维持内环境的相对稳定,以保证机体的...
第3节神经冲动的产生和传导课标内容要求核心素养对接1.阐明神经细胞膜内外在静息状态具有电位差,受到外界刺激后形成动作电位,并沿神经纤...
第1节激素与内分泌系统课标内容要求核心素养对接说出人体内分泌系统主要由内分泌腺组成,包括垂体、甲状腺、胸腺、肾上腺、胰岛和性腺等多...
第1节神经调节的结构基础课标内容要求核心素养对接举例说明中枢神经系统通过自主神经来调节内脏的活动。生命观念——通过分析神经元和神经...
素养提升课兴奋传导和传递特点的实验探究[核心精要]1.基本思路选刺激和测量的部位——在神经纤维上选一刺激点,用A表示,测量部位应选在刺...
第4节神经系统的分级调节第5节人脑的高级功能课标内容要求核心素养对接1.分析位于脊髓的低级神经中枢和脑中相应的高级神经中枢相互联系、相...
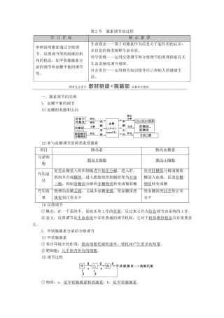
第2节激素调节的过程学习目标核心素养举例说明激素通过分级调节、反馈调节等机制维持机体的稳态,如甲状腺激素分泌的调节和血糖平衡的调节...
第3节体液调节与神经调节的关系课标内容要求核心素养对接1.举例说出神经调节与体液调节相互协调共同维持机体的稳态,如体温调节和水盐平衡...
第2节特异性免疫课标内容要求核心素养对接阐明特异性免疫是通过体液免疫和细胞免疫两种方式,针对特定病原体发生的免疫应答。生命观念——...
与生长素有关的实验设计和分析[核心精要]1.验证生长素的产生部位在尖端(1)实验组:取放置过胚芽鞘尖端的琼脂块,置于去掉尖端的胚芽鞘一侧...
第2节其他植物激素课标内容要求核心素养对接举例说明几种主要植物激素的作用,这些激素可通过协同、拮抗等方式共同实现对植物生命活动的调...
!"#$%&,’"#$%&(!"#$#%&’"()*+(,)(-"./#-(01%2/#/./",!314156788897,:+#%()[!"#$%&’(](&)*+,-(-.*;.-&/*)*01*,,-)%0(2(3-(0%,-(3...
:第l8卷第2期无锡轻工大学学报l999年6月JournalofWuxiUniversityofLightIndustryVo【_18,No.ZJun,l999文章编号:1001—7453(1999)02—0...
选择性五羟色胺在摄取抑制剂(SSRI)氟西汀的情况下是否影响贝紫贻贝?MariaGonzalez-Rey,MariaJoãoBebianno*CIMA,阿尔加维,法鲁,Gambe...
选择性5-羟色胺再摄取阻滞剂(SSRI)的临床精神药理学概论国际上常用的SSRI为氟西汀、帕罗西汀、氟伏草胺、舍曲林、西酞普兰(citalopram)。[...
葡萄糖肉浸液肉汤DextroseMeatInfusionBroth用途:用于溶血性链球菌的增菌培养配方:(g/L)牛肉粉3.0氯化钠5.0蛋白胨10.0磷酸氢二钾2.0葡...
选择性消化道去污染重症监护病房(Icu)患者的病情危重,免疫功能常低下,加上侵入性操作较多,感染发生率明显增加。该感染通常是由患者自身...

