电脑桌面
添加小米粒文库到电脑桌面
安装后可以在桌面快捷访问

初中数学动点专题VIP免费

初中数学动点专题_第1页
1/14
初中数学动点专题_第2页
2/14
初中数学动点专题_第3页
3/14
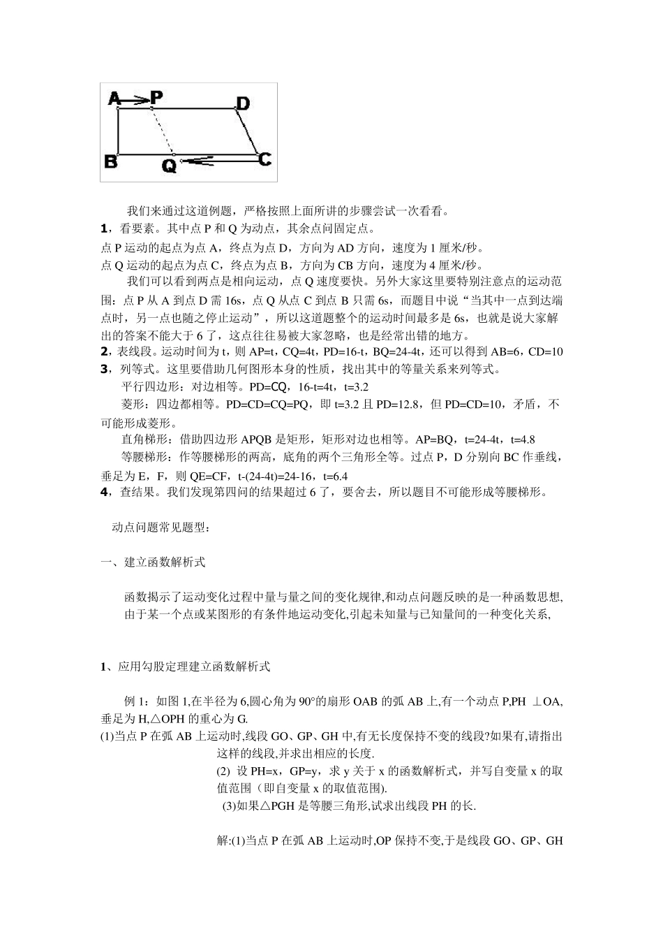
动 点 问 题 动 点 问 题 : 是 指 图 形 中 存 在 一 个 或 多 个 动 点 ,它 们 在 线 段 、 射 线 或 弧 线 上 运 动 所 形 成 的轨 迹 或 变 化 的 图 形 . 顾 名 思 义 , 动 点 问 题 不 同 于 我 们 一 般 的 几 何 题 目 , 它 的 图 形 是 发 生 运 动变 化 的 。 解 决 这 类 问 题 的 关 键 : 动 中 求 静 ,找 出 运 动 的 点 ( 线 ) 和 不 动 的 点 ( 线 ) 。 要 求 在 熟 练 掌 握 三 角 形 、 长 方 形 ( 正 方 形 ) 、 梯 形 、 扇 形 等 图 形 的 图 形 性 质 的 基 本 上 ,通 过 “ 对 称 、 平 移 、 旋 转 ” 等 研 究 手 段 和 方 法 , 来 探 索 与 发 现 图 形 性 质 及 图 形 变 化 , 在 解题 过 程 中 渗 透 空 间 观 念 和 合 情 推 理 。 从 数 学 思 想 的 层 面 上 要 掌 握 : ( 1) 运 动 观 点 ; ( 2) 方 程 思 想 ; ( 3) 数 形 结 合 思 想 ;( 4) 分 类 思 想 ; ( 5) 转 化 思 想 等 动 点 问 题 解 题 思 路 : 归 纳 为 12 个 字 — — “ 看 要 素 , 表 线 段 , 列 等 式, 查结 果” 。 分 析动 点 变 化 的 要 素 , 包括: 起点 , 终点 , 速度, 方 向, 运 动 范围等 观 察哪些是 运 动 的 点 ( 线 ) , 哪些是 固定不 动 的 点 ( 线 ) 明白了点 的 运 动 , 再把图 中 的 线 段 长 度表 示出 来 用距离( S) =速度( V) ×时间 ( T) , 以便于 下一 步 的 运 算 利 用一 些不 动 的 量 , 长 度不 变 的 线 段 , 列 出 等 式。 这 里 有 很 多 变 化 , 动 点 问 题 的 核 心 考 查也 在 这 里 , 查结 果。 这 就 涉 及 到 动 点 问 题 的 又 一 难 点 — — 范围。 最 后 一 定要 将 结 果返 代 回 题 目 中 进 行 考 查看 是 否 满 足 题 意 , 不 满 足 的 要 舍 去 。 例 题 : 梯 形 ABCD 中 , AD∥ BC, ∠ B=90°, AD=16cm, AB=6cm, BC=24cm, 动 点 P 从 点A...

1、当您付费下载文档后,您只拥有了使用权限,并不意味着购买了版权,文档只能用于自身使用,不得用于其他商业用途(如 [转卖]进行直接盈利或[编辑后售卖]进行间接盈利)。
2、本站所有内容均由合作方或网友上传,本站不对文档的完整性、权威性及其观点立场正确性做任何保证或承诺!文档内容仅供研究参考,付费前请自行鉴别。
3、如文档内容存在违规,或者侵犯商业秘密、侵犯著作权等,请点击“违规举报”。

碎片内容

初中数学动点专题

确认删除?
VIP
微信客服
  • 扫码咨询
会员Q群
  • 会员专属群点击这里加入QQ群
客服邮箱
回到顶部