电脑桌面
添加小米粒文库到电脑桌面
安装后可以在桌面快捷访问

初中数学定义、定理VIP免费

初中数学定义、定理_第1页
1/10
初中数学定义、定理_第2页
2/10
初中数学定义、定理_第3页
3/10
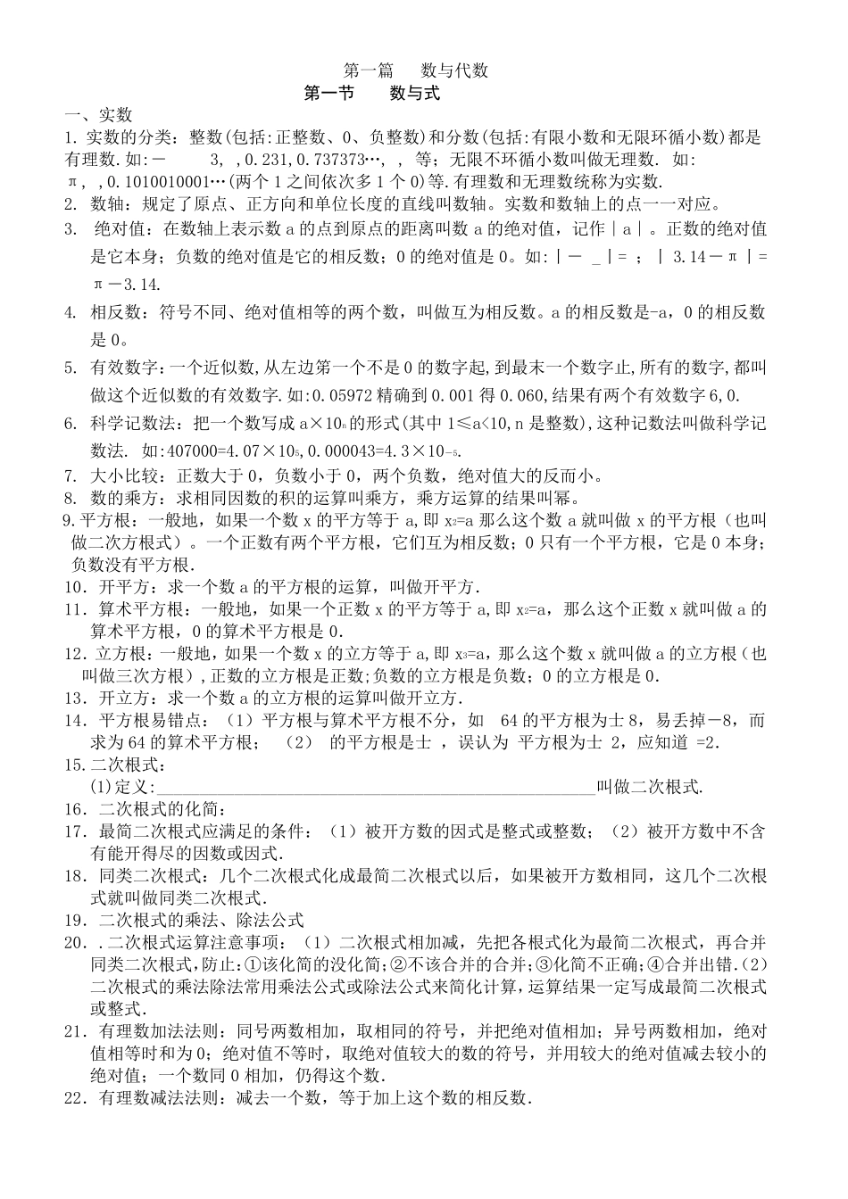
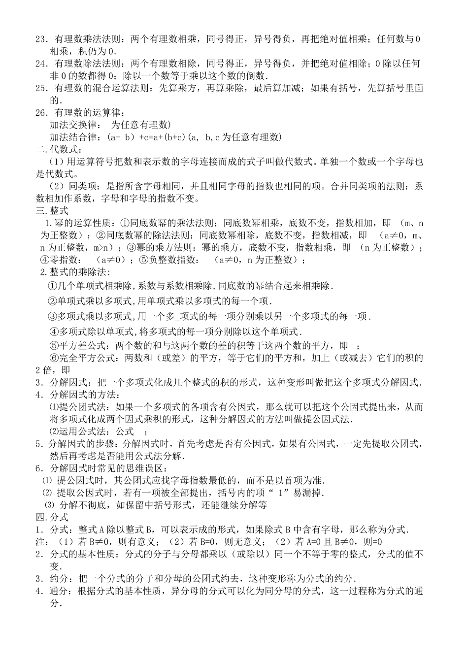
第一篇 数与代数 第一节 数与式 一、实数 1. 实数的分类:整数(包括:正整数、0、负整数)和分数(包括:有限小数和无限环循小数)都是有理数.如:- 3, ,0.231,0.737373…, , 等;无限不环循小数叫做无理数. 如:π, ,0.1010010001…(两个1 之间依次多1 个0)等.有理数和无理数统称为实数. 2. 数轴:规定了原点、正方向和单位长度的直线叫数轴。实数和数轴上的点一一对应。 3. 绝对值:在数轴上表示数a 的点到原点的距离叫数a 的绝对值,记作∣a∣。正数的绝对值是它本身;负数的绝对值是它的相反数;0 的绝对值是0。如:丨- _丨= ;丨3.14-π丨=π-3.14. 4. 相反数:符号不同、绝对值相等的两个数,叫做互为相反数。a 的相反数是-a,0 的相反数是0。 5. 有效数字:一个近似数,从左边笫一个不是0 的数字起,到最末一个数字止,所有的数字,都叫做这个近似数的有效数字.如:0.05972 精确到0.001 得0.060,结果有两个有效数字6,0. 6. 科学记数法:把一个数写成a×10n的形式(其中 1≤a<10,n 是整数),这种记数法叫做科学记数法. 如:407000=4.07×105,0.000043=4.3×10-5. 7. 大小比较:正数大于 0,负数小于 0,两个负数,绝对值大的反而小。 8. 数的乘方:求相同因数的积的运算叫乘方,乘方运算的结果叫幂。 9.平方根:一般地,如果一个数x 的平方等于 a,即x2=a 那么这个数a 就叫做x 的平方根(也叫做二次方根式)。一个正数有两个平方根,它们互为相反数;0 只有一个平方根,它是0 本身;负数没有平方根. 10.开平方:求一个数a 的平方根的运算,叫做开平方. 11.算术平方根:一般地,如果一个正数x 的平方等于 a,即x2=a,那么这个正数x 就叫做a 的算术平方根,0 的算术平方根是0. 12.立方根:一般地,如果一个数x 的立方等于 a,即x3=a,那么这个数x 就叫做a 的立方根(也叫做三次方根),正数的立方根是正数;负数的立方根是负数;0 的立方根是0. 13.开立方:求一个数a 的立方根的运算叫做开立方. 14.平方根易错点:(1)平方根与算术平方根不分,如 64 的平方根为士8,易丢掉-8,而求为64 的算术平方根; (2) 的平方根是士 ,误认为 平方根为士 2,应知道 =2. 15.二次根式: (1)定义:___________________________________________________叫做二次根式. 16.二次根式的化 简 : 17.最简 二次根式应满 足 的条 件 :(1)被 开方数的因式是整式或 整...

1、当您付费下载文档后,您只拥有了使用权限,并不意味着购买了版权,文档只能用于自身使用,不得用于其他商业用途(如 [转卖]进行直接盈利或[编辑后售卖]进行间接盈利)。
2、本站所有内容均由合作方或网友上传,本站不对文档的完整性、权威性及其观点立场正确性做任何保证或承诺!文档内容仅供研究参考,付费前请自行鉴别。
3、如文档内容存在违规,或者侵犯商业秘密、侵犯著作权等,请点击“违规举报”。

碎片内容

初中数学定义、定理

您可能关注的文档

确认删除?
VIP
微信客服
  • 扫码咨询
会员Q群
  • 会员专属群点击这里加入QQ群
客服邮箱
回到顶部