电脑桌面
添加小米粒文库到电脑桌面
安装后可以在桌面快捷访问

过滤及反冲洗实验VIP免费

过滤及反冲洗实验_第1页
1/10
过滤及反冲洗实验_第2页
2/10
过滤及反冲洗实验_第3页
3/10
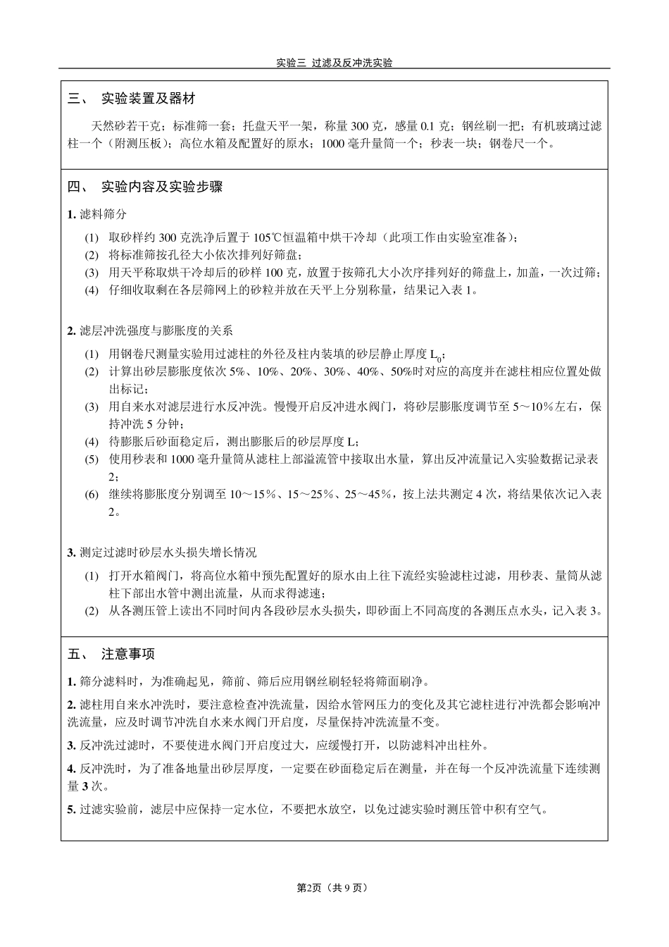
北京工业大学建筑工程学院 水质工程学实验 实验三 过滤及反冲洗实验 专 业 给水排水工程 班 号 08431 学 号 080431 姓 名 分 组 实验日期 2011 年 4 月 19 日 实验三 过滤及反冲洗实验 第1页(共9 页) 实验三 过滤及反冲洗实验 一、 实验目的 1. 了 解 滤 料 级 配 , 掌 握 筛 分 实 验 的 方 法 及 滤 料 筛 选 过 程 。 2. 掌 握 反 冲 洗 时 冲 洗 强 度 与 滤 层 膨 胀 度 之 间 的 关 系 。 3. 了 解 清 洁 砂 层 过 滤 时 水 头 损 失 变 化 规 律 , 以 及 滤 层 水 头 损 失 的 增 长 对 过 滤 周 期 的 影 响 。 二、 实验原理 1 . 过 滤 原 理 水 的 过 滤 是 根 据 地 下 水 通 过 地 层 过 滤 形 成 清 洁 井 水 的 原 理 而 创 造 的 处 理 浑 浊 水 的 方 法 。 在 处 理 过 程中 , 过 滤 一 般 是 指 以 石 英 砂 等 颗 粒 状 滤 料 层 截 留 水 中 悬 浮 杂 质 , 从 而 使 水 达 到 澄 清 的 工 艺 过 程 。 过 滤 是水 中 悬 浮 颗 粒 与 滤 料 颗 粒 间 粘 附 作 用 的 结 果 。 粘 附 作 用 主 要 决 定 于 滤 料 和 水 中 颗 粒 的 表 面 物 理 化 学 性 质 ,当 水 中 颗 粒 迁 移 到 滤 料 表 面 上 时 , 在 范 得 华 引 力 和 静 电 引 力 以 及 某 些 化 学 键 和 特 殊 的 化 学 吸附 力 作 用 下 ,它们被粘 附 到 滤 料 颗 粒 的 表 面 上 。 此外, 某 些 絮凝颗 粒 的 架桥作 用 也同时 存在 。 经研究表 明, 过 滤 主 要还是 悬 浮 颗 粒 与 滤 料 颗 粒 经过 迁 移 和 粘 附 两个过 程 来完成 去除水 中 杂 质 的 过 程 。 2 . 影 响 过 滤 的 因素 在 过 滤 过 程 中 , 随着过 滤 时 间 的 增 加, 滤 层 中 悬 浮 颗 粒 的 量也会随着不断增 加, 这就必然会导致过滤 过 程 水 力 条件的 改变 。 当 滤 料 粒 径、形 状 、滤 层 级 配 和 厚度 及 水 位已定 时 , 如果 孔隙率减小, 则在 水头 损 失 不变 的 情况下 , 将引 起滤 速减小。 反 ...

1、当您付费下载文档后,您只拥有了使用权限,并不意味着购买了版权,文档只能用于自身使用,不得用于其他商业用途(如 [转卖]进行直接盈利或[编辑后售卖]进行间接盈利)。
2、本站所有内容均由合作方或网友上传,本站不对文档的完整性、权威性及其观点立场正确性做任何保证或承诺!文档内容仅供研究参考,付费前请自行鉴别。
3、如文档内容存在违规,或者侵犯商业秘密、侵犯著作权等,请点击“违规举报”。

碎片内容

过滤及反冲洗实验

小辰3+ 关注
实名认证
内容提供者

出售各种资料和文档

确认删除?
VIP
微信客服
  • 扫码咨询
会员Q群
  • 会员专属群点击这里加入QQ群
客服邮箱
回到顶部