电脑桌面
添加小米粒文库到电脑桌面
安装后可以在桌面快捷访问

制冷原理知识点整理VIP专享

制冷原理知识点整理_第1页
1/6
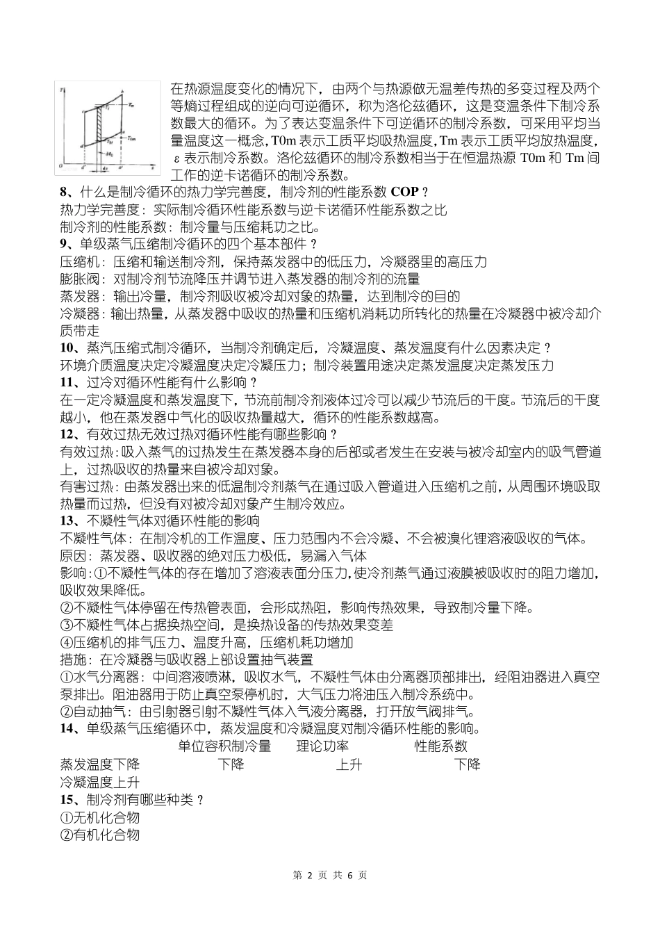
制冷原理知识点整理_第2页
2/6
制冷原理知识点整理_第3页
3/6
第 1 页 共 6 页 ·制冷原理思考题 1 、什么是制冷? 从物体或流体中取出热量,并将热量排放到环境介质中去,以产生低于环境温度的过程。 自然冷却:自发的传热降温 制冷机/制冷系统:机械制冷中所需机器和设备的总和 制冷剂:制冷机中使用的工作介质 制冷循环:制冷剂一系列状态变化过程的综合 2 、常用的四种制冷方法是什么? ①液体气化制冷(蒸气压缩式、蒸气吸收式、蒸气喷射式、吸附制冷) ②液体绝热节流 ③气体膨胀制冷 ④涡流管制冷、热电制冷、磁制冷 优点 缺点 蒸气压缩式 性能系数高,制冷量大,成本低,适用范围广,结构简单 制冷剂会对环境产生影响,压缩机存在噪声,振动等 蒸气吸收式 有利于废热的回收利用,电能耗费少,维修简单,振动噪声小,对大气臭氧层无破环作用 对铜及铜合金有腐蚀作用,钢材及冷却水消耗量大,性能系数低,体积较大,设备昂贵,适用于大型设备 蒸气喷射式 以热能为补偿能量形式,结构简单,加工方便,没有运动部件,使用寿命长 工作蒸汽压力高,喷射器流动损失大,效率较低 热电 无需工质,无运动部件,灵活性强,使用方便可靠 效率低,必须使用直流电源,使用的半导体器件价格高 3 、液体汽化为什么能制冷? ①当液体处在密闭容器内,液体汽化形成蒸气。若容器内除了液体及液体本身的蒸气外不存在任何其他气体,也提出在某一压力下将达到平衡,处于饱和状态。 ②将一部分饱和蒸气从容器中抽出时,必然要再汽化一部分来维持平衡。 ③液体汽化时,需要吸收热量,这一部分热量称为汽化热。汽化热来自被冷却对象,因而被冷却对象变冷或者使它维持在环境温度以下的某个低温。 4 、液体汽化制冷的四个基本过程是什么? ①制冷剂低压下汽化 ②蒸气升压 ③高压气液化 ④高压液体降压 5 、什么是热泵及其性能系数? 制冷机:使用目的是从低温热源吸收热量 热泵:使用目的是向高温热汇释放能量 6 、性能系数:WQWWQCOPH/)(/0 7 、劳伦兹循环 第 2 页 共 6 页 在热源温度变化的情况下,由两个与热源做无温差传热的多变过程及两个等熵过程组成的逆向可逆循环,称为洛伦兹循环,这是变温条件下制冷系数最大的循环。为了表达变温条件下可逆循环的制冷系数,可采用平均当量温度这一概念,T0m 表示工质平均吸热温度,Tm 表示工质平均放热温度,ε表示制冷系数。洛伦兹循环的制冷系数相当于在恒温热源T0m 和 Tm 间工作的逆卡诺循环的制冷系数。 8...

1、当您付费下载文档后,您只拥有了使用权限,并不意味着购买了版权,文档只能用于自身使用,不得用于其他商业用途(如 [转卖]进行直接盈利或[编辑后售卖]进行间接盈利)。
2、本站所有内容均由合作方或网友上传,本站不对文档的完整性、权威性及其观点立场正确性做任何保证或承诺!文档内容仅供研究参考,付费前请自行鉴别。
3、如文档内容存在违规,或者侵犯商业秘密、侵犯著作权等,请点击“违规举报”。

碎片内容

制冷原理知识点整理

确认删除?
VIP
微信客服
  • 扫码咨询
会员Q群
  • 会员专属群点击这里加入QQ群
客服邮箱
回到顶部