电脑桌面
添加小米粒文库到电脑桌面
安装后可以在桌面快捷访问

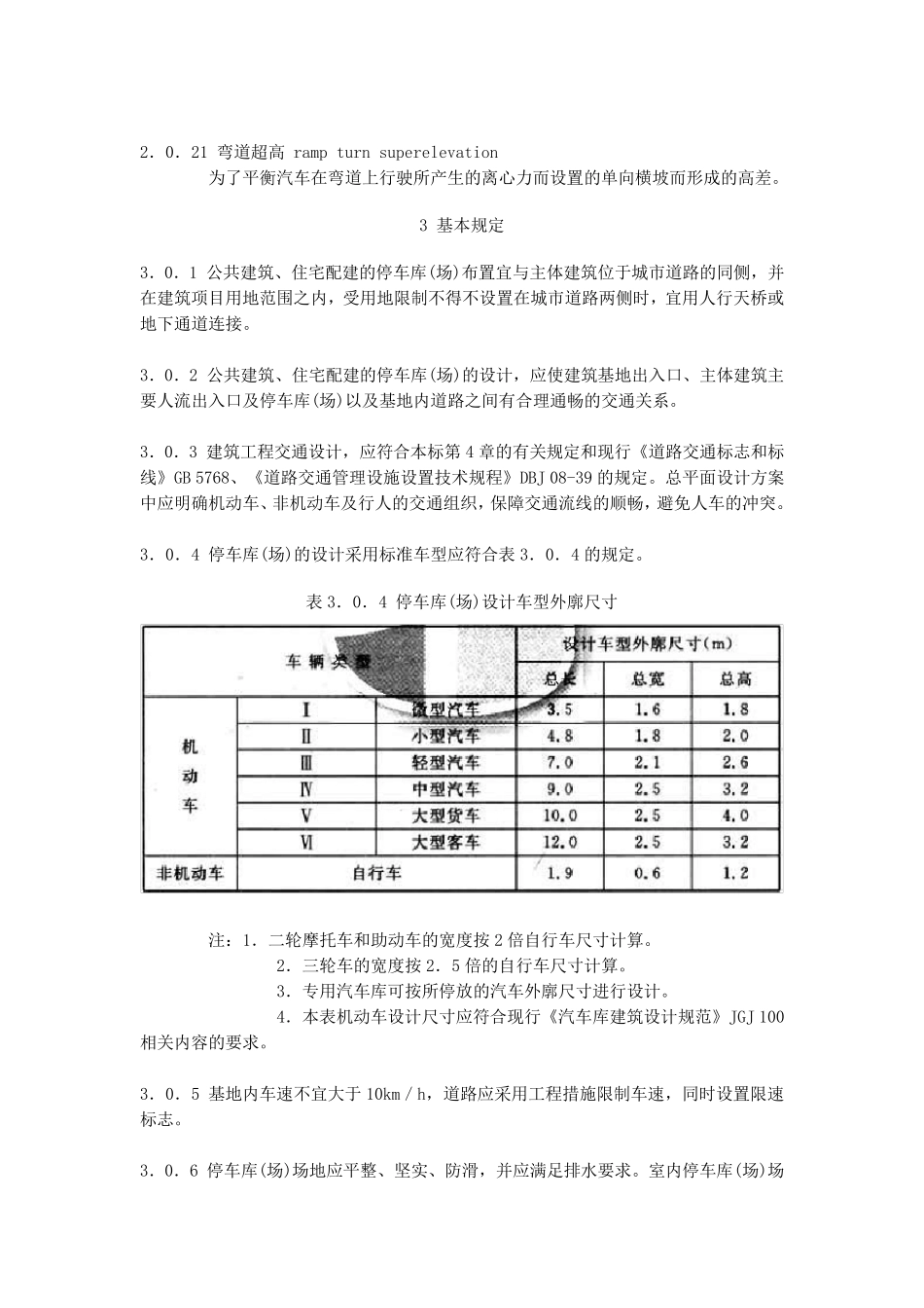
建筑工程交通设计及停车库(场)设置标准

建筑工程交通设计及停车库(场)设置标准_第1页
1/28
建筑工程交通设计及停车库(场)设置标准_第2页
2/28
建筑工程交通设计及停车库(场)设置标准_第3页
3/28
1 总 则 1.0.1 为引导城市交通发展需求,保障道路交通安全,改善城市交通环境,使本市建筑工程和停车库(场)的规划、设计和建设符合城市交通组织需要和管理要求,制定本标准。 1.0.2 本标准适用于公共建筑、住宅建筑以及停放标准车型的停车库(场)的新建、扩建工程,改建工程经技术、经济及交通影响评价,可适度放宽标准。不变动主体承重结构的建筑物修缮工程、特种车型的停车库(场)、历史风貌保护街区的改扩建工程、文物保护建筑、工业建筑的标准厂房和普通仓库工程、公路工程在技术条件相同时也可执行。 1.0.3 建筑工程交通设计和停车库(场)的设置,除执行本标准外,还应符合国家、行业和本市现行有关标准的规定,并结合相关城市规划、专项规划的要求以及交通影响评价结论实施。 2 术 语 2.0.1 道路 road 指供各种车辆和行人通行的交通工程设施,按其使用特点分为公路、城市道路、道路广场以及住宅和公共建筑范围内具有交通功能的公共通道等。 2.0.2 主干路 arterial road 是城市道路网的骨架,为连接城市各区和国道、省道相通的交通性干路。 2.0.3 次干路 secondary trunk road 以区域性集散 交通功能为主,兼 有沿 线 服 务 功能,与 主干路组成 城市干路网。 2.0.4 支 路 branch road 以解 决 交通到 发为主、连接次干路与 街坊 的道路,服 务 沿 线 交通需求。 2.0.5 公共通道 public road 主要满 足 沿 线 地 块 公共通行的通道,包 括 总弄 、街坊 路。 2.0.6 小 区路 district road 一 般 用以划分组团 的道路。 2.0.7 组团 路 cluster road 上 接小 区路、下 连宅间 小 路的道路。 2.0.8 宅间 小 路 residential alley 住宅建筑之 间 连接各住宅入 口 的道路。 2.0.9 机非隔离带 central reserve 机动车道与非机动车道之间的物理隔离。 2.0.10 机动车 motor vehicle 指以动力装置驱动或牵引,达到一定的排气量和速度,在道路行驶的供人员乘用或者用于运送物品以及进行工程作业的轮式车辆。 2.0.11 非机动车 non-motor vehicle 指以人力或畜力驱动,在道路行驶的交通工具,以及虽有动力装置驱动但设计最高时速、空车质量、外形尺寸符合有关国家标准的残疾人机动轮椅车、电动自行车等交通工具。 2.0.12 停车场 parking lot 停放机动车和非机动车的露天场地。 2.0.13 停车库 parkin...

1、当您付费下载文档后,您只拥有了使用权限,并不意味着购买了版权,文档只能用于自身使用,不得用于其他商业用途(如 [转卖]进行直接盈利或[编辑后售卖]进行间接盈利)。
2、本站所有内容均由合作方或网友上传,本站不对文档的完整性、权威性及其观点立场正确性做任何保证或承诺!文档内容仅供研究参考,付费前请自行鉴别。
3、如文档内容存在违规,或者侵犯商业秘密、侵犯著作权等,请点击“违规举报”。

碎片内容

建筑工程交通设计及停车库(场)设置标准

您可能关注的文档

确认删除?
VIP
微信客服
  • 扫码咨询
会员Q群
  • 会员专属群点击这里加入QQ群
客服邮箱
回到顶部