电脑桌面
添加小米粒文库到电脑桌面
安装后可以在桌面快捷访问

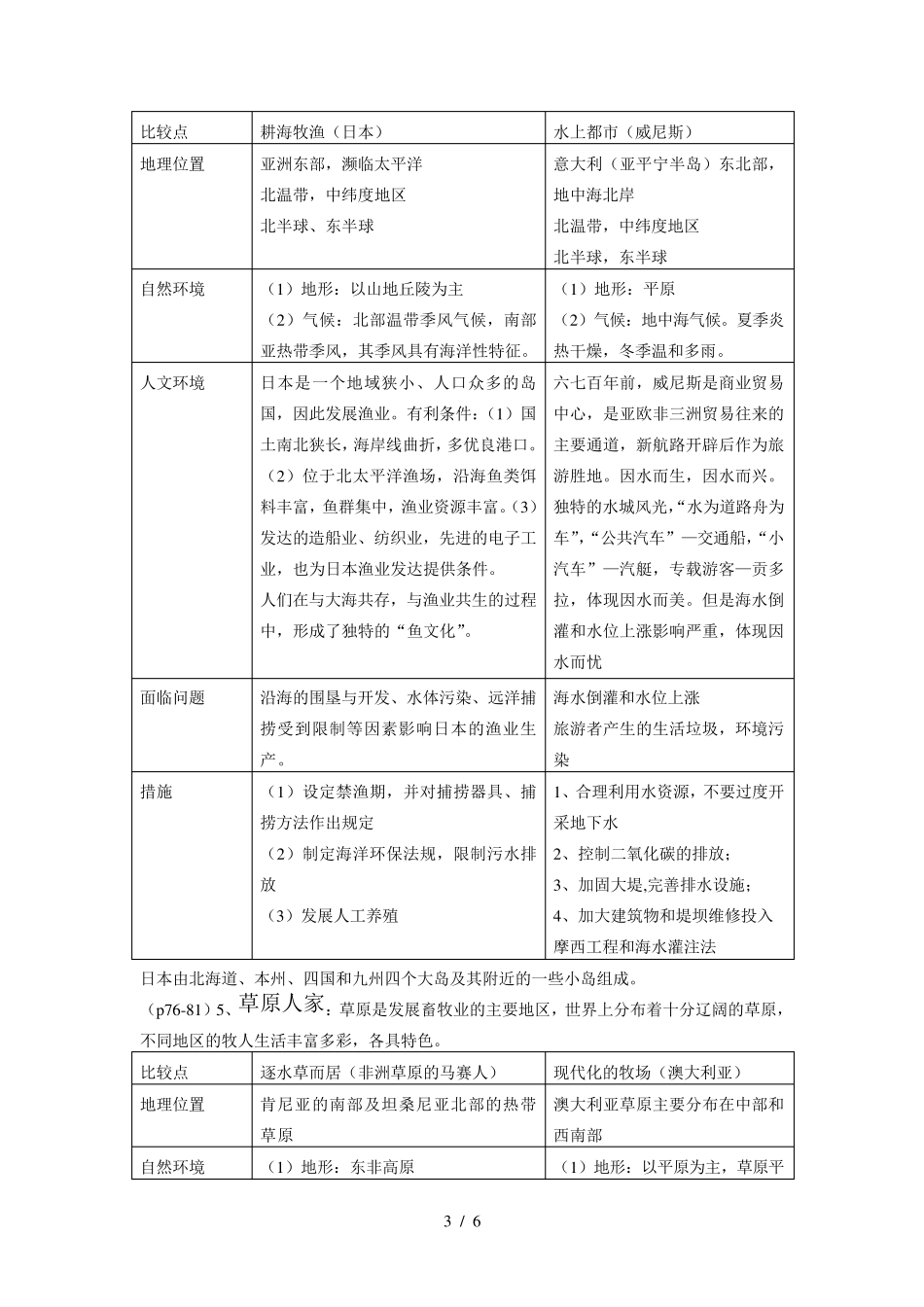
第三单元各具特色的区域生活知识梳理

第三单元各具特色的区域生活知识梳理_第1页
1/6
第三单元各具特色的区域生活知识梳理_第2页
2/6
第三单元各具特色的区域生活知识梳理_第3页
3/6
1 / 6 第三单元各具特色的区域生活 (p 5 7 )1 、无论生活在平原还是山区、沿海还是内陆、草原还是沙漠,不同区域的人们根据各自的 自然环境 , 因地制宜 地创造出各具特色的区域生活。 (p58-63)2、家住平原:平原主要分布在 江河的中下游 ,大都由 河流冲击 冲积而成。地势平坦或起伏较小。(特别注意:要结合书本,重点看书中的地形、气候、位置图) 比较点 稻作文化的印记(湄公河平原) 用机械种庄稼(美国大平原) 地理位置 亚洲东南部的中南半岛上 热带地区,低纬度地区 北半球,东半球 美国中部,阿巴拉挈亚山脉与落基山脉之间 北温带,中纬度地区 北半球,西半球 自然环境 (1 )地形:湄公河平原,土壤深厚、肥沃 (2 )气候:热带季风气候,高温多雨 (3 )水文:水网密布。主要是湄公河,流经国家分别是中国、缅甸、老挝、泰国、柬埔 寨 和 越南,搂 入 南海(太 平洋 ) (1 )地形:美国中部大平原,土地辽 阔 ,地势低平 (2 )气候:以 温带大陆性 气候为 主,气候温和 ,降 水较少 。 (3 )河流:密西西比河流域 人文环境 生产 特点 水稻(水田 农 业 ),精 耕 细 作;产 量 高,商 品 率 低; 兴 修 水利 ,便 利 灌 溉 和 排 涝 。 小麦 、大豆 、玉 米(旱 作农 业 ),以 家庭 农 场 为 主,规 模 大,劳动 人手 不多,农 业 生产 机械化程 度高,商 品 性 农 业 生活特点 人口 稠 密(稻米 马 努 生活需 求 );高脚 屋 ,通 风防 潮 ; 饮 食 以 大米为 主; 精 神 生活:崇 尚 神 灵 ,团结互 助 ,关 爱 弱 者 。 地广 人稀 ,人们居 住得 比较分散 ,水货 水平较高 成因 优 越 的自然环境为 种植 水稻提供 了 可 能 。水稻生产 的每 个 环节都需 要投 入 大量 劳 动 ,而在生产水平较低的情 况 下,只 能 靠 人工完 成,并 需 要协 作完 成。 平原广 阔 ,地势地平,地广 人稀 ; 气候适 宜种植 小麦 ; 四 通八 达 的公路 和 铁 路 为 人们交往 提 供 了 方 便 ,也 为 大批 粮 食外 运 创造了 条 件 。 (p 6 4 -6 9 )3 、与山为 邻 :相 对 于 平原地区来 说 ,山区地表 崎 岖 不平,土壤不够 肥沃,交通 相 对 困 难 ,人们生存 的自然条 件 较为 艰 苦 。但...

1、当您付费下载文档后,您只拥有了使用权限,并不意味着购买了版权,文档只能用于自身使用,不得用于其他商业用途(如 [转卖]进行直接盈利或[编辑后售卖]进行间接盈利)。
2、本站所有内容均由合作方或网友上传,本站不对文档的完整性、权威性及其观点立场正确性做任何保证或承诺!文档内容仅供研究参考,付费前请自行鉴别。
3、如文档内容存在违规,或者侵犯商业秘密、侵犯著作权等,请点击“违规举报”。

碎片内容

第三单元各具特色的区域生活知识梳理

小辰+ 关注
实名认证
内容提供者

出售各种文档和资料

确认删除?
VIP
微信客服
  • 扫码咨询
会员Q群
  • 会员专属群点击这里加入QQ群
客服邮箱
回到顶部