电脑桌面
添加小米粒文库到电脑桌面
安装后可以在桌面快捷访问

教学策略五要素

教学策略五要素_第1页
1/7
教学策略五要素_第2页
2/7
教学策略五要素_第3页
3/7
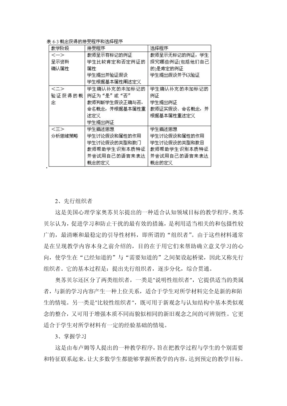
教学策略所包含五方面的策略要素 教学策略包含五方面的策略要素:教学活动程序、教学方法、教学组织形式、学习内容的传递顺序和教学媒体。 教学活动程序 教学设计的目的是要科学地影响学习的内部过程,所以,合理地组织和安排外部的教学事件,优化教学活动的程序,是教学决策的主要内容。 一、我国历史上较有影响的教学程序 1、传递-接受程序 这是我国学校教育实践中普遍采用、广为人知的一种教学程序,主要适用于认知领域的教育目标。它的基本过程是:激发学习动机→复习旧课→讲授新课→巩固运用→检查。 2、引导-发现程序 这是一种以问题解决为中心,注重学生独立活动,着眼于创造性思维能力培养的教学程序,也比较适用于认知领域的教育目标;它主要是根据杜威、布鲁纳等人先后倡导的问题→假设→推理→验证→结论的过程而提出的。 3、示范-模仿程序 这种教学程序历经久远,也是教学中最基本的程序之一,特别适用于动作技能领域的教学目标。它的基本过程是:定向→参与性练习→自主练习→迁移。 4、情境-陶冶程序 这种教学程序最具代表性的是由保加利亚心理学家洛扎诺夫(G。Lozanov)首创的暗示教学,它主要适用于情感领域的教学目标,基本过程是:创设情境、参与各类活动,总结转化。 二、国外较有影响的教学程序 1、概念获得 这是以布鲁纳等人的研究为导向,一种教授与学习比较复杂的概念的程序。根据创设条件和教学目标的差异,又分有接受程序和选择程序两种变式。它的基本过程是:呈示资料和确认属性,验证获得的概念,分析思维策略。 2、先行组织者 这是美国心理学家奥苏贝尔提出的一种适合认知领域目标的教学程序。奥苏贝尔认为,促进学习和防止干扰的最有效的措施,是利用适当相关的和包摄性较广的,最清晰和最稳定的引导性材料,即所谓的“组织者”。由于这些材料通常是在呈现教学内容本身之前介绍的,目的在于用它们来帮助确立意义学习的心向,使学生在“已经知道的”与“需要知道的”之间架设起桥梁,因此又称先行组织者。它的基本过程是:提出先行组织者,逐步分化,综合贯通。 奥苏贝尔还区分了两类组织者,一类是"说明性组织者",它提供适当的类属者,与新的学习内容产生一种上位关系,适合于学生对所学材料完全是新的和陌生的情境。另一类是"比较性组织者",既可用于新观念与认知结构中基本类似观念的整合,又可用于增强本质不同而貌似相同的新旧观念之间的可辨别性。它更适合于学生对所学材料有一定的经验基础...

1、当您付费下载文档后,您只拥有了使用权限,并不意味着购买了版权,文档只能用于自身使用,不得用于其他商业用途(如 [转卖]进行直接盈利或[编辑后售卖]进行间接盈利)。
2、本站所有内容均由合作方或网友上传,本站不对文档的完整性、权威性及其观点立场正确性做任何保证或承诺!文档内容仅供研究参考,付费前请自行鉴别。
3、如文档内容存在违规,或者侵犯商业秘密、侵犯著作权等,请点击“违规举报”。

碎片内容

教学策略五要素

确认删除?
VIP
微信客服
  • 扫码咨询
会员Q群
  • 会员专属群点击这里加入QQ群
客服邮箱
回到顶部