电脑桌面
添加小米粒文库到电脑桌面
安装后可以在桌面快捷访问

苏教版五年级上册数学知识点归纳

苏教版五年级上册数学知识点归纳_第1页
1/9
苏教版五年级上册数学知识点归纳_第2页
2/9
苏教版五年级上册数学知识点归纳_第3页
3/9
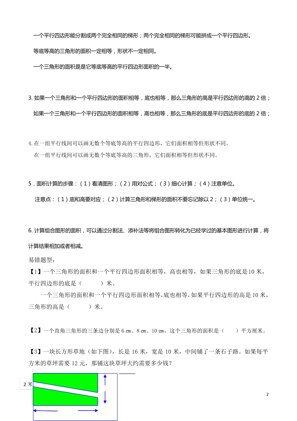
1 第 一单元 认识负数 1. 零 上 4 摄 氏 度 记 作 +4℃; 零 下 4 摄 氏 度 记 作 - 4℃; “+ 4”读 作 正 四 , “-4”读 作 负 四 。 + 4 也 可 以 写 成 4。 ( 正 数 可 以 省 略 “+”号 , 负 数 不 可 以 ) 2. 像 + 4、 19、 + 8844 这 样 的 数 都 是 正 数 ; 像 -4、 -11、 -7 这 样 的 数 都 是 负 数 。 3. 正 数 都 大 于 0, 负 数 都 小 于 0。 0 既 不 是 正 数 也 不 是 负 数 。 4. 具 有 相 反 意 义 的 量 我 们 可 以 分 别 用 正 数 和 负 数 来 表 示 。 比 如 : 盈 利 为 正 , 亏 损 为 负 ; 上 升 为 正 , 下 降 为 负 ; 零 上 为 正 , 零 下 为 负 ; 存 入 为 正 , 取 出 为 负 ; 运 进 为 正 , 运 出 为 负 ; 向 东 为 正 , 向 西 为 负 ; 海 平 面 以 上 为 正 , 海 平 面 以 下 为 负 …… 易错题型: 【1】如果小东向北走50 米记作+50 米,那么-60 米表示他向( )走了( )米。 【2】甲,乙两个冷库,甲冷库的温度是—9℃,乙冷库的温度是—12℃。( )冷库温度高一些。 【3】一瓶橙汁饮料的“净含量是500±5 克”。那么这瓶饮料的净含量在( )克— ( )克之间。 【4】海拔—200 米和海拔+100 米相差( )米。 【5】在一次数学测试中,五(1)班的平均分是95 分。如果把高于平均分的部分记为正数,低于平均分的部分记作负数,那么乐乐得了98 分,应记作( )分;聪聪得了90 分,应记作( )分。 第 二单元 多边形面积的计算 1. 面 积 计 算 公 式 ( 文 字 公 式 和 字 母 公 式 ) , 必 须 书 写 完 整 。 (1) 长 方 形 的 面 积 =长 ×宽 S=ab (2) 正 方 形 的 面 积 =边 长 ×边 长 S=a² (3) 平 行 四 边 形 的 面 积 = 底 ×高 S= a× h (4) 三 角 形 的 面 积 = 底 ×高 ÷2 S= a× h÷ 2 (5) 梯 形 的 面 积 = ( 上 底 + 下 底 ) ×高 ÷2 S = (a + b ) h÷2 2. 一 个 平 行 四 边 形 能 分 割 成 两 个 完 全 相 同 的 三 角 形 ; 两 个 完 全 相 同 的 三 角 形 能 ...

1、当您付费下载文档后,您只拥有了使用权限,并不意味着购买了版权,文档只能用于自身使用,不得用于其他商业用途(如 [转卖]进行直接盈利或[编辑后售卖]进行间接盈利)。
2、本站所有内容均由合作方或网友上传,本站不对文档的完整性、权威性及其观点立场正确性做任何保证或承诺!文档内容仅供研究参考,付费前请自行鉴别。
3、如文档内容存在违规,或者侵犯商业秘密、侵犯著作权等,请点击“违规举报”。

碎片内容

苏教版五年级上册数学知识点归纳

您可能关注的文档

确认删除?
VIP
微信客服
  • 扫码咨询
会员Q群
  • 会员专属群点击这里加入QQ群
客服邮箱
回到顶部