电脑桌面
添加小米粒文库到电脑桌面
安装后可以在桌面快捷访问

高分辨率遥感卫星影像图购买参数介绍

高分辨率遥感卫星影像图购买参数介绍_第1页
1/21
高分辨率遥感卫星影像图购买参数介绍_第2页
2/21
高分辨率遥感卫星影像图购买参数介绍_第3页
3/21
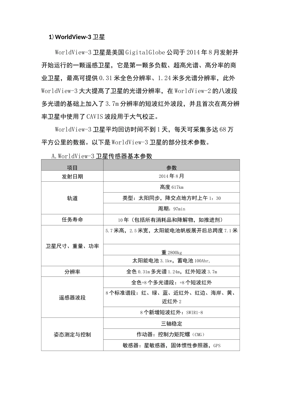
卫星数据方案一、光学卫星介绍1.分辨率优于 0.5 米的光学卫星卫星WorldView-3WorldView-2WorldViewTGeoEyeTPleiades(1A、1B)KompSAT-3A所属国美国美国美国美国法国韩国发射日期2014.082009.102007.092008.092011.122015.03全色分辨率0.31 米0.46 米0.5 米0.41 米0.5 米0.5 米多光谱分辨率1.24 米1.85 米—1.65 米2 米2.0 米立体采集能力有有有有有有幅宽13.1 公里16.4 公里17.7 公里15.2 公里20 公里13 公里光谱特征全色+8 个多光谱+8个短波红外+CAVIS全色+8 个多光谱全色全色+4 个多光谱全色+4 个多光谱全色+4 个多光谱+中红外定位精度3.5 米 CE903.5 米 CE904 米 CE903 米 CE903 米 CE90<27.5 米 CE90采集能力68 万平方公里/天100 万平方公里/天130 万平方公里/天35 万平方公里/天100 万平方公里/天170 万平方公里/天轨道高度617 公里770 公里496 公里681 公里695 公里528 公里1)WorldView-3 卫星WorldView-3 卫星是美国 GigitalGlobe 公司于 2014 年 8 月发射并开始运行的一颗遥感卫星,它是第一颗多负载、超高光谱、高分率的商业卫星,最高可提供 0.31 米全色分辨率、1.24 米多光谱分辨率,此外WorldView-3 大大提髙了卫星的光谱分辨率,在 WorldView-2 的八波段多光谱的基础上加入了 3.7m 分辨率的短波红外波段,并且首次在髙分辨率卫星中使用了 CAVIS 波段用于大气校正。WorldView-3 卫星平均回访时间不到 1 天,每天可采集多达 68 万平方公里的数据。以下是 WorldView-3 卫星的部分技术参数。A.WorldView-3 卫星传感器基本参数项目参数发射日期2014 年 8 月轨道高度 617km类型:太阳同步,降交点地方时上午 1:30周期:97min任务寿命10 年(包括所有消耗品和降解物,如推进剂)卫星尺寸、重量、功率5.7 米高,2.5 米宽,太阳能电池帆板展开后总跨度 7.1 米重 2800kg太阳能电池 3.1kw,蓄电池 100Ahr,分辨率全色 0.31m 多光谱 1.24m,红外短波 3.7m遥感器波段全色+8 个多光谱段:+8 个短波红外8 个标准谱段:红、绿、蓝、近红外、红边、海岸、黄、近红外 28 个新增短波红外:SWIR1-8姿态测定与控制三轴稳定作动器:控制力矩陀螺(CMG)敏感器:星敏感器,固体惯性参照器,GPS项目参数重新瞄准目标的敏捷性加速度:1.50/s/s速率:3.50/s侧摆 200km 所需的时间:12s星载存储器基础数据基础数据立体像对标准数据产品固态,具有检错和纠错...

1、当您付费下载文档后,您只拥有了使用权限,并不意味着购买了版权,文档只能用于自身使用,不得用于其他商业用途(如 [转卖]进行直接盈利或[编辑后售卖]进行间接盈利)。
2、本站所有内容均由合作方或网友上传,本站不对文档的完整性、权威性及其观点立场正确性做任何保证或承诺!文档内容仅供研究参考,付费前请自行鉴别。
3、如文档内容存在违规,或者侵犯商业秘密、侵犯著作权等,请点击“违规举报”。

碎片内容

高分辨率遥感卫星影像图购买参数介绍

您可能关注的文档

wxg+ 关注
实名认证
内容提供者

该用户很懒,什么也没介绍

确认删除?
VIP
微信客服
  • 扫码咨询
会员Q群
  • 会员专属群点击这里加入QQ群
客服邮箱
回到顶部