电脑桌面
添加小米粒文库到电脑桌面
安装后可以在桌面快捷访问

图象问题专题复习

图象问题专题复习_第1页
1/21
图象问题专题复习_第2页
2/21
图象问题专题复习_第3页
3/21
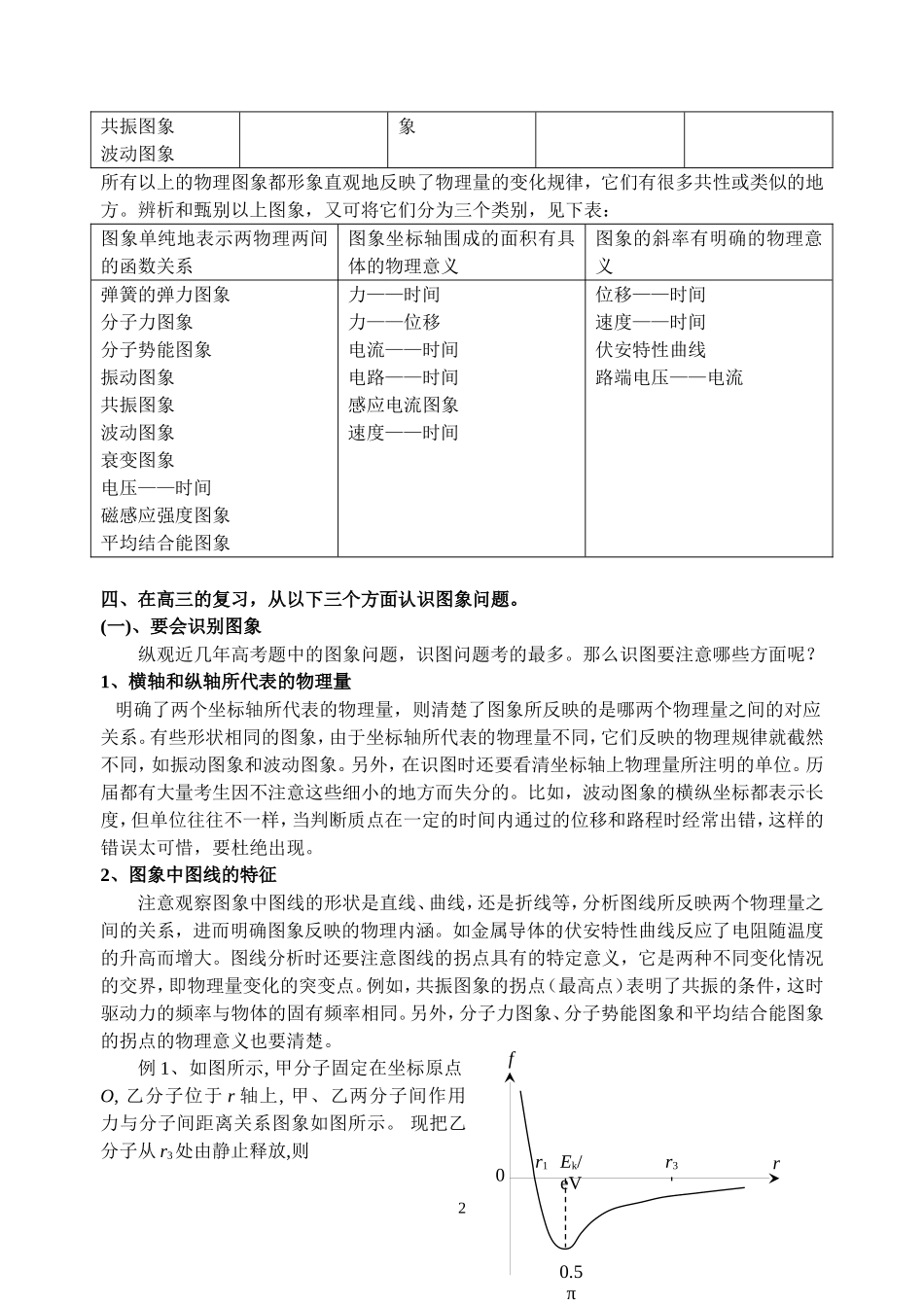
图象问题专题复习 物理规律用数学表达出来后,实质是一个函数关系式,如果这个函数式仅有两个变量,就可用图象来描述物理规律。这样就将代数关系转变为几何关系,而几何关系往往具有直观、形象、简明的特点。因此,由图象处理物理问题可达到化难为易,化繁为简的目的。若将不同的研究对象的运动规律或同一研究对象不同阶段的运动规律在同一坐标上的图象作出来,那么图象可比较的特点就彰显出来。因此,图象可以处理对象多、过程复杂的一些问题。更有一些用文字或公式很难表达清楚地物理规律、物理过程,也可以用图象直观、简明地表达出来。利用图象法解题,思路清晰,过程简捷。应用图象研究物理问题,有利于培养学生数形结合,形象思维,灵活处理物理问题的能力,也是高考中体现能力的命题点。一 物理问题中图像的作用1 直接根据图像给出函数间的关系求解问题2 根据题设条件做出图像,探索物理规律3 根据实验数据做出图像,得出实验结论二、运用图像解答物理问题的重要步骤 处理图象问题的关键是搞清图象所揭示的物理规律或物理量间的函数关系,全面系统地看懂图象中的“轴”、 “线”、“点”、“斜率”、“面积”、“截距”等所表示的物理意义。在运用图象法求解物理问题时,还需要具有将物理现象转化为图象问题的能力。运用图象解答物理问题包括运用题目给定的图象解答物理问题及独立根据题设去作图、运用图象解答物理问题两个方面。(1)运用题目给定的图象解答物理问题两个方面。① 看清坐标轴所表示的物理量,明确因变量(纵轴表示的量)与自变量(横轴表示的量)的制约关系。 ② 看图线本身,识别两个相关量的变化趋势,从而分析具体的物理过程。 ③ 看交点,分清两相关量的变化范围及给出的相关条件。明确图线与坐标的交点、图线斜率、图线与坐标轴围成的“面积”的物理意义。 (2)在看懂以上三个方面后,进一步弄清“图象与公式”、“图象与图象”、“图象与运动”之间的联系与变通,以便对有关的物理问题作出准确的判断。三、图像的种类现将高中物理课本中出现的和其他常用的物理图象归纳如下表力学 热学 电学 光、原子核 实验位移——时间速度——时间力——时间力——位移振动图象分子力图象分子势能图象电压——电流电压——时间电流——时间感应电流图象磁 感 应 强 度 图衰变图象平 均 结 合 能 图象弹 簧 的 弹 力 图象伏安特性曲线路 端 电 压 — —电流1共振图象波动图象象所有以上的物理...

1、当您付费下载文档后,您只拥有了使用权限,并不意味着购买了版权,文档只能用于自身使用,不得用于其他商业用途(如 [转卖]进行直接盈利或[编辑后售卖]进行间接盈利)。
2、本站所有内容均由合作方或网友上传,本站不对文档的完整性、权威性及其观点立场正确性做任何保证或承诺!文档内容仅供研究参考,付费前请自行鉴别。
3、如文档内容存在违规,或者侵犯商业秘密、侵犯著作权等,请点击“违规举报”。

碎片内容

图象问题专题复习

您可能关注的文档

确认删除?
VIP
微信客服
  • 扫码咨询
会员Q群
  • 会员专属群点击这里加入QQ群
客服邮箱
回到顶部