电脑桌面
添加小米粒文库到电脑桌面
安装后可以在桌面快捷访问

2024年吉林省长春市中考道法真题(原卷版) (1)

2024年吉林省长春市中考道法真题(原卷版) (1)_第1页
1/6
2024年吉林省长春市中考道法真题(原卷版) (1)_第2页
2/6
2024年吉林省长春市中考道法真题(原卷版) (1)_第3页
3/6
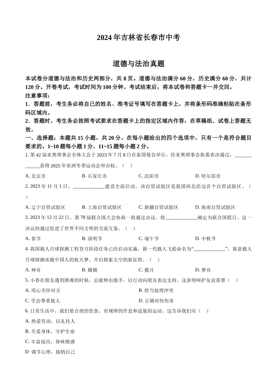
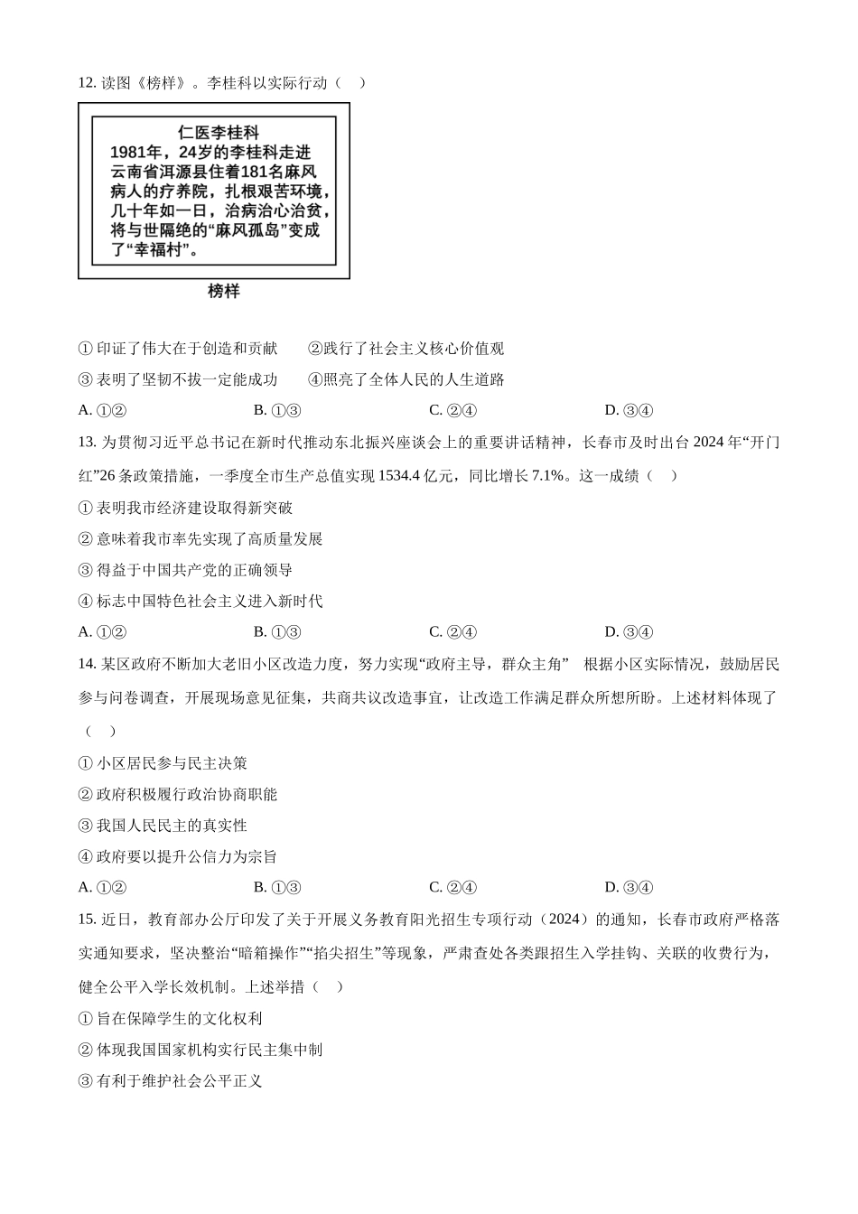
2024 年吉林省长春市中考道德与法治真题本试卷分道德与法治和历史两部分,共 8 页。道德与法治满分 60 分,历史满分 60 分,共计120 分。开卷考试,考试时间为 100 分钟。考试结束后,将本试卷和答题卡一并交回。注意事项:1.答题前,考生务必将自己的姓名、准考证号填写在答题卡上,并将条形码准确粘贴在条形码区域内。2.答题时,考生务必按照考试要求在答题卡上的指定区域内作答,在草稿纸、试卷上答题无效。一、选择题:本题共 15 小题,共 20 分。在每小题给出的四个选项中,只有一个是符合题目要求的。1~10 题每小题 1 分,11~15 题每小题 2 分。1. 第 42 届亚奥理事会全体大会于 2023 年 7 月 8 日在泰国曼谷举行。经亚奥理事会执委表决通过,_____________获得 2025 年亚洲冬季运动会举办权。( )A. 北京市B. 石家庄市C. 沈阳市D. 哈尔滨市2. 2023 年 11 月 1 日,_____________建设全面启动。该自贸试验区是我国西北沿边首个自贸试验区。( )A. 辽宁自贸试验区B. 上海自贸试验区C. 新疆自贸试验区D. 海南自贸试验区3. 2023 年 12 月 22 日,第 78 届联合国大会协商一致通过决议,将_____________确定为联合国假日。这一决议的通过促进了世界不同文明的交流互鉴。( )A. 春节B. 清明节C. 端午节D. 中秋节4. 我国载人月球探测工程登月阶段任务已经启动实施,新一代载人飞船命名为“_____________”,寓意载人月球探测承载中国人的航天梦,开启探索太空的新征程。( )A. 神舟B. 嫦娥C. 揽月D. 梦舟5. 小春在朋友遇到困难的时候,总能伸出援手,以行动向朋友表达支持。这表明呵护友谊需要( )A. 用心关怀对方B. 恰当处理冲突C. 学会尊重他人D. 正确对待伤害6. 日常生活中,我们要合理的饮食、有规律的作息和适量的运动。这告诉我们应( )A. 热爱劳动,以礼待人B. 关爱身体,守护生命C. 丰富阅历,体味情感D. 调节心理,接纳自己7. 读图《保护》。图中条例制定的主要目的是A. 避免未成年人遭遇网诈B. 引导未成年人履行义务C. 限制未成年人使用网络D. 保障未成年人合法权益8. 2023 年是国家宪法日设立 10 周年。吉林省开展了为期一周的以“大力弘扬宪法精神,建设社会主义法治文化”为主题的系列宣传活动。上述活动的开展( )A. 确立了宪法的最高地位B. 有利于公民自觉践行宪法C. 保障了公民的基本权利D. 确保实现全民守法的目标9. 近年...

1、当您付费下载文档后,您只拥有了使用权限,并不意味着购买了版权,文档只能用于自身使用,不得用于其他商业用途(如 [转卖]进行直接盈利或[编辑后售卖]进行间接盈利)。
2、本站所有内容均由合作方或网友上传,本站不对文档的完整性、权威性及其观点立场正确性做任何保证或承诺!文档内容仅供研究参考,付费前请自行鉴别。
3、如文档内容存在违规,或者侵犯商业秘密、侵犯著作权等,请点击“违规举报”。

碎片内容

2024年吉林省长春市中考道法真题(原卷版) (1)

最好的沉淀+ 关注
实名认证
内容提供者

行业文档

相关文档

确认删除?
VIP
微信客服
  • 扫码咨询
会员Q群
  • 会员专属群点击这里加入QQ群
客服邮箱
回到顶部