电脑桌面
添加小米粒文库到电脑桌面
安装后可以在桌面快捷访问

公司年度及月度评优程序方案

公司年度及月度评优程序方案_第1页
1/4
公司年度及月度评优程序方案_第2页
2/4
公司年度及月度评优程序方案_第3页
3/4
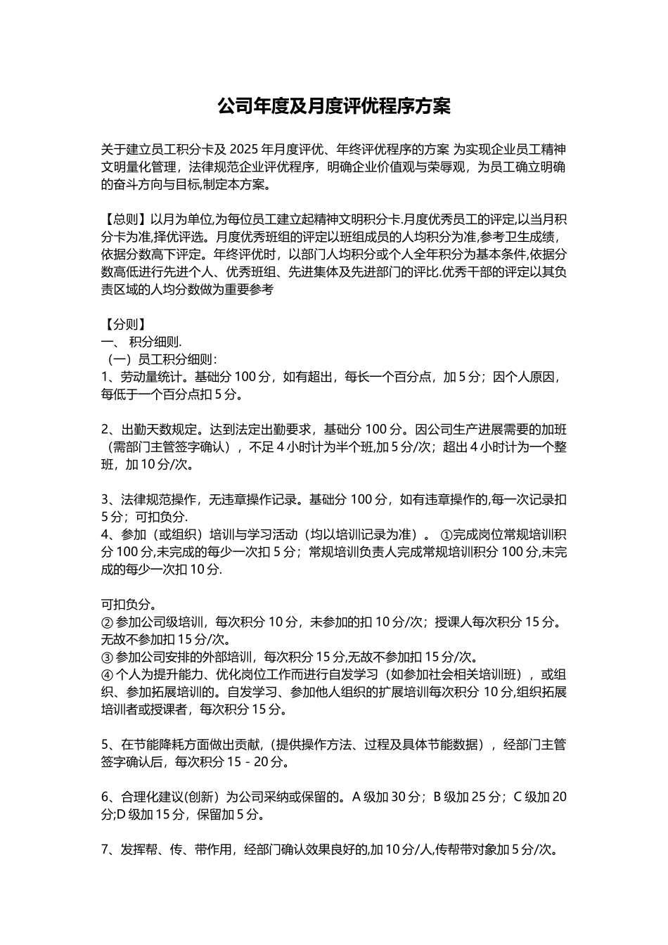
公司年度及月度评优程序方案关于建立员工积分卡及 2025 年月度评优、年终评优程序的方案 为实现企业员工精神文明量化管理,法律规范企业评优程序,明确企业价值观与荣辱观,为员工确立明确的奋斗方向与目标,制定本方案。【总则】以月为单位,为每位员工建立起精神文明积分卡.月度优秀员工的评定,以当月积分卡为准,择优评选。月度优秀班组的评定以班组成员的人均积分为准,参考卫生成绩,依据分数高下评定。年终评优时,以部门人均积分或个人全年积分为基本条件,依据分数高低进行先进个人、优秀班组、先进集体及先进部门的评比.优秀干部的评定以其负责区域的人均分数做为重要参考【分则】一、 积分细则.(一)员工积分细则:1、劳动量统计。基础分 100 分,如有超出,每长一个百分点,加 5 分;因个人原因,每低于一个百分点扣 5 分。2、出勤天数规定。达到法定出勤要求,基础分 100 分。因公司生产进展需要的加班(需部门主管签字确认),不足 4 小时计为半个班,加 5 分/次;超出 4 小时计为一个整班,加 10 分/次。3、法律规范操作,无违章操作记录。基础分 100 分,如有违章操作的,每一次记录扣5 分;可扣负分.4、参加(或组织)培训与学习活动(均以培训记录为准)。 ①完成岗位常规培训积分 100 分,未完成的每少一次扣 5 分;常规培训负责人完成常规培训积分 100 分,未完成的每少一次扣 10 分.可扣负分。② 参加公司级培训,每次积分 10 分,未参加的扣 10 分/次;授课人每次积分 15 分。无故不参加扣 15 分/次。③ 参加公司安排的外部培训,每次积分 15 分,无故不参加扣 15 分/次。④ 个人为提升能力、优化岗位工作而进行自发学习(如参加社会相关培训班),或组织、参加拓展培训的。自发学习、参加他人组织的扩展培训每次积分 10 分,组织拓展培训者或授课者,每次积分 15 分。5、在节能降耗方面做出贡献,(提供操作方法、过程及具体节能数据),经部门主管签字确认后,每次积分 15-20 分。6、合理化建议(创新)为公司采纳或保留的。A 级加 30 分;B 级加 25 分;C 级加 20分;D 级加 15 分,保留加 5 分。7、发挥帮、传、带作用,经部门确认效果良好的,加 10 分/人,传帮带对象加 5 分/次。8、积极参加公司或部门组织的各项活动:① 获一等奖或团体冠军奖,公司级参加者每人加 20 分/次,部门级参加者每人加 10分/次;② 获二等奖或团体亚军奖,公司级参加者每人加...

1、当您付费下载文档后,您只拥有了使用权限,并不意味着购买了版权,文档只能用于自身使用,不得用于其他商业用途(如 [转卖]进行直接盈利或[编辑后售卖]进行间接盈利)。
2、本站所有内容均由合作方或网友上传,本站不对文档的完整性、权威性及其观点立场正确性做任何保证或承诺!文档内容仅供研究参考,付费前请自行鉴别。
3、如文档内容存在违规,或者侵犯商业秘密、侵犯著作权等,请点击“违规举报”。

碎片内容

公司年度及月度评优程序方案

您可能关注的文档

确认删除?
VIP
微信客服
  • 扫码咨询
会员Q群
  • 会员专属群点击这里加入QQ群
客服邮箱
回到顶部