电脑桌面
添加小米粒文库到电脑桌面
安装后可以在桌面快捷访问

尾矿库危险源辨识VIP免费

尾矿库危险源辨识_第1页
1/8
尾矿库危险源辨识_第2页
2/8
尾矿库危险源辨识_第3页
3/8
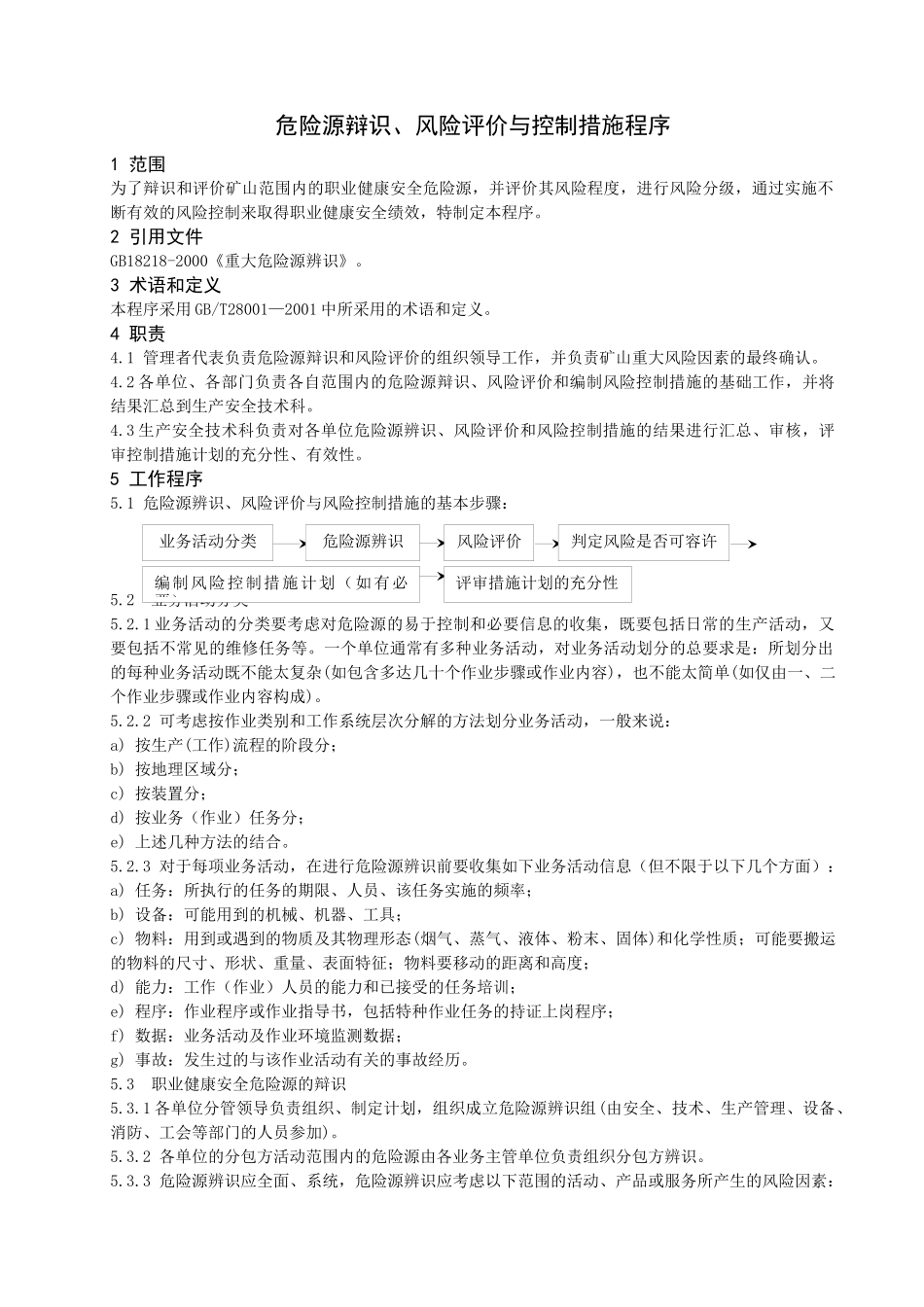
福建省德化县金灿矿业有限公司企业标准Q/JJC危险源辩识、风险评价与控制措施程序编制:林庆勇审核:张英勤批准:林梓荣2011-1-25发布2011-1-25实施福建省德化县金灿矿业有限公司发布危险源辩识、风险评价与控制措施程序1范围为了辩识和评价矿山范围内的职业健康安全危险源,并评价其风险程度,进行风险分级,通过实施不断有效的风险控制来取得职业健康安全绩效,特制定本程序。2引用文件GB18218-2000《重大危险源辨识》。3术语和定义本程序采用GB/T28001—2001中所采用的术语和定义。4职责4.1管理者代表负责危险源辩识和风险评价的组织领导工作,并负责矿山重大风险因素的最终确认。4.2各单位、各部门负责各自范围内的危险源辩识、风险评价和编制风险控制措施的基础工作,并将结果汇总到生产安全技术科。4.3生产安全技术科负责对各单位危险源辨识、风险评价和风险控制措施的结果进行汇总、审核,评审控制措施计划的充分性、有效性。5工作程序5.1危险源辨识、风险评价与风险控制措施的基本步骤:5.2业务活动分类5.2.1业务活动的分类要考虑对危险源的易于控制和必要信息的收集,既要包括日常的生产活动,又要包括不常见的维修任务等。一个单位通常有多种业务活动,对业务活动划分的总要求是:所划分出的每种业务活动既不能太复杂(如包含多达几十个作业步骤或作业内容),也不能太简单(如仅由一、二个作业步骤或作业内容构成)。5.2.2可考虑按作业类别和工作系统层次分解的方法划分业务活动,一般来说:a)按生产(工作)流程的阶段分;b)按地理区域分;c)按装置分;d)按业务(作业)任务分;e)上述几种方法的结合。5.2.3对于每项业务活动,在进行危险源辨识前要收集如下业务活动信息(但不限于以下几个方面):a)任务:所执行的任务的期限、人员、该任务实施的频率;b)设备:可能用到的机械、机器、工具;c)物料:用到或遇到的物质及其物理形态(烟气、蒸气、液体、粉末、固体)和化学性质;可能要搬运的物料的尺寸、形状、重量、表面特征;物料要移动的距离和高度;d)能力:工作(作业)人员的能力和已接受的任务培训;e)程序:作业程序或作业指导书,包括特种作业任务的持证上岗程序;f)数据:业务活动及作业环境监测数据;g)事故:发生过的与该作业活动有关的事故经历。5.3职业健康安全危险源的辩识5.3.1各单位分管领导负责组织、制定计划,组织成立危险源辨识组(由安全、技术、生产管理、设备、消防、工会等部门的人员参加)。5.3.2各单位的分包方活动范围内的危险源由各业务主管单位负责组织分包方辨识。5.3.3危险源辨识应全面、系统,危险源辨识应考虑以下范围的活动、产品或服务所产生的风险因素:业务活动分类危险源辨识风险评价判定风险是否可容许编制风险控制措施计划(如有必要)评审措施计划的充分性a)常规的活动(如正常的采矿和选矿活动)和非常规的活动(如临时抢修、紧急抢险活动);b)所有进入作业场所的人员(含本公司的员工、合同方的员工、访问者)的活动;c)工作场所的所有设施,如建筑物、设备、设施等(含单位所有或租赁使用的)。5.3.4进行危险源辨识时,应结合矿山的实际情况,考虑过去、现在和将来三种时态;正常、异常和紧急三种状态。5.3.5危险源辨识顺序:a)厂址;b)厂区平面布局;c)建(构)筑物;d)生产工艺流程;e)生产设施、设备及物质和作业环境。5.3.6危险源分类:根据危险源在事故发生发展过程中的作用进行的分类。a)第一类危险源:生产过程中存在的,可能发生意外释放的能量(能源或能量载体)或危险物质。为了防止第一类危险源导致事故,必有采取措施约束、限制能量或危险物质,控制危险源。b)第二类危险源:导致能量或危险物质约束或限制措施破坏或失效的各种因素。主要包括物的故障、人的不安全行为和环境因素。说明:一起伤亡事故的发生往往是两类危险源的共同作用。第一类危险源是伤亡事故发生的能量主体,决定事故后果的严重程度;第二类危险源是第一类危险源造成事故的必要条件,决定事故的可能性。两类危险源相互关联、相互依存,第一类危险源的存在是第二类危险源出现的前提,第二类危险源的出现是第一类危险源导致事故的必要条件。因此,危险...

1、当您付费下载文档后,您只拥有了使用权限,并不意味着购买了版权,文档只能用于自身使用,不得用于其他商业用途(如 [转卖]进行直接盈利或[编辑后售卖]进行间接盈利)。
2、本站所有内容均由合作方或网友上传,本站不对文档的完整性、权威性及其观点立场正确性做任何保证或承诺!文档内容仅供研究参考,付费前请自行鉴别。
3、如文档内容存在违规,或者侵犯商业秘密、侵犯著作权等,请点击“违规举报”。

碎片内容

尾矿库危险源辨识

确认删除?
VIP
微信客服
  • 扫码咨询
会员Q群
  • 会员专属群点击这里加入QQ群
客服邮箱
回到顶部