电脑桌面
添加小米粒文库到电脑桌面
安装后可以在桌面快捷访问

初中数学必考146个知识点(精心排版,适合打印)VIP免费

初中数学必考146个知识点(精心排版,适合打印)_第1页
1/6
初中数学必考146个知识点(精心排版,适合打印)_第2页
2/6
初中数学必考146个知识点(精心排版,适合打印)_第3页
3/6
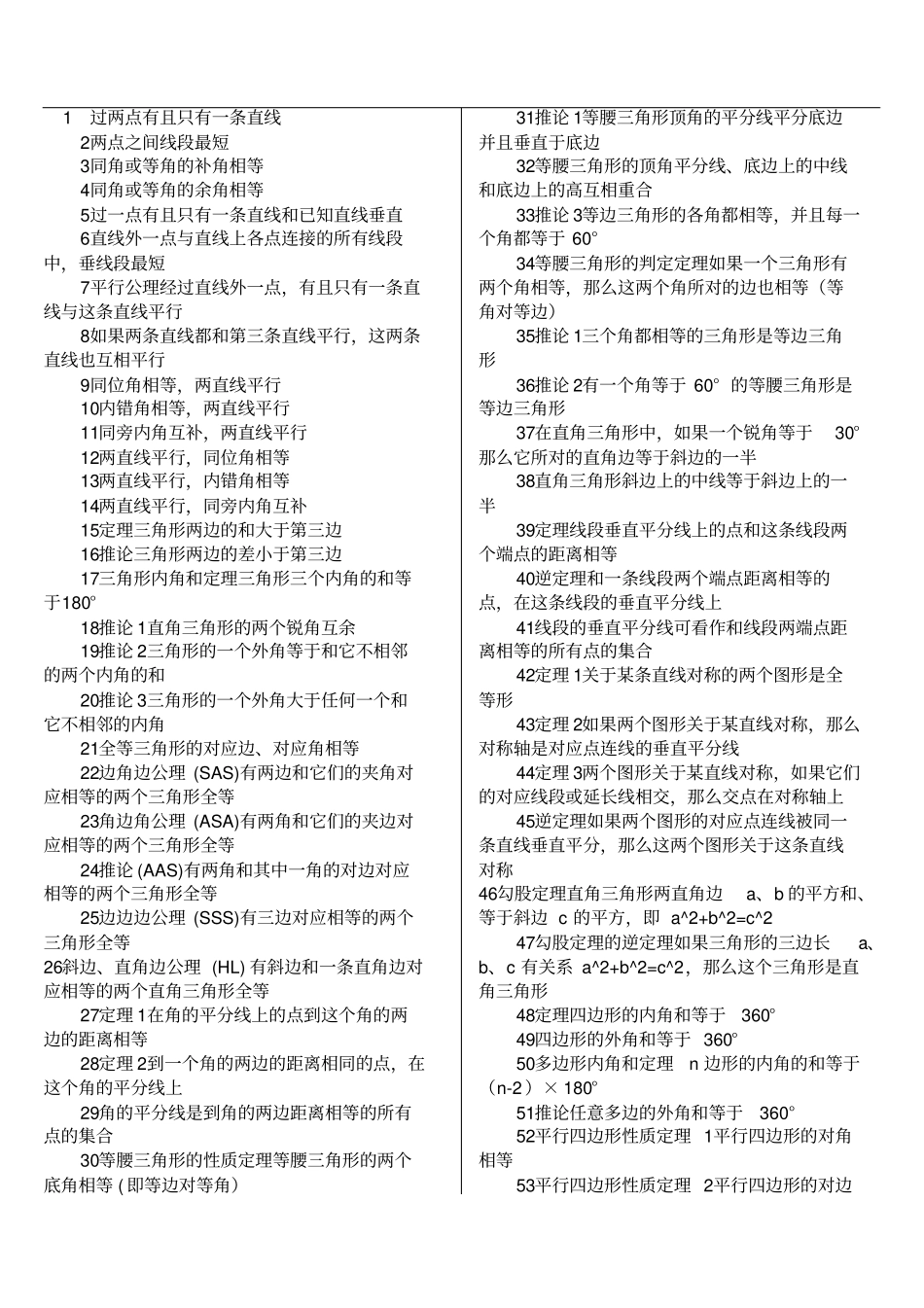
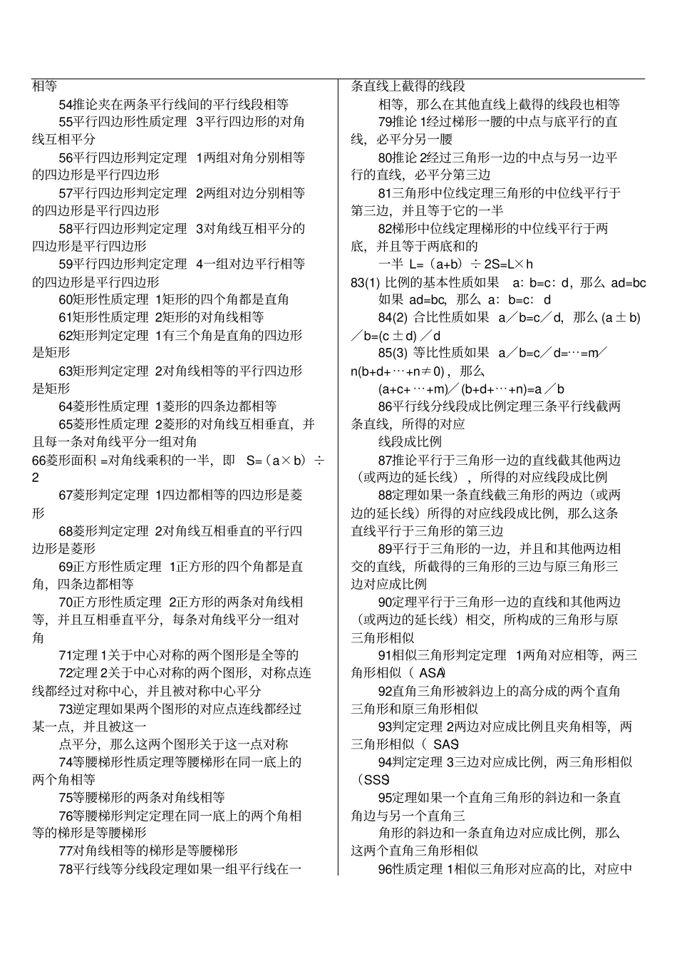
1过两点有且只有一条直线2两点之间线段最短3同角或等角的补角相等4同角或等角的余角相等5过一点有且只有一条直线和已知直线垂直6直线外一点与直线上各点连接的所有线段中,垂线段最短7平行公理经过直线外一点,有且只有一条直线与这条直线平行8如果两条直线都和第三条直线平行,这两条直线也互相平行9同位角相等,两直线平行10内错角相等,两直线平行11同旁内角互补,两直线平行12两直线平行,同位角相等13两直线平行,内错角相等14两直线平行,同旁内角互补15定理三角形两边的和大于第三边16推论三角形两边的差小于第三边17三角形内角和定理三角形三个内角的和等于180°18推论1直角三角形的两个锐角互余19推论2三角形的一个外角等于和它不相邻的两个内角的和20推论3三角形的一个外角大于任何一个和它不相邻的内角21全等三角形的对应边、对应角相等22边角边公理(SAS)有两边和它们的夹角对应相等的两个三角形全等23角边角公理(ASA)有两角和它们的夹边对应相等的两个三角形全等24推论(AAS)有两角和其中一角的对边对应相等的两个三角形全等25边边边公理(SSS)有三边对应相等的两个三角形全等26斜边、直角边公理(HL)有斜边和一条直角边对应相等的两个直角三角形全等27定理1在角的平分线上的点到这个角的两边的距离相等28定理2到一个角的两边的距离相同的点,在这个角的平分线上29角的平分线是到角的两边距离相等的所有点的集合30等腰三角形的性质定理等腰三角形的两个底角相等(即等边对等角)31推论1等腰三角形顶角的平分线平分底边并且垂直于底边32等腰三角形的顶角平分线、底边上的中线和底边上的高互相重合33推论3等边三角形的各角都相等,并且每一个角都等于60°34等腰三角形的判定定理如果一个三角形有两个角相等,那么这两个角所对的边也相等(等角对等边)35推论1三个角都相等的三角形是等边三角形36推论2有一个角等于60°的等腰三角形是等边三角形37在直角三角形中,如果一个锐角等于30°那么它所对的直角边等于斜边的一半38直角三角形斜边上的中线等于斜边上的一半39定理线段垂直平分线上的点和这条线段两个端点的距离相等40逆定理和一条线段两个端点距离相等的点,在这条线段的垂直平分线上41线段的垂直平分线可看作和线段两端点距离相等的所有点的集合42定理1关于某条直线对称的两个图形是全等形43定理2如果两个图形关于某直线对称,那么对称轴是对应点连线的垂直平分线44定理3两个图形关于某直线对称,如果它们的对应线段或延长线相交,那么交点在对称轴上45逆定理如果两个图形的对应点连线被同一条直线垂直平分,那么这两个图形关于这条直线对称46勾股定理直角三角形两直角边a、b的平方和、等于斜边c的平方,即a^2+b^2=c^247勾股定理的逆定理如果三角形的三边长a、b、c有关系a^2+b^2=c^2,那么这个三角形是直角三角形48定理四边形的内角和等于360°49四边形的外角和等于360°50多边形内角和定理n边形的内角的和等于(n-2)×180°51推论任意多边的外角和等于360°52平行四边形性质定理1平行四边形的对角相等53平行四边形性质定理2平行四边形的对边相等54推论夹在两条平行线间的平行线段相等55平行四边形性质定理3平行四边形的对角线互相平分56平行四边形判定定理1两组对角分别相等的四边形是平行四边形57平行四边形判定定理2两组对边分别相等的四边形是平行四边形58平行四边形判定定理3对角线互相平分的四边形是平行四边形59平行四边形判定定理4一组对边平行相等的四边形是平行四边形60矩形性质定理1矩形的四个角都是直角61矩形性质定理2矩形的对角线相等62矩形判定定理1有三个角是直角的四边形是矩形63矩形判定定理2对角线相等的平行四边形是矩形64菱形性质定理1菱形的四条边都相等65菱形性质定理2菱形的对角线互相垂直,并且每一条对角线平分一组对角66菱形面积=对角线乘积的一半,即S=(a×b)÷267菱形判定定理1四边都相等的四边形是菱形68菱形判定定理2对角线互相垂直的平行四边形是菱形69正方形性质定理1正方形的四个角都是直角,四条边都相等70正方形性质定理2正方形的两条对角线相等,并且互相垂直平分,每条对角线平分一组对角71定理1关于中心对称的两个图形是全...

1、当您付费下载文档后,您只拥有了使用权限,并不意味着购买了版权,文档只能用于自身使用,不得用于其他商业用途(如 [转卖]进行直接盈利或[编辑后售卖]进行间接盈利)。
2、本站所有内容均由合作方或网友上传,本站不对文档的完整性、权威性及其观点立场正确性做任何保证或承诺!文档内容仅供研究参考,付费前请自行鉴别。
3、如文档内容存在违规,或者侵犯商业秘密、侵犯著作权等,请点击“违规举报”。

碎片内容

初中数学必考146个知识点(精心排版,适合打印)

确认删除?
VIP
微信客服
  • 扫码咨询
会员Q群
  • 会员专属群点击这里加入QQ群
客服邮箱
回到顶部