电脑桌面
添加小米粒文库到电脑桌面
安装后可以在桌面快捷访问

企业内部控制规范实施情况研究-基于杭州市西湖区部分企业的实践VIP免费

企业内部控制规范实施情况研究-基于杭州市西湖区部分企业的实践_第1页
1/7
企业内部控制规范实施情况研究-基于杭州市西湖区部分企业的实践_第2页
2/7
企业内部控制规范实施情况研究-基于杭州市西湖区部分企业的实践_第3页
3/7
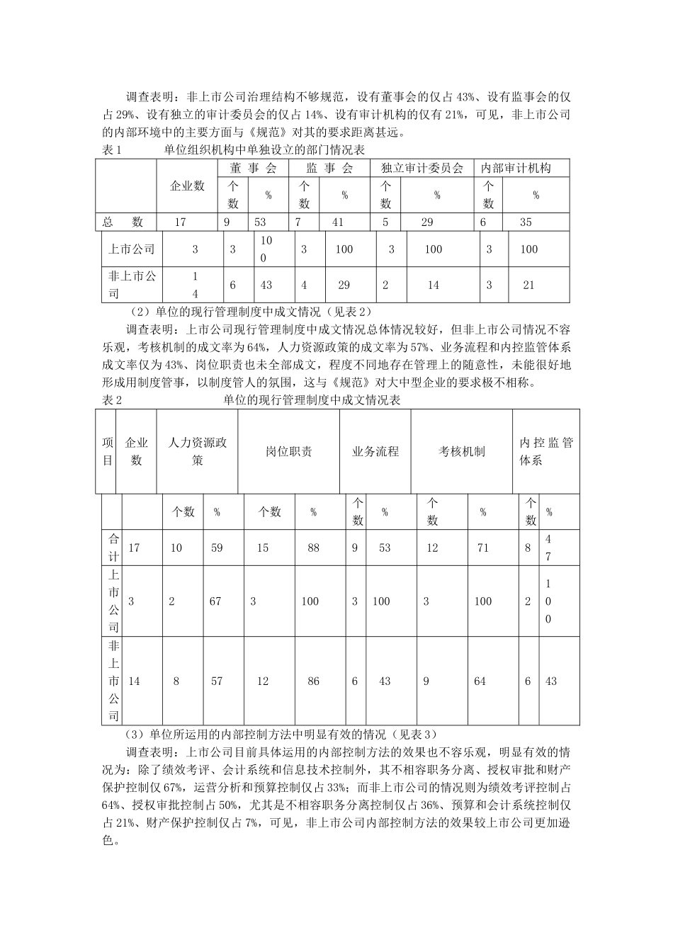
企业内部控制规范实施情况研究——基于杭州市西湖区部分企业的实践杭州市西湖区财政局课题组(杭州市西湖区财政局310013)[内容摘要]本文首先从《企业内部控制规范》及其《配套指引》与企业可持续发展的内在联系入手,揭示关注企业内部控制规范实施情况现实意义及其迫切性;其次,以杭州市西湖区部分上市公司和非上市大中形企业为例,得出企业内部控制规范实施现状、存在的主要问题及其成因;最后,就推进企业内部控制规范实施进程、切实解决实施过程中遇到的问题提出若干对策。[关词键]企业内部控制问题对策一、引言《企业内部控制规范》(以下简称《规范》)及其《企业内部控制配套指引》(以下简称《配套指引》的实施,对于完善社会主义市场经济体制、深化企业改革、接轨国际先进做法、提升企业抗风险能力和全球竞争力以及可持续发展能力都将产生十分重要的作用和深远的影响。正如国际会计师联合理事莫顿女士指出的:“一个良好、综合的风险管理和内部控制体系对企业和市场的可持续发展大有助益”。大量企业发展的正反两方面例子都足以说明企业内部控制体系建设的重要性。然而,本课题调查表明:当前《规范》及其《配套指引》实施状况不容乐观,企业领导普遍不够重视内部控制制度建设,急待引起政府有关部门的高度重视,鉴于此,本文认为,关注《规范》及其《配套指引》的实施动态,及时发现实施过程中存在的问题,并采取有效措施予以解决,是摆在各级政府职能部门面前的一件大事。二、研究对象、方法与结果(一)研究对象本文以杭州市西湖区部分上市公司和非上市大中型企业为研究对象,共发放问卷17份,收回有效样本17份,调查对象分别为3家在创业板上市的公司和14家非上市大中型企业。(二)研究方法采用问卷调查与走访调查对象相结合的方法,分企业基本信息、对《规范》及其《配套指引》的认识、实施内控情况及其评价和对落实《规范》的对策建议等四个方面进行调查,调查时间为2011年5-6月。(三)调查结果1、调查对象实施《规范》及其《配套指引》总体状况。调查表明:一方面,企业目前的内部控制情况基本上呈非系统化的制度框架状态,程度不同地存在着与企业建立和实施内部控制应当遵循“全面性原则、重要性原则、制衡性原则、适应性原则和成本效益原则”不相适应的问题,未能全面含盖“内部环境、风险评估、控制活动、信息与沟通和内部监督”等要素,即使已有的内控制度,其效果也普遍不尽如意。另一方面,《规范》及其《配套指引》下达之后,仅有三家上市公司意向对照要求着手进行局部的修改和完善,而绝大多数非上市公司并未引起足够的重视。2、调查对象的若干分项情况(1)单位组织机构中单独设立的部门情况(见表1)调查表明:非上市公司治理结构不够规范,设有董事会的仅占43%、设有监事会的仅占29%、设有独立的审计委员会的仅占14%、设有审计机构的仅有21%,可见,非上市公司的内部环境中的主要方面与《规范》对其的要求距离甚远。表1单位组织机构中单独设立的部门情况表企业数董事会监事会独立审计委员会内部审计机构个数%个数%个数%个数%总数17953741529635上市公司33100310031003100非上市公司14643429214321(2)单位的现行管理制度中成文情况(见表2)调查表明:上市公司现行管理制度中成文情况总体情况较好,但非上市公司情况不容乐观,考核机制的成文率为64%,人力资源政策的成文率为57%、业务流程和内控监管体系成文率仅为43%、岗位职责也未全部成文,程度不同地存在管理上的随意性,未能很好地形成用制度管事,以制度管人的氛围,这与《规范》对大中型企业的要求极不相称。表2单位的现行管理制度中成文情况表项目企业数人力资源政策岗位职责业务流程考核机制内控监管体系个数%个数%个数%个数%个数%合计17105915889531271847上市公司32673100310031002100非上市公司148571286643964643(3)单位所运用的内部控制方法中明显有效的情况(见表3)调查表明:上市公司目前具体运用的内部控制方法的效果也不容乐观,明显有效的情况为:除了绩效考评、会计系统和信息技术控制外,其不相容职务分离、授权审批和财产保护控制仅67%,运营分析和预算控制仅占33%;而非...

1、当您付费下载文档后,您只拥有了使用权限,并不意味着购买了版权,文档只能用于自身使用,不得用于其他商业用途(如 [转卖]进行直接盈利或[编辑后售卖]进行间接盈利)。
2、本站所有内容均由合作方或网友上传,本站不对文档的完整性、权威性及其观点立场正确性做任何保证或承诺!文档内容仅供研究参考,付费前请自行鉴别。
3、如文档内容存在违规,或者侵犯商业秘密、侵犯著作权等,请点击“违规举报”。

碎片内容

企业内部控制规范实施情况研究-基于杭州市西湖区部分企业的实践

海纳百川+ 关注
实名认证
内容提供者

热爱教学事业,对互联网知识分享很感兴趣

确认删除?
VIP
微信客服
  • 扫码咨询
会员Q群
  • 会员专属群点击这里加入QQ群
客服邮箱
回到顶部