电脑桌面
添加小米粒文库到电脑桌面
安装后可以在桌面快捷访问

镍钴锰酸锂标准VIP免费

镍钴锰酸锂标准_第1页
1/7
镍钴锰酸锂标准_第2页
2/7
镍钴锰酸锂标准_第3页
3/7
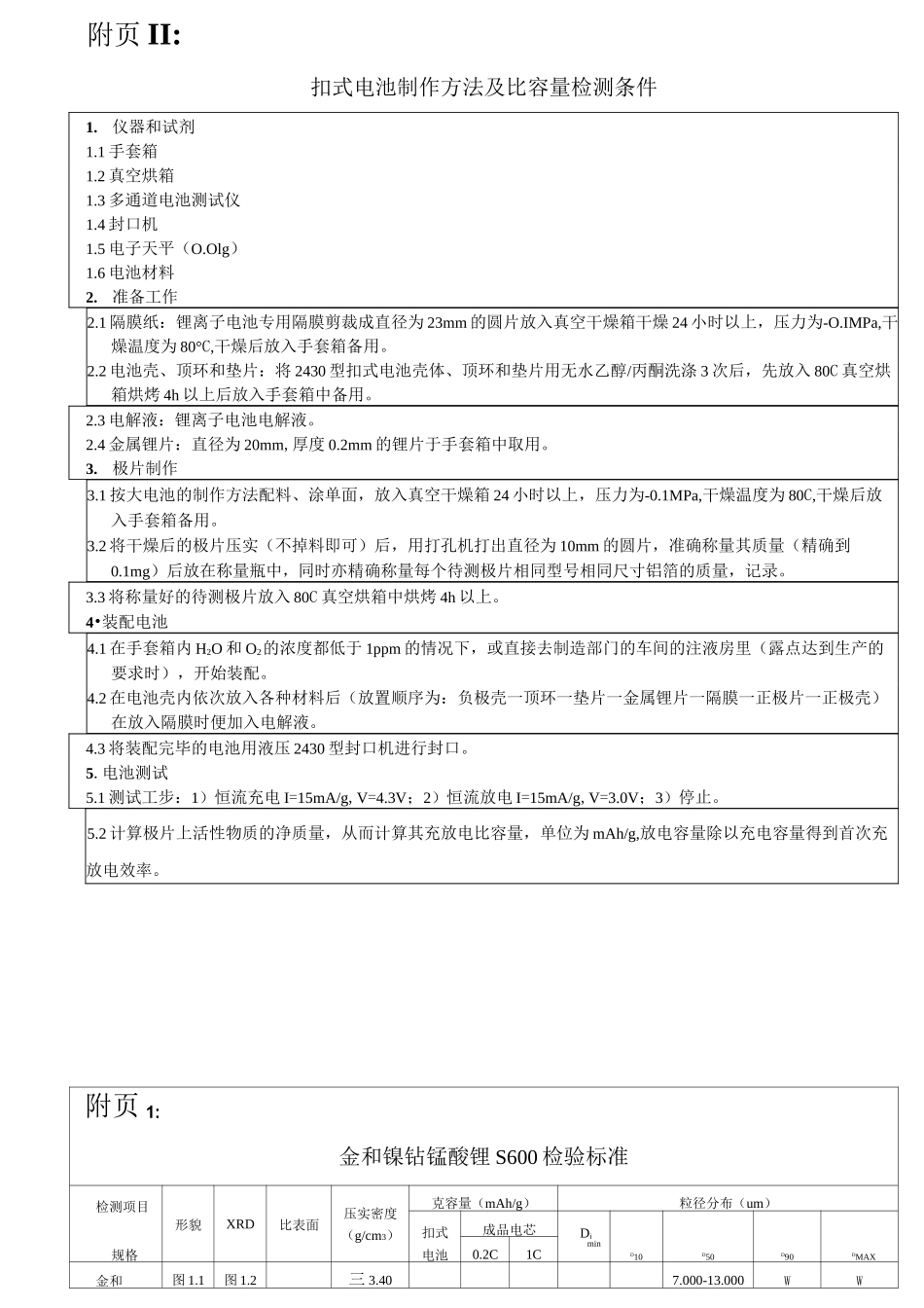
1.0目的规范电池有限公司镍钻锰酸锂的技术要求、检验方法。2.0适用范围本标准仅针对电池有限公司范围内使用的镍钻锰酸锂。3.0定义N.A.4.0检测技术要求及检测方法4.1环境要求除非另有规定,本标准中各项实验应在如下条件下进行:温度:25°C±5°C;相对湿度:45%〜75%;大气压力:86KPa〜106KPa。4.2检验内容序号检验项目检验标准检验方法检验设备1包装a.标识清楚,内容正确可识别;b.外包装无破损、受潮、未有严重撞击痕迹。c.有符合RoHS环境有害物质标识。目检一2外观固体粉末无结块目检一3形貌△各厂家具体标准见附页随机取1g样品做SEM测试JSM6380LV4pH值*9〜12随机取1g样品加入10ml水搅拌30min后,用pH计测量PSH-3C5XRD^各厂家具体标准见附页随机取1.5g样品做XRD测试X'PERTPROPD6粒径分布^各厂家具体标准见附页随机取样2g用激光粒度分析仪测试。MASTERSIZER20007比表面积厶(m2.g-1)各厂家具体标准见附页随机取样5g用比表面分析仪测试。NOVA1000e8杂质含量分析Fe小于等于300PPM随机取10g样品做AAS或ICP测试361MC-AASVarian710-ES-ICPCu小于等于300PPM9使用特性*配好的浆料流动性好,可通过150目筛;极片表面细腻,无划痕色泽均匀,无明显颗粒和掉按正常工艺配料,后进行观察。10压实密度(g•cm-3)各厂家具体标准见附页具体方法见附页I11克容量(mAh・g-1)扣式电池*,各厂家具体标准见附页随机抽取一定量的正极材料做成成品电芯测试。扣式电池制作及测试方法见附页II。成品电芯*,各厂家具体标准见附页注:力口“*”号的项目为选测项目,仅在试产阶段、原材料情况异常或客户有特殊要求时进行选测。加“▲”号的项目为关键参数口“△”号的项目为抽测项目,在试产阶段必测,在正常进料阶段抽测。5・0参考文件N.A.6・0记录文件《进货检验报告》7.0附件附页I:极片压实密度判断方法仪器和试剂压片机裁片机数显千分尺(0.001mm)电子天平(0.01g)准备工作按材料检测时的电池制作工艺进行配料、并涂出极片。用裁片机裁出20片面积为100cm2(20cmx5cm或25cmx4cm)的极片,将极片置于烘箱中80°C真空干燥8h以上,并称出每片重量,分别记为M..(i=1、2、13...),选取其中重量相差不大于0.1g的极片作为实验极片。用裁片机裁出10片与2.1极片相同面积的铝箔(铝箔为2.1中极片涂布所使用),测量每片箔重量及厚度,取其平均值分别记为M0和L0。测试步骤按标准所定压实密度调节压片机压力,并试压一片极片,分别测量压片后极片首中尾三处厚度记为L,Lbb和L其中L,L和L中任意两个数值相差3pm(含)及以上视为不合格片,应另取一片重新压片直至合cabc格,记录合格极片厚度L=(L+Lb+L)/3。Iabc按照下式计算该极片压实密度P.IM-MP=―i0iL-Li0式中:1=(1,2,3)P.为计算第1片的压实密度1M.为第1片面积为100cm2极片烘干后的重量1M0为面积为100cm2的铝箔平均重量L为第1片面积为100cm2极片压实后的极片总厚度1L0为所用铝箔的厚度将所压极片单折180°后,对光观察极片折痕处是否有孔,如有孔则记为NG;如果单折后无透光孔,则将已单折极片在原位再反向进行180°对折,极片有透光孔则记为NG,极片没有透光孔则记为OK。将极片压实密度P.同标准所规定的该材料压实密度P进行对比,若OK极片P*则判该极片压实密度合II格,有3pcs(含)以上极片压实密度合格时可判该材料的压实密度合格;若NG极片P.

1、当您付费下载文档后,您只拥有了使用权限,并不意味着购买了版权,文档只能用于自身使用,不得用于其他商业用途(如 [转卖]进行直接盈利或[编辑后售卖]进行间接盈利)。
2、本站所有内容均由合作方或网友上传,本站不对文档的完整性、权威性及其观点立场正确性做任何保证或承诺!文档内容仅供研究参考,付费前请自行鉴别。
3、如文档内容存在违规,或者侵犯商业秘密、侵犯著作权等,请点击“违规举报”。

碎片内容

镍钴锰酸锂标准

您可能关注的文档

确认删除?
微信客服
  • 扫码咨询
会员Q群
  • 会员专属群点击这里加入QQ群