电脑桌面
添加小米粒文库到电脑桌面
安装后可以在桌面快捷访问

2016春案例VIP免费

2016春案例_第1页
1/12
2016春案例_第2页
2/12
2016春案例_第3页
3/12
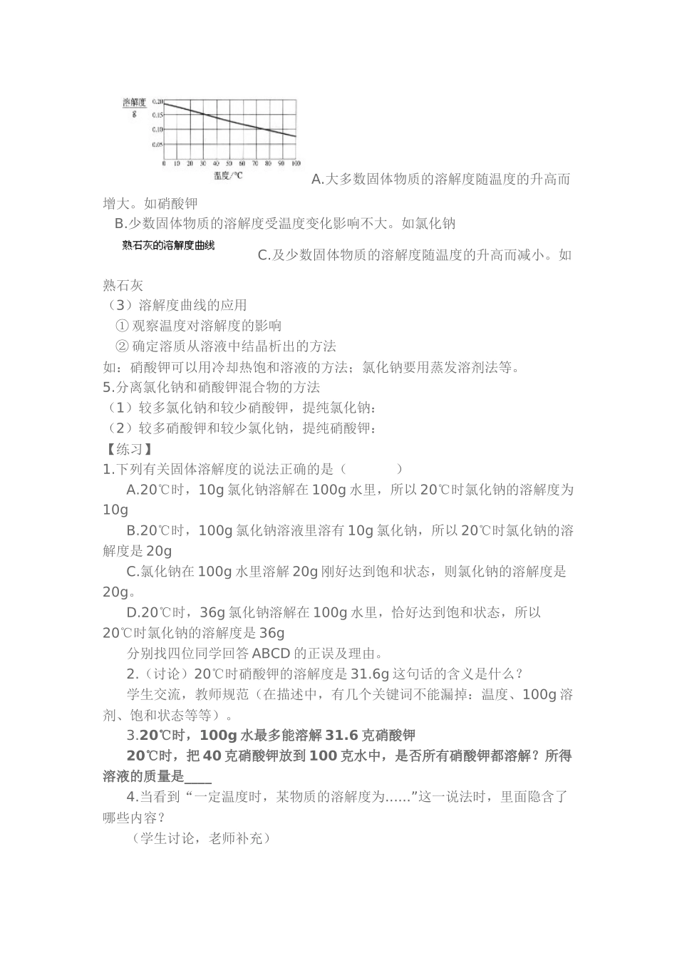
《溶解度》教学案例九年级化学下册第九单元《溶解度》教学案例及反思【教学设计的背景】本节课是关于溶解度概念的教学,要求学生了解固体物质溶解度的概念及影响因素。这是九年级化学教学中一个比较抽象的概念,在设计时,考虑学生的年龄特点及班上的实际情况,于是我设计了情境教学,使学生在创设的情境中自主的探究,在交流合作中对概念进行了解,这样有助于培养学生的学习能力,同时对概念的了解也非常深刻。【教学片断】固体物质的溶解度(第二课时)教学过程【老师】找两名同学分角色完成《食盐与硝酸钾的对话》,同学们可以把有关数据简单的记一下。(课前要求学生充分预习,老师与这两名学生根据教材内容你写对话稿)【学生1】(开场白)有一天,食盐与硝酸钾在比谁的溶解能力强(学生甲扮演食盐;学生乙扮演硝酸钾)食盐说:我溶解能力大,在20℃时,在每50g水中最多可以溶解18g。硝酸钾说:那有什么了不起,我也能够溶解在水中,在10℃时,我在100g水中最多能溶解20g呢!食盐又说:你的20g是溶解在100g水里,还是我你强。硝酸钾又说:但是你的温度比我高,我在60℃时,50g水中最多溶解55g。食盐又说:那在20℃时你怎么不说?硝酸钾又说:那么,你在60℃时,又能溶解多少呢……究竟谁的溶解能力强,我们大家给他们评一评吧……【学生1】找到同一温度;【学生2】用同样多的水;【学生3】还得是最多所溶解的质量;【学生4】都用1g水;【学生5】都用100g水。【老师】同学们说得很好,把你们的观点综合在一起就是我们这节课要学习的一个新的化学概念——溶解度(板书课题):固体物质的溶解度【学生】阅读课本P23,板书:二、固体物质的溶解度1.定义:在一定温度下,某固体物质溶解在100g溶剂里达到饱和状态时所溶解的质量,叫做这种物质在这种溶剂里的溶解度。(2)对溶解度的正确理解①条件:一定温度②标准:100克溶剂(一般指水)③状态:饱和④单位:克⑤溶液质量:100+溶解度(3)溶解度的涵义如:20℃时,NaCl溶解度为36g,其涵义为:(学生答)在20℃时,100g水中最多能溶解36g食盐就达到饱和状态。2.溶解度和溶解性的关系溶解度/g>101–100.01–1<0.01溶解性易溶可溶微溶难溶(习惯上也叫不溶)3.固体物质溶解度的表示法(1)列表法(读教材表9-1)(小结)①能准确查找某温度时某物质的溶解度②能观察出溶解度随温度的变化情况(升高或降低)③不容易的观察溶解度受温度变化影响的大小。(2)曲线法①横坐标表示温度/℃。纵坐标表示溶解度/g②意义A.能观察出不同物质在不同温度时的溶解度B.能观察出溶解度受温度变化影响的大小③溶解度曲线的变化规律A.大多数固体物质的溶解度随温度的升高而增大。如硝酸钾B.少数固体物质的溶解度受温度变化影响不大。如氯化钠C.及少数固体物质的溶解度随温度的升高而减小。如熟石灰(3)溶解度曲线的应用①观察温度对溶解度的影响②确定溶质从溶液中结晶析出的方法如:硝酸钾可以用冷却热饱和溶液的方法;氯化钠要用蒸发溶剂法等。5.分离氯化钠和硝酸钾混合物的方法(1)较多氯化钠和较少硝酸钾,提纯氯化钠:(2)较多硝酸钾和较少氯化钠,提纯硝酸钾:【练习】1.下列有关固体溶解度的说法正确的是()A.20℃时,10g氯化钠溶解在100g水里,所以20℃时氯化钠的溶解度为10gB.20℃时,100g氯化钠溶液里溶有10g氯化钠,所以20℃时氯化钠的溶解度是20gC.氯化钠在100g水里溶解20g刚好达到饱和状态,则氯化钠的溶解度是20g。D.20℃时,36g氯化钠溶解在100g水里,恰好达到饱和状态,所以20℃时氯化钠的溶解度是36g分别找四位同学回答ABCD的正误及理由。2.(讨论)20℃时硝酸钾的溶解度是31.6g这句话的含义是什么?学生交流,教师规范(在描述中,有几个关键词不能漏掉:温度、100g溶剂、饱和状态等等)。3.20℃时,100g水最多能溶解31.6克硝酸钾20℃时,把40克硝酸钾放到100克水中,是否所有硝酸钾都溶解?所得溶液的质量是____4.当看到“一定温度时,某物质的溶解度为......”这一说法时,里面隐含了哪些内容?(学生讨论,老师补充)【老师提问】影响固体溶解度的因素是什么?【学生回答】温度,水的量……[老师]考虑问题要全面,影响因素...

1、当您付费下载文档后,您只拥有了使用权限,并不意味着购买了版权,文档只能用于自身使用,不得用于其他商业用途(如 [转卖]进行直接盈利或[编辑后售卖]进行间接盈利)。
2、本站所有内容均由合作方或网友上传,本站不对文档的完整性、权威性及其观点立场正确性做任何保证或承诺!文档内容仅供研究参考,付费前请自行鉴别。
3、如文档内容存在违规,或者侵犯商业秘密、侵犯著作权等,请点击“违规举报”。

碎片内容

您可能关注的文档

确认删除?
VIP
微信客服
  • 扫码咨询
会员Q群
  • 会员专属群点击这里加入QQ群
客服邮箱
回到顶部