电脑桌面
添加小米粒文库到电脑桌面
安装后可以在桌面快捷访问

第一单元课题长方体和正方体展开图VIP免费

第一单元课题长方体和正方体展开图_第1页
1/3
第一单元课题长方体和正方体展开图_第2页
2/3
第一单元课题长方体和正方体展开图_第3页
3/3
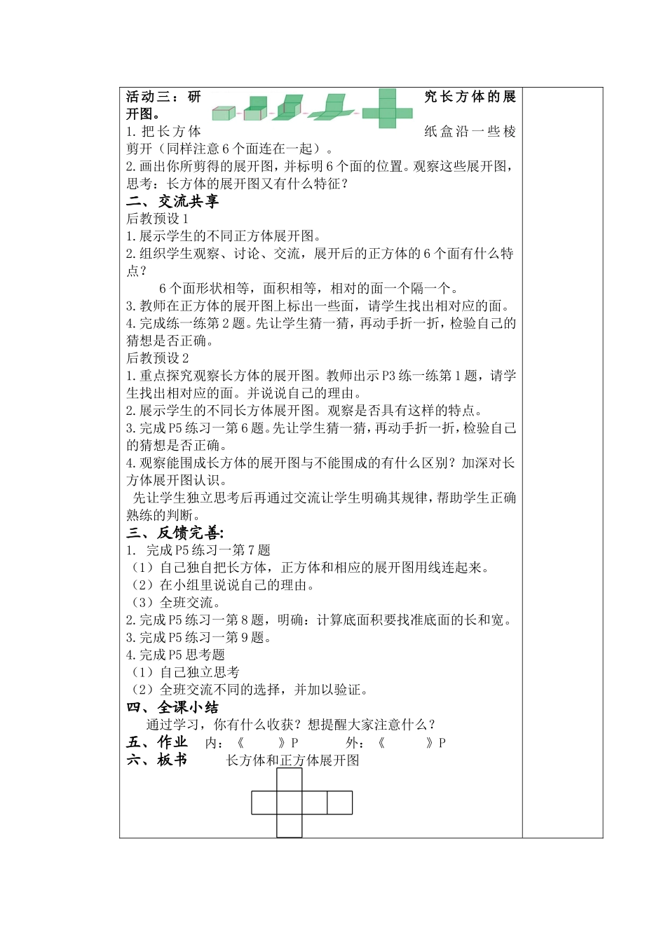
第一单元课题长方体和正方体展开图课型:新授课第2教时总第2个教案上课时间:教学内容P3例3、试一试、练一练和练习一第5-9题、思考题教学目标1.使学生通过观察实物、动手操作等活动认识长方体、正方体的展开图,进一步加深对长方体和正方体特征的认识。2.通过操作,观察等活动,感受平面图形与立体图形的相互转换。3.学生在活动中通过建立图形的表象的过程,进一步积累空间与图形的学习经验,增强空间观念。教学重点长方体和正方体的展开图,在展开图中找到相对的面。教学难点判断一些图形沿虚线折叠后能否围成长方体,正方体的空间想象。课前准备学生每人准备正方体、长方体纸盒各一个、剪刀。分别准备教科书5页思考题中所需的硬纸。学情预判1.引导学生先标出各个相应的面,然后通过动手操作,能展示出正方体和长方体的展开图,如果不标出相应的面,这就很难说出长正方体的展开图的特征。最难的还是长方体的展开图特征。2.学生的空间观念不够,这需要通过各种展开图,总结出相应的面有什么排列规律,才能判断一些图形沿虚线折叠后能否围成长方体或正方体。教学过程思考与调整(二次备课)一、先学探究活动一:知识回忆1.填空(1)长方体和正方体都有()个面,()条棱,()个顶点。长方体相对的面(),相对的棱();正方体的6个面(),12条棱的长度()。(2)用铁丝焊接一个长是5分米,宽是4分米,高是3分米的长方体框架(接头处忽略不计),至少需要铁丝()分米。(3)一个正方体的棱长总和是48厘米,这个正方体的棱长是()厘米。2.判断是非。(1)正方体是长、宽、高都相等的长方体。()(2)长方体的6个面中可能有两个正方形。()(3)正方体的棱长总和一定是它棱长的12倍。()(4)长方体的左面和右面完全相同。()活动二:研究正方体的展开图。1.准备一个正方体纸盒,标上“前、后、左、右、上、下”6个面的位置,照下面样子剪一剪,观察展开图中的6个面的位置,你有什么发现?注意:6个面要连在一起。活动三:研究长方体的展开图。1.把长方体纸盒沿一些棱剪开(同样注意6个面连在一起)。2.画出你所剪得的展开图,并标明6个面的位置。观察这些展开图,思考:长方体的展开图又有什么特征?二、交流共享后教预设11.展示学生的不同正方体展开图。2.组织学生观察、讨论、交流,展开后的正方体的6个面有什么特点?6个面形状相等,面积相等,相对的面一个隔一个。3.教师在正方体的展开图上标出一些面,请学生找出相对应的面。4.完成练一练第2题。先让学生猜一猜,再动手折一折,检验自己的猜想是否正确。后教预设21.重点探究观察长方体的展开图。教师出示P3练一练第1题,请学生找出相对应的面。并说说自己的理由。2.展示学生的不同长方体展开图。观察是否具有这样的特点。3.完成P5练习一第6题。先让学生猜一猜,再动手折一折,检验自己的猜想是否正确。4.观察能围成长方体的展开图与不能围成的有什么区别?加深对长方体展开图认识。先让学生独立思考后再通过交流让学生明确其规律,帮助学生正确熟练的判断。三、反馈完善:1.完成P5练习一第7题(1)自己独自把长方体,正方体和相应的展开图用线连起来。(2)在小组里说说自己的理由。(3)全班交流。2.完成P5练习一第8题,明确:计算底面积要找准底面的长和宽。3.完成P5练习一第9题。4.完成P5思考题(1)自己独立思考(2)全班交流不同的选择,并加以验证。四、全课小结通过学习,你有什么收获?想提醒大家注意什么?五、作业内:《》P外:《》P六、板书长方体和正方体展开图

1、当您付费下载文档后,您只拥有了使用权限,并不意味着购买了版权,文档只能用于自身使用,不得用于其他商业用途(如 [转卖]进行直接盈利或[编辑后售卖]进行间接盈利)。
2、本站所有内容均由合作方或网友上传,本站不对文档的完整性、权威性及其观点立场正确性做任何保证或承诺!文档内容仅供研究参考,付费前请自行鉴别。
3、如文档内容存在违规,或者侵犯商业秘密、侵犯著作权等,请点击“违规举报”。

碎片内容

第一单元课题长方体和正方体展开图

您可能关注的文档

教育精品店+ 关注
实名认证
内容提供者

优良的服务

相关文档

确认删除?
VIP
微信客服
  • 扫码咨询
会员Q群
  • 会员专属群点击这里加入QQ群
客服邮箱
回到顶部