电脑桌面
添加小米粒文库到电脑桌面
安装后可以在桌面快捷访问

三年级数学智力竞赛试题(北师大版)VIP免费

三年级数学智力竞赛试题(北师大版)_第1页
1/6
三年级数学智力竞赛试题(北师大版)_第2页
2/6
三年级数学智力竞赛试题(北师大版)_第3页
3/6
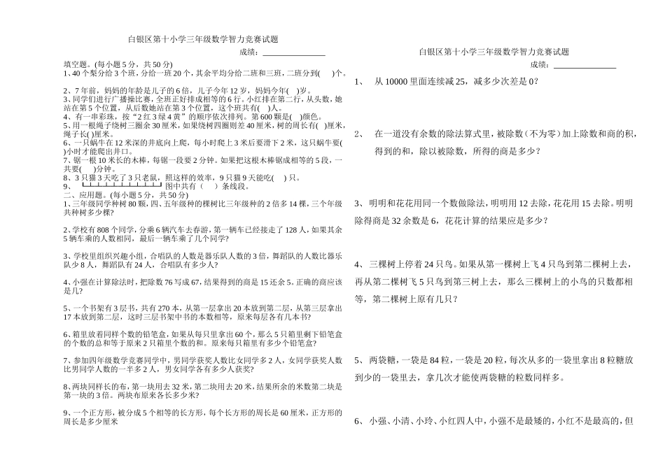
白银区第十小学三年级数学智力竞赛试题成绩:填空题。(每小题5分,共50分)1、40个梨分给3个班,分给一班20个,其余平均分给二班和三班,二班分到()个。2、7年前,妈妈的年龄是儿子的6倍,儿子今年12岁,妈妈今年()岁。3、同学们进行广播操比赛,全班正好排成相等的6行。小红排在第二行,从头数,她站在第5个位置,从后数她站在第3个位置,这个班共有()人。4、有一串彩珠,按“2红3绿4黄”的顺序依次排列。第600颗是()颜色。5、用一根绳子绕树三圈余30厘米,如果绕树四圈则差40厘米,树的周长有()厘米,绳子长()厘米。6、一只蜗牛在12米深的井底向上爬,每小时爬上3米后要滑下2米,这只蜗牛要()小时才能爬出井口。7、锯一根10米长的木棒,每锯一段要2分钟。如果把这根木棒锯成相等的5段,一共要()分钟。8、3只猫3天吃了3只老鼠,照这样的效率,9只猫9天能吃()只。9、┖┴┴┴┴┴┴┴┴┴┚图中共有()条线段。二、应用题。(每小题5分,共50分)1、三年级同学种树80颗,四、五年级种的棵树比三年级种的2倍多14棵,三个年级共种树多少棵?2、学校有808个同学,分乘6辆汽车去春游,第一辆车已经接走了128人,如果其余5辆车乘的人数相同,最后一辆车乘了几个同学?3、学校里组织兴趣小组,合唱队的人数是器乐队人数的3倍,舞蹈队的人数比器乐队少8人,舞蹈队有24人,合唱队有多少人?4、小强在计算除法时,把除数76写成67,结果得到的商是15还余5。正确的商应该是几?5、一个书架有3层书,共有270本,从第一层拿出20本放到第二层,从第三层拿出17本放到第二层,这时三层书架中书的本数相等,原来每层各有几本书?6、箱里放着同样个数的铅笔盒,如果从每只里拿出60个,那么5只箱里剩下铅笔盒的个数的总和等于原来2只箱里个数的和。原来每只箱里有多少个铅笔盒?7、参加四年级数学竞赛同学中,男同学获奖人数比女同学多2人,女同学获奖人数比男同学人数的一半多2人,男女同学各有多少人获奖?8、两块同样长的布,第一块用去32米,第二块用去20米,结果所余的米数第二块是第一块的3倍。两块布原来各长多少米?9、一个正方形,被分成5个相等的长方形,每个长方形的周长是60厘米,正方形的周长是多少厘米白银区第十小学三年级数学智力竞赛试题成绩:1、从10000里面连续减25,减多少次差是0?2、在一道没有余数的除法算式里,被除数(不为零)加上除数和商的积,得到的和,除以被除数,所得的商是多少?3、明明和花花用同一个数做除法,明明用12去除,花花用15去除。明明除得商是32余数是6,花花计算的结果应是多少?4、三棵树上停着24只鸟。如果从第一棵树上飞4只鸟到第二棵树上去,再从第二棵树飞5只鸟到第三树上去,那么三棵树上的小鸟的只数都相等,第二棵树上原有几只?5、两袋糖,一袋是84粒,一袋是20粒,每次从多的一袋里拿出8粒糖放到少的一袋里去,拿几次才能使两袋糖的粒数同样多。6、小强、小清、小玲、小红四人中,小强不是最矮的,小红不是最高的,但比小强高,小玲不比大家高。请按从高到矮的顺序,把名子写出来。7、有10把不同的锁,开这10把锁的10把钥匙混在一起了,最多要试多少次,才能把这10把锁和钥匙全部配对。8、用0、6、7、8、9这五个数字组成各个数位上数字不相同的两位数共有多少个?9、五个同学参加乒乓球赛,每两人都要赛一场,一共要赛多少场?10、2把小刀与3本笔记本的价钱相等,3本笔记本与6支铅笔的价钱相等,一把小刀1角8分,一支铅笔多少钱?白银区第十小学三年级数学智力竞赛试题成绩:1、两筐水果共重124千克,第一筐比第二筐多8千克,两筐水果各重多少千克?2、姐姐和妹妹共有书39本,如果姐姐给妹妹7本后就比妹妹少3本,那么姐姐和妹妹原来各有书多少本?3、甲、乙、丙三个数,甲、乙的和比丙多59,乙、丙的和比甲多49,甲、丙的和比乙多85,求这三个数。4、小明期末考试语文、数学、英语的平均分是95分,数学比语文多6分,英语比语文多9分,求三门功课各多少分?5、小军一家四口的年龄之和是129岁,小军7岁,妈妈30岁,小军与爷爷的年龄之和比他父母之和大5岁,爷爷和爸爸的年龄各几岁?白银区第十小学三年级数学智力竞赛试题成绩:1.找规律填后面的数:①1,...

1、当您付费下载文档后,您只拥有了使用权限,并不意味着购买了版权,文档只能用于自身使用,不得用于其他商业用途(如 [转卖]进行直接盈利或[编辑后售卖]进行间接盈利)。
2、本站所有内容均由合作方或网友上传,本站不对文档的完整性、权威性及其观点立场正确性做任何保证或承诺!文档内容仅供研究参考,付费前请自行鉴别。
3、如文档内容存在违规,或者侵犯商业秘密、侵犯著作权等,请点击“违规举报”。

碎片内容

三年级数学智力竞赛试题(北师大版)

您可能关注的文档

百万精品文档+ 关注
实名认证
内容提供者

中小学学习资料教案课件

相关文档

确认删除?
VIP
微信客服
  • 扫码咨询
会员Q群
  • 会员专属群点击这里加入QQ群
客服邮箱
回到顶部