电脑桌面
添加小米粒文库到电脑桌面
安装后可以在桌面快捷访问

初一数学一元一次方程实际问题详解及答案VIP免费

初一数学一元一次方程实际问题详解及答案_第1页
1/9
初一数学一元一次方程实际问题详解及答案_第2页
2/9
初一数学一元一次方程实际问题详解及答案_第3页
3/9
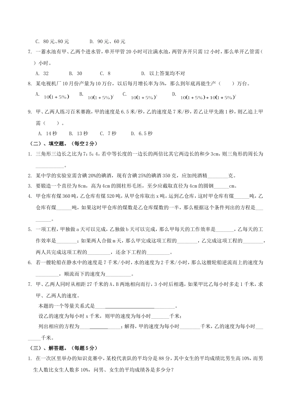
一元一次方程应用题一、双基回顾列一元一次方程解应用题的一般步骤(1)审题:弄清题意.(2)找出等量关系:找出能够表示本题含义的相等关系.(3)设出未知数,列出方程:设出未知数后,表示出有关的含字母的式子,然后利用已找出的等量关系列出方程.(4)解方程:解所列的方程,求出未知数的值.(5)检验,写答案:检验所求出的未知数的值是否是方程的解,是否符合实际,检验后写出答案.1.和、差、倍、分问题:(1)倍数关系:通过关键词语“是几倍,增加几倍,增加到几倍,增加百分之几,增长率……”来体现.(2)多少关系:通过关键词语“多、少、和、差、不足、剩余……”来体现.(3)增长量=原有量×增长率现在量=原有量+增长量2.等积变形问题:“等积变形”是以形状改变而体积不变为前提.常用等量关系为:①形状面积变了,周长没变;②原料体积=成品体积.常见几何图形的面积、体积、周长计算公式,依据形虽变,但体积不变.①圆柱体的体积公式V=底面积×高=S·h=r2h②长方体的体积V=长×宽×高=abc3.劳力调配问题:这类问题要搞清人数的变化,常见题型有:(1)既有调入又有调出;(2)只有调入没有调出,调入部分变化,其余不变;(3)只有调出没有调入,调出部分变化,其余不变4.数字问题(1)要搞清楚数的表示方法:一个三位数的百位数字为a,十位数字是b,个位数字为c(其中a、b、c均为整数,且1≤a≤9,0≤b≤9,0≤c≤9)则这个三位数表示为:100a+10b+c.(2)数字问题中一些表示:两个连续整数之间的关系,较大的比较小的大1;偶数用2n表示,连续的偶数用2n+2或2n—2表示;奇数用2n+1或2n—1表示.然后抓住数字间或新数、原数之间的关系找等量关系列方程.5.商品销售问题(1)商品利润=商品售价-商品成本价(2)商品利润率=×100%(3)商品销售额=商品销售价×商品销售量(4)商品的销售利润=(销售价-成本价)×销售量(5)商品打几折出售,就是按原标价的百分之几十出售,如商品打8折出售,即按原标价的80%出售.6.行程问题:路程=速度×时间时间=路程÷速度速度=路程÷时间(1)相遇问题:快行距+慢行距=原距(2)追及问题:快行距-慢行距=原距(3)航行问题:顺水(风)速度=静水(风)速度+水流(风)速度逆水(风)速度=静水(风)速度-水流(风)速度抓住两码头间距离不变,水流速和船速(静不速)不变的特点考虑相等关系.7.工程问题:工作量=工作效率×工作时间完成某项任务的各工作量的和=总工作量=18.储蓄问题⑴顾客存入银行的钱叫做本金,银行付给顾客的酬金叫利息,本金和利息合称本息和,存入银行的时间叫做期数,利息与本金的比叫做利率.利息的20%付利息税⑵利息=本金×利率×期数本息和=本金+利息利息税=利息×税率(20%)9.球赛积分表问题二、例题导引(一)、选择题。(每题3分)1.现在儿子的年龄是8岁,父亲的年龄是儿子年龄的4倍,()年后父亲的年龄是儿子年龄的3倍。A.6B.5C.4D.32.某班组每天需生产50个零件才能在规定的时间内完成一批零件任务,实际上该班组每天比计划多生产了6个零件,结果比规定的时间提前3天并超额生产120个零件,若设该班组要完成的零件任务为x个,则可列方程为()A.B.C.D.3.一个两位数,它的十位数字加上个位数字的7倍,还是等于这个两位数,这样的两位数有()。A.2个B.3个C.4个D.5个4.把含酒精60%的溶液9000克,变为含酒精40%的溶液则需加水量是()A.4500克B.3500克C.450克D.350克5.某商品的销售价为225元,利润率为25%,那么该商品的进价应该为()A.180元B.200元C.225元D.250元6.甲、乙二人去商店买东西,他们所带钱数的比是7:6,甲用掉50元,乙用掉60元,则二人余下的钱数比为3:2,求二人余下的钱数分别是()A.140元、120元B.60元、40元C.80元、80元D.90元、60元7.一蓄水池有甲、乙两个进水管,单开甲管20小时可注满水池,两管齐开只需12小时,那么单开乙管需()小时。A.32B.30C.8D.以上答案均不对8.某电视机厂10月份产量为10万台,以后每月增长率为5%,那么到年底再能生产()万台。A.B.C.D.9.甲、乙两人练习百米赛跑,甲的速度是6.5米/秒,乙的速度是7米/秒,若乙让甲先...

1、当您付费下载文档后,您只拥有了使用权限,并不意味着购买了版权,文档只能用于自身使用,不得用于其他商业用途(如 [转卖]进行直接盈利或[编辑后售卖]进行间接盈利)。
2、本站所有内容均由合作方或网友上传,本站不对文档的完整性、权威性及其观点立场正确性做任何保证或承诺!文档内容仅供研究参考,付费前请自行鉴别。
3、如文档内容存在违规,或者侵犯商业秘密、侵犯著作权等,请点击“违规举报”。

碎片内容

初一数学一元一次方程实际问题详解及答案

您可能关注的文档

精品文档+ 关注
实名认证
内容提供者

中小学学习资料大全

确认删除?
VIP
微信客服
  • 扫码咨询
会员Q群
  • 会员专属群点击这里加入QQ群
客服邮箱
回到顶部