电脑桌面
添加小米粒文库到电脑桌面
安装后可以在桌面快捷访问

小升初总复习数学归类讲解及训练(下-含答案)VIP免费

小升初总复习数学归类讲解及训练(下-含答案)_第1页
1/35
小升初总复习数学归类讲解及训练(下-含答案)_第2页
2/35
小升初总复习数学归类讲解及训练(下-含答案)_第3页
3/35
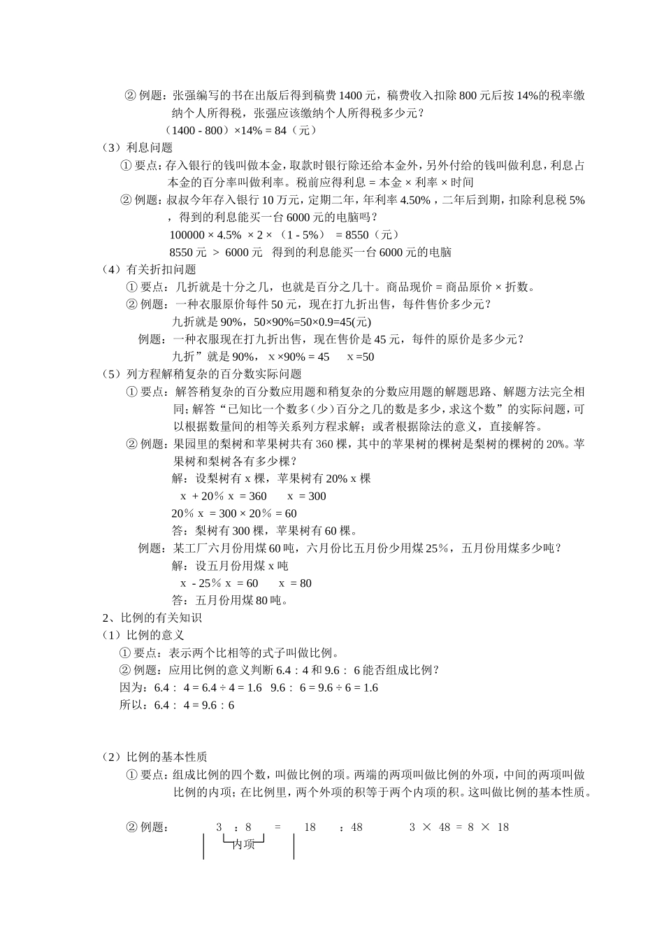
小学数学总复习专题讲解及训练(九)教学内容:期中复习及考前模拟复习要点:(一)数与代数1、百分数的应用百分数的应用是在六年级(上册)认识百分数的基础上编排的,是本册教材的重点内容之一。要联系实际解决一些求一个数比另一个数多(或少)百分之几的问题,解决较简单的有关纳税、利息、折扣的问题,解决已知一个数的百分之几是多少,求这个数的问题。通过这些内容的教学,能让学生进一步理解百分数的意义,学会在日常生活中应用百分数。2、比例的有关知识比例的知识有比例的意义、比例的基本性质和解比例。这些知识有助于理解图形的放大与缩小,能用来解决有关比例尺的问题。3、成正比例和成反比例的量教学正比例和反比例,着重理解正比例的意义和反比例的意义,让学生在现实的情境中作出相应的判断。根据《标准》的精神,教材适当加强了正比例关系图像的教学,不再安排解答正比例或反比例的应用题。(二)空间与图形1、圆柱和圆锥圆柱与圆锥是本册教材的又一个重点内容,包括圆柱和圆锥的形状特征,圆柱的表面积及计算方法,圆柱和圆锥的体积及计算方法等知识。2、图形的放大或缩小图形的放大和缩小是小学数学新增加的教学内容,让学生初步了解图形可以按一定的比例发生大小变换。这个内容安排在第三单元里,结合比例的知识进行教学。3、确定位置等内容确定位置也是新增的教学内容,在初步认识方向的基础上,用“北偏东几度”“南偏西几度”的形式量化描述物体所在的具体方向,还要联系比例尺的知识,用“距离多少”的形式描述物体所在的位置。知识点梳理(一)数与代数1、百分数的应用(1)求一个数比另一个数多(少)百分之几的实际问题①要点:一个数比另一个数多(少)百分之几=一个数比另一个数多(少)的量÷另一个数②例题:六年级男生有180人,女生有160人,男生比女生多百分之几?女生比男生少百分只几?男生比女生多的人数÷女生人数=百分之几(180-160)÷160=12.5%女生比男生少的人数÷男生人数=百分之几(180-160)÷180≈11.1%(2)纳税问题①要点:应该缴纳的税款叫做应纳税额,应纳税额与各种收入的比率叫做税率,应纳税额=收入×税率②例题:张强编写的书在出版后得到稿费1400元,稿费收入扣除800元后按14%的税率缴纳个人所得税,张强应该缴纳个人所得税多少元?(1400-800)×14%=84(元)(3)利息问题①要点:存入银行的钱叫做本金,取款时银行除还给本金外,另外付给的钱叫做利息,利息占本金的百分率叫做利率。税前应得利息=本金×利率×时间②例题:叔叔今年存入银行10万元,定期二年,年利率4.50%,二年后到期,扣除利息税5%,得到的利息能买一台6000元的电脑吗?100000×4.5%×2×(1-5%)=8550(元)8550元>6000元得到的利息能买一台6000元的电脑(4)有关折扣问题①要点:几折就是十分之几,也就是百分之几十。商品现价=商品原价×折数。②例题:一种衣服原价每件50元,现在打九折出售,每件售价多少元?九折就是90%,50×90%=50×0.9=45(元)例题:一种衣服现在打九折出售,现在售价是45元,每件的原价是多少元?九折”就是90%,ⅹ×90%=45ⅹ=50(5)列方程解稍复杂的百分数实际问题①要点:解答稍复杂的百分数应用题和稍复杂的分数应用题的解题思路、解题方法完全相同;解答“已知比一个数多(少)百分之几的数是多少,求这个数”的实际问题,可以根据数量间的相等关系列方程求解;或者根据除法的意义,直接解答。②例题:果园里的梨树和苹果树共有360棵,其中的苹果树的棵树是梨树的棵树的20%。苹果树和梨树各有多少棵?解:设梨树有x棵,苹果树有20%x棵x+20%x=360x=30020%x=300×20%=60答:梨树有300棵,苹果树有60棵。例题:某工厂六月份用煤60吨,六月份比五月份少用煤25%,五月份用煤多少吨?解:设五月份用煤x吨x-25%x=60x=80答:五月份用煤80吨。2、比例的有关知识(1)比例的意义①要点:表示两个比相等的式子叫做比例。②例题:应用比例的意义判断6.4:4和9.6:6能否组成比例?因为:6.4:4=6.4÷4=1.69.6:6=9.6÷6=1.6所以:6.4:4=9.6:6(2)比例的基本性质①要点:组成比例的四个数,叫做比例的项。两端的两项叫做...

1、当您付费下载文档后,您只拥有了使用权限,并不意味着购买了版权,文档只能用于自身使用,不得用于其他商业用途(如 [转卖]进行直接盈利或[编辑后售卖]进行间接盈利)。
2、本站所有内容均由合作方或网友上传,本站不对文档的完整性、权威性及其观点立场正确性做任何保证或承诺!文档内容仅供研究参考,付费前请自行鉴别。
3、如文档内容存在违规,或者侵犯商业秘密、侵犯著作权等,请点击“违规举报”。

碎片内容

小升初总复习数学归类讲解及训练(下-含答案)

您可能关注的文档

精品文库+ 关注
实名认证
内容提供者

中小学课件教案大全

相关文档

确认删除?
VIP
微信客服
  • 扫码咨询
会员Q群
  • 会员专属群点击这里加入QQ群
客服邮箱
回到顶部