电脑桌面
添加小米粒文库到电脑桌面
安装后可以在桌面快捷访问

制作幻灯片的基本步骤VIP免费

制作幻灯片的基本步骤_第1页
1/3
制作幻灯片的基本步骤_第2页
2/3
制作幻灯片的基本步骤_第3页
3/3
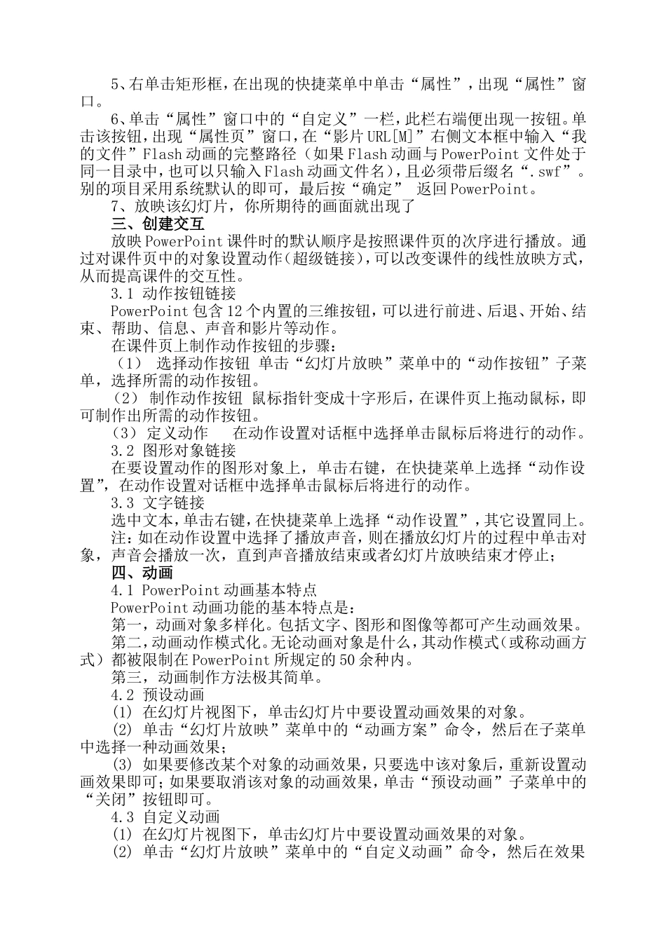
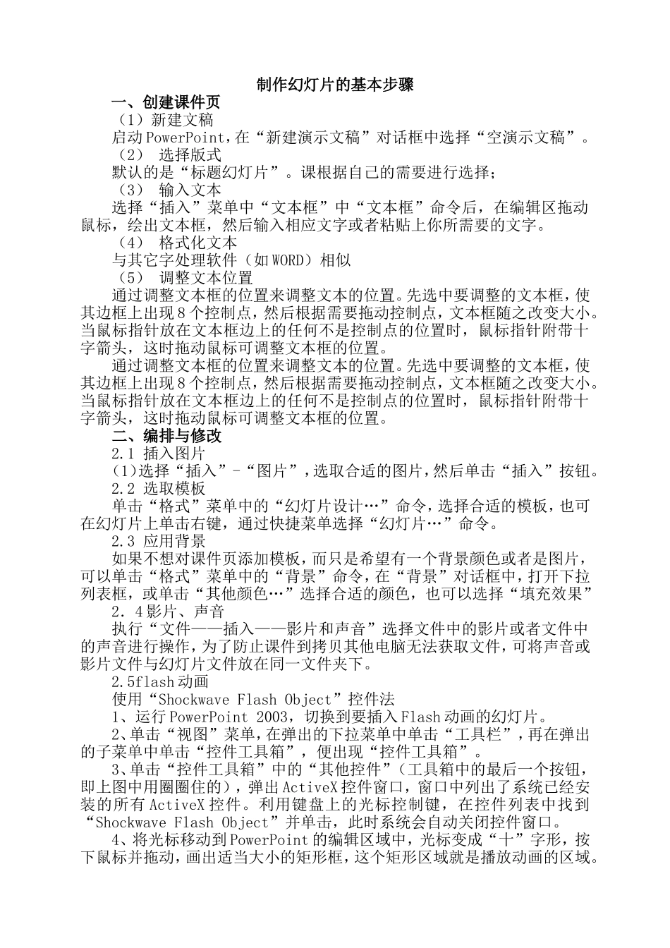
制作幻灯片的基本步骤一、创建课件页(1)新建文稿启动PowerPoint,在“新建演示文稿”对话框中选择“空演示文稿”。(2)选择版式默认的是“标题幻灯片”。课根据自己的需要进行选择;(3)输入文本选择“插入”菜单中“文本框”中“文本框”命令后,在编辑区拖动鼠标,绘出文本框,然后输入相应文字或者粘贴上你所需要的文字。(4)格式化文本与其它字处理软件(如WORD)相似(5)调整文本位置通过调整文本框的位置来调整文本的位置。先选中要调整的文本框,使其边框上出现8个控制点,然后根据需要拖动控制点,文本框随之改变大小。当鼠标指针放在文本框边上的任何不是控制点的位置时,鼠标指针附带十字箭头,这时拖动鼠标可调整文本框的位置。通过调整文本框的位置来调整文本的位置。先选中要调整的文本框,使其边框上出现8个控制点,然后根据需要拖动控制点,文本框随之改变大小。当鼠标指针放在文本框边上的任何不是控制点的位置时,鼠标指针附带十字箭头,这时拖动鼠标可调整文本框的位置。二、编排与修改2.1插入图片(1)选择“插入”-“图片”,选取合适的图片,然后单击“插入”按钮。2.2选取模板单击“格式”菜单中的“幻灯片设计…”命令,选择合适的模板,也可在幻灯片上单击右键,通过快捷菜单选择“幻灯片…”命令。2.3应用背景如果不想对课件页添加模板,而只是希望有一个背景颜色或者是图片,可以单击“格式”菜单中的“背景”命令,在“背景”对话框中,打开下拉列表框,或单击“其他颜色…”选择合适的颜色,也可以选择“填充效果”2.4影片、声音执行“文件——插入——影片和声音”选择文件中的影片或者文件中的声音进行操作,为了防止课件到拷贝其他电脑无法获取文件,可将声音或影片文件与幻灯片文件放在同一文件夹下。2.5flash动画使用“ShockwaveFlashObject”控件法1、运行PowerPoint2003,切换到要插入Flash动画的幻灯片。2、单击“视图”菜单,在弹出的下拉菜单中单击“工具栏”,再在弹出的子菜单中单击“控件工具箱”,便出现“控件工具箱”。3、单击“控件工具箱”中的“其他控件”(工具箱中的最后一个按钮,即上图中用圈圈住的),弹出ActiveX控件窗口,窗口中列出了系统已经安装的所有ActiveX控件。利用键盘上的光标控制键,在控件列表中找到“ShockwaveFlashObject”并单击,此时系统会自动关闭控件窗口。4、将光标移动到PowerPoint的编辑区域中,光标变成“十”字形,按下鼠标并拖动,画出适当大小的矩形框,这个矩形区域就是播放动画的区域。5、右单击矩形框,在出现的快捷菜单中单击“属性”,出现“属性”窗口。6、单击“属性”窗口中的“自定义”一栏,此栏右端便出现一按钮。单击该按钮,出现“属性页”窗口,在“影片URL[M]”右侧文本框中输入“我的文件”Flash动画的完整路径(如果Flash动画与PowerPoint文件处于同一目录中,也可以只输入Flash动画文件名),且必须带后缀名“.swf”。别的项目采用系统默认的即可,最后按“确定”返回PowerPoint。7、放映该幻灯片,你所期待的画面就出现了三、创建交互放映PowerPoint课件时的默认顺序是按照课件页的次序进行播放。通过对课件页中的对象设置动作(超级链接),可以改变课件的线性放映方式,从而提高课件的交互性。3.1动作按钮链接PowerPoint包含12个内置的三维按钮,可以进行前进、后退、开始、结束、帮助、信息、声音和影片等动作。在课件页上制作动作按钮的步骤:(1)选择动作按钮单击“幻灯片放映”菜单中的“动作按钮”子菜单,选择所需的动作按钮。(2)制作动作按钮鼠标指针变成十字形后,在课件页上拖动鼠标,即可制作出所需的动作按钮。(3)定义动作在动作设置对话框中选择单击鼠标后将进行的动作。3.2图形对象链接在要设置动作的图形对象上,单击右键,在快捷菜单上选择“动作设置”,在动作设置对话框中选择单击鼠标后将进行的动作。3.3文字链接选中文本,单击右键,在快捷菜单上选择“动作设置”,其它设置同上。注:如在动作设置中选择了播放声音,则在播放幻灯片的过程中单击对象,声音会播放一次,直到声音播放结束或者幻灯片放映结束才停止;四、动画4.1PowerPoint动画...

1、当您付费下载文档后,您只拥有了使用权限,并不意味着购买了版权,文档只能用于自身使用,不得用于其他商业用途(如 [转卖]进行直接盈利或[编辑后售卖]进行间接盈利)。
2、本站所有内容均由合作方或网友上传,本站不对文档的完整性、权威性及其观点立场正确性做任何保证或承诺!文档内容仅供研究参考,付费前请自行鉴别。
3、如文档内容存在违规,或者侵犯商业秘密、侵犯著作权等,请点击“违规举报”。

碎片内容

制作幻灯片的基本步骤

您可能关注的文档

确认删除?
VIP
微信客服
  • 扫码咨询
会员Q群
  • 会员专属群点击这里加入QQ群
客服邮箱
回到顶部