电脑桌面
添加小米粒文库到电脑桌面
安装后可以在桌面快捷访问

高一数学必修3_第二章_统计测试题(A组)VIP免费

高一数学必修3_第二章_统计测试题(A组)_第1页
1/4
高一数学必修3_第二章_统计测试题(A组)_第2页
2/4
高一数学必修3_第二章_统计测试题(A组)_第3页
3/4
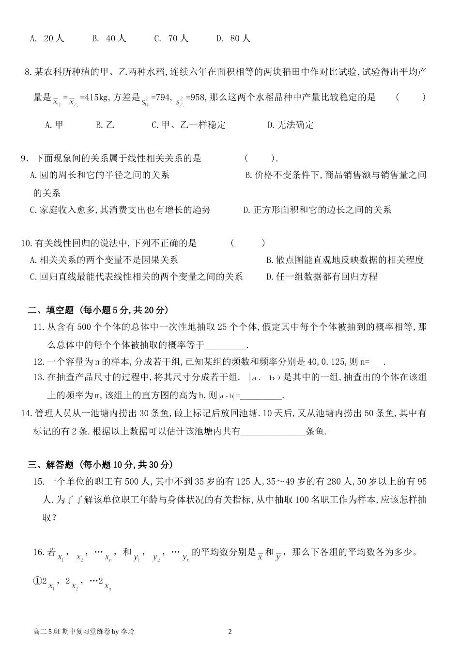
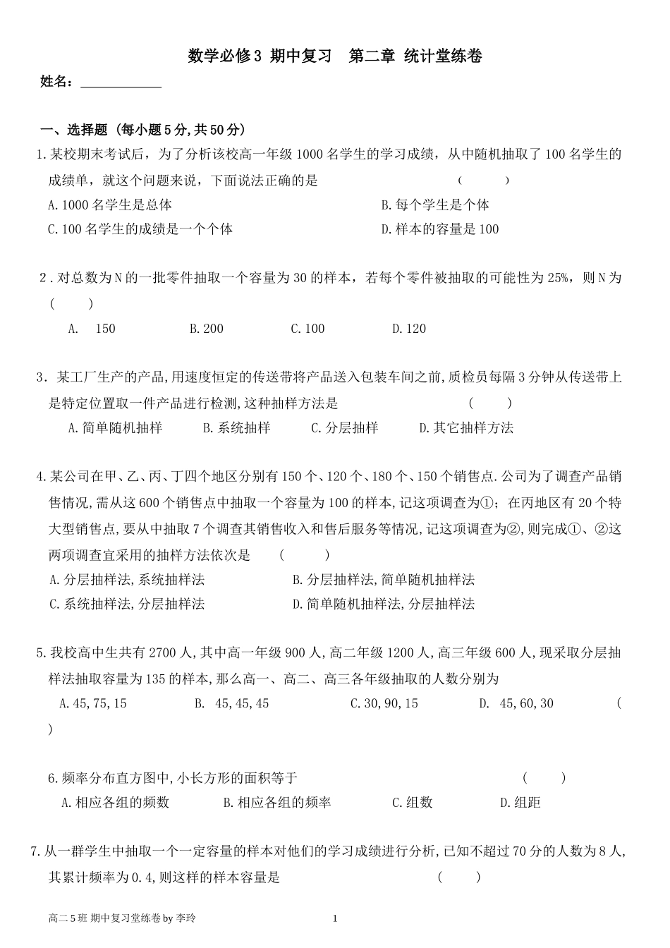
数学必修3期中复习第二章统计堂练卷姓名:一、选择题(每小题5分,共50分)1.某校期末考试后,为了分析该校高一年级1000名学生的学习成绩,从中随机抽取了100名学生的成绩单,就这个问题来说,下面说法正确的是﹙﹚A.1000名学生是总体B.每个学生是个体C.100名学生的成绩是一个个体D.样本的容量是1002.对总数为N的一批零件抽取一个容量为30的样本,若每个零件被抽取的可能性为25%,则N为()A.150B.200C.100D.1203.某工厂生产的产品,用速度恒定的传送带将产品送入包装车间之前,质检员每隔3分钟从传送带上是特定位置取一件产品进行检测,这种抽样方法是()A.简单随机抽样B.系统抽样C.分层抽样D.其它抽样方法4.某公司在甲、乙、丙、丁四个地区分别有150个、120个、180个、150个销售点.公司为了调查产品销售情况,需从这600个销售点中抽取一个容量为100的样本,记这项调查为①;在丙地区有20个特大型销售点,要从中抽取7个调查其销售收入和售后服务等情况,记这项调查为②,则完成①、②这两项调查宜采用的抽样方法依次是()A.分层抽样法,系统抽样法B.分层抽样法,简单随机抽样法C.系统抽样法,分层抽样法D.简单随机抽样法,分层抽样法5.我校高中生共有2700人,其中高一年级900人,高二年级1200人,高三年级600人,现采取分层抽样法抽取容量为135的样本,那么高一、高二、高三各年级抽取的人数分别为A.45,75,15B.45,45,45C.30,90,15D.45,60,30()6.频率分布直方图中,小长方形的面积等于()A.相应各组的频数B.相应各组的频率C.组数D.组距7.从一群学生中抽取一个一定容量的样本对他们的学习成绩进行分析,已知不超过70分的人数为8人,其累计频率为0.4,则这样的样本容量是()高二5班期中复习堂练卷by李玲1A.20人B.40人C.70人D.80人8.某农科所种植的甲、乙两种水稻,连续六年在面积相等的两块稻田中作对比试验,试验得出平均产量是==415㎏,方差是=794,=958,那么这两个水稻品种中产量比较稳定的是()A.甲B.乙C.甲、乙一样稳定D.无法确定9.下面现象间的关系属于线性相关关系的是().A.圆的周长和它的半径之间的关系B.价格不变条件下,商品销售额与销售量之间的关系C.家庭收入愈多,其消费支出也有增长的趋势D.正方形面积和它的边长之间的关系10.有关线性回归的说法中,下列不正确的是()A.相关关系的两个变量不是因果关系B.散点图能直观地反映数据的相关程度C.回归直线最能代表线性相关的两个变量之间的关系D.任一组数据都有回归方程二、填空题(每小题5分,共20分)11.从含有500个个体的总体中一次性地抽取25个个体,假定其中每个个体被抽到的概率相等,那么总体中的每个个体被抽取的概率等于_________.12.一个容量为n的样本,分成若干组,已知某组的频数和频率分别是40,0.125,则n=___.13.在抽查产品尺寸的过程中,将其尺寸分成若干组.是其中的一组,抽查出的个体在该组上的频率为m,该组上的直方图的高为h,则=_________.14.管理人员从一池塘内捞出30条鱼,做上标记后放回池塘.10天后,又从池塘内捞出50条鱼,其中有标记的有2条.根据以上数据可以估计该池塘内共有______________条鱼.三、解答题(每小题10分,共30分)15.一个单位的职工有500人,其中不到35岁的有125人,35~49岁的有280人,50岁以上的有95人.为了了解该单位职工年龄与身体状况的有关指标,从中抽取100名职工作为样本,应该怎样抽取?16.若,,…,和,,…的平均数分别是和,那么下各组的平均数各为多少。①2,2,…2高二5班期中复习堂练卷by李玲2②+,+,…+③+,+,…+(为常数)20.某中学高二(2)班甲、乙两名同学自高中以来每场数学考试成绩如下:甲的得分:95,81,75,91,86,89,71,65,76,88,94,110,107;乙的得分:83,86,93,99,88,130,98,114,98,79,101.画出两人数学成绩茎叶图,请根据茎叶图对两人的成绩进行比较.答案一、选择题DDBBDBAACD二、填空题11.0.0512.32013.m/h14.750三、解答题15.解:抽取人数与职工总数的比是100:500=1:5,则各年龄段(层)的职工人数依次是高二5班期中复习堂练卷by李玲3125:280:95=25:56:19,然后分别在各年龄段(层)运用简单随机抽样方法抽取.所以,在分层抽样时,不到35岁、35~49岁、50岁以上的三个年龄段分别抽取25人、56人和19人.16.①②③17.甲、乙...

1、当您付费下载文档后,您只拥有了使用权限,并不意味着购买了版权,文档只能用于自身使用,不得用于其他商业用途(如 [转卖]进行直接盈利或[编辑后售卖]进行间接盈利)。
2、本站所有内容均由合作方或网友上传,本站不对文档的完整性、权威性及其观点立场正确性做任何保证或承诺!文档内容仅供研究参考,付费前请自行鉴别。
3、如文档内容存在违规,或者侵犯商业秘密、侵犯著作权等,请点击“违规举报”。

碎片内容

高一数学必修3_第二章_统计测试题(A组)

您可能关注的文档

确认删除?
VIP
微信客服
  • 扫码咨询
会员Q群
  • 会员专属群点击这里加入QQ群
客服邮箱
回到顶部