电脑桌面
添加小米粒文库到电脑桌面
安装后可以在桌面快捷访问

上市公司国有股权监督管理办法 36号令解读 提炼VIP免费

上市公司国有股权监督管理办法 36号令解读 提炼_第1页
1/5
上市公司国有股权监督管理办法 36号令解读 提炼_第2页
2/5
上市公司国有股权监督管理办法 36号令解读 提炼_第3页
3/5
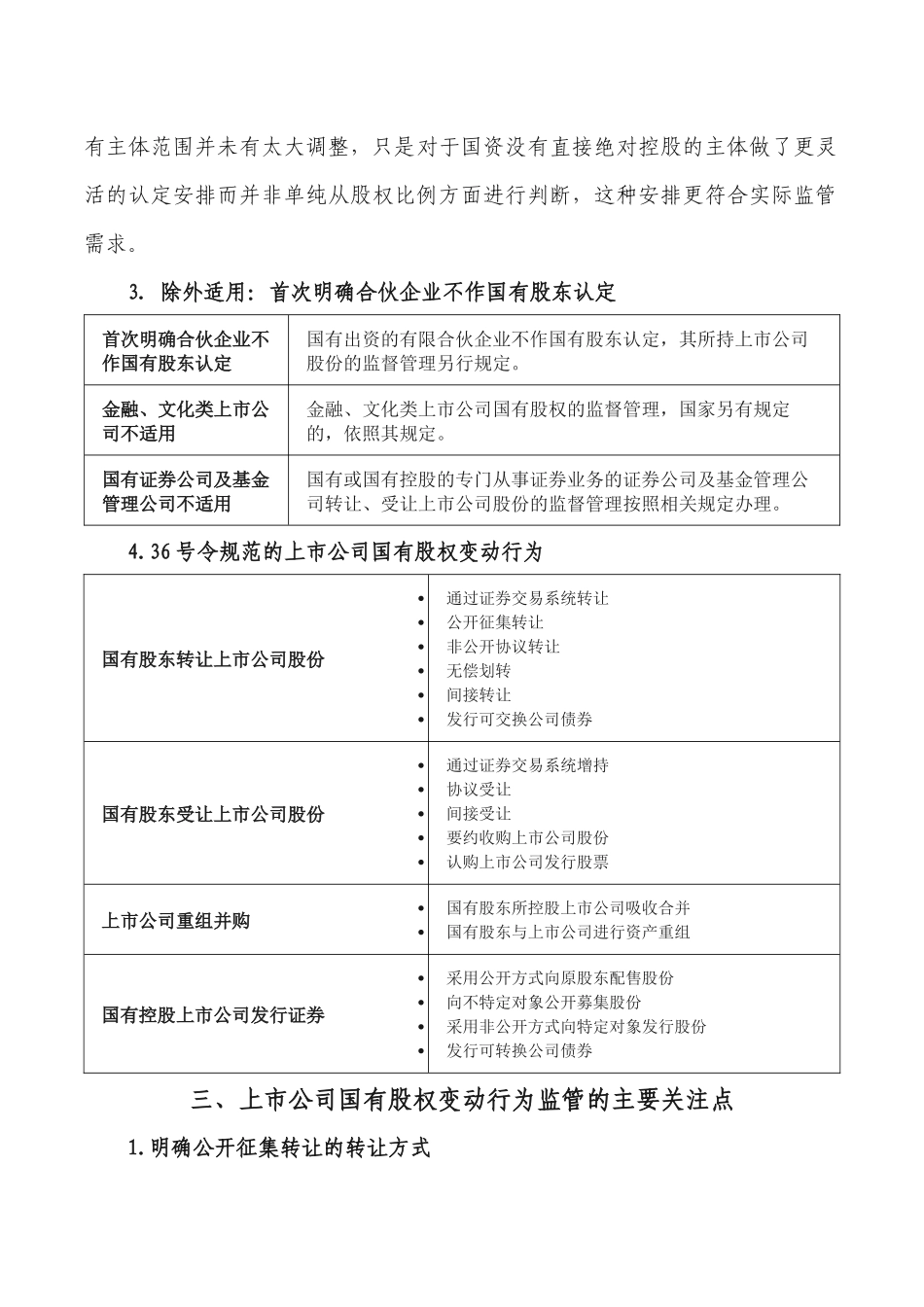
《上市公司国有股权监督管理办法》一、36号令核心亮点三部委联合权威发布,统一制度规定国资委、财政部和证监会联合发布,整合集中了不同机构关于上市公司国有股权变动的部门规章、规范性规定:转让股份:《国有股东转让所持上市公司股份管理暂行办法》受让股份:《国有单位受让上市公司股份管理暂行规定》发行可交换公司债和发行证券:《关于规范上市公司国有股东发行可交换公司债券及国有控股上市公司发行证券有关事项的通知》资产重组:《关于规范国有股东与上市公司进行资产重组有关事项的通知》其他:《关于上市公司国有股向外国投资者及外商投资企业转让申报程序有关问题的通知》等明确国资分级监管地方上市公司国有股权管理事项,将全部交由地方国有资产监督管理机构负责。合理设置管理权限,系统备案管理设定合理持股比例原则,在维持国有股东合理持股比例等前提下,下放监管权限,以国家出资企业监管为主导,由国家出资企业审核批准的变动事项须通过上市公司国有股权管理信息系统(以下简称“管理信息系统”)作备案管理,并取得统一编号的备案表。细化操作流程减少证券监管规则重复性规定,细化了各类型股权变动规则的操作流程,提高了可操作性。二、适用范围1.适用对象:SS标识的国有股东明确限定为境内企业此前“国有股东”认定标准的依据主要为国资委颁布的《关于施行<上市公司国有股东标识管理暂行规定>有关问题的函》(国资厅产权〔2008〕80号,以下简称“80号文”),36号令对“国有股东”的认定标准与80号文的国有企业认定标准及32号令的“国有及国有控股企业、国有实际控制企业”认定标准均有差异,并且首次将国有股东明确限定为境内企业。36号令规范的“国有32号令规范的“国有及国有控80号文认定的“国有企股东”(证券账户标注“SS”)股企业、国有实际控制企业”业”(1)政府部门、机构、事业单位、境内国有独资或全资企业(1)政府部门、机构、事业单位出资设立的国有独资企业(公司),以及上述单位、企业直接或间接合计持股为100%的国有全资企业(1)政府机构、部门、事业单位、国有独资企业或出资人全部为国有独资企业的有限责任公司或股份有限公司。(2)上述第(1)项所述单位或企业独家持股比例超过50%,或合计持股比例超过50%,且其中之一为第一大股东的境内企业(2)上述第(1)项所列单位、企业单独或共同出资,合计拥有产(股)权比例超过50%,且其中之一为最大股东的企业(2)上述单位或企业独家持股比例达到或超过50%的公司制企业;上述单位或企业合计持股比例达到或超过50%,且其中之一为第一大股东的公司制企业(3)上述第(2)项所述企业直接或间接持股的各级境内独资或全资企业(3)上述第(1)、(2)项所列企业对外出资,拥有股权比例超过50%的各级子企业(3)上述第(2)项中所述企业连续保持绝对控股关系的各级子企业(4)以上所有单位或企业的所属单位或全资子企业--(4)政府部门、机构、事业单位、单一国有及国有控股企业直接或间接持股比例未超过50%,但为第一大股东,并且通过股东协议、公司章程、董事会决议或者其他协议安排能够对其实际支配的企业--2.参照适用:CS标识的国有实际控制的境内外企业不符合36号令规定的国有股东标准,但政府部门、机构、事业单位和国有独资或全资企业通过投资关系、协议或者其他安排,能够实际支配其行为的境内外企业,证券账户标注为“CS”,所持上市公司股权变动行为参照36号令管理。鉴于此项参照规定,尽管“国有股东”的认定标准与此前的80号文、32号令有所不同,但结合该等需要参照管理的主体范围,实际受到36号令规范的国有主体范围并未有太大调整,只是对于国资没有直接绝对控股的主体做了更灵活的认定安排而并非单纯从股权比例方面进行判断,这种安排更符合实际监管需求。3.除外适用:首次明确合伙企业不作国有股东认定首次明确合伙企业不作国有股东认定国有出资的有限合伙企业不作国有股东认定,其所持上市公司股份的监督管理另行规定。金融、文化类上市公司不适用金融、文化类上市公司国有股权的监督管理,国家另有规定的,依照其规定。国有证券公司及基金管理公司不适用国有或国有控股的专门从事证券业务的证券...

1、当您付费下载文档后,您只拥有了使用权限,并不意味着购买了版权,文档只能用于自身使用,不得用于其他商业用途(如 [转卖]进行直接盈利或[编辑后售卖]进行间接盈利)。
2、本站所有内容均由合作方或网友上传,本站不对文档的完整性、权威性及其观点立场正确性做任何保证或承诺!文档内容仅供研究参考,付费前请自行鉴别。
3、如文档内容存在违规,或者侵犯商业秘密、侵犯著作权等,请点击“违规举报”。

碎片内容

上市公司国有股权监督管理办法 36号令解读 提炼

学海无涯书城+ 关注
实名认证
内容提供者

热爱教育事业,爱好互联网行业

确认删除?
VIP
微信客服
  • 扫码咨询
会员Q群
  • 会员专属群点击这里加入QQ群
客服邮箱
回到顶部