电脑桌面
添加小米粒文库到电脑桌面
安装后可以在桌面快捷访问

教学设计一元二次方程根的判别式VIP免费

教学设计一元二次方程根的判别式_第1页
1/17
教学设计一元二次方程根的判别式_第2页
2/17
教学设计一元二次方程根的判别式_第3页
3/17
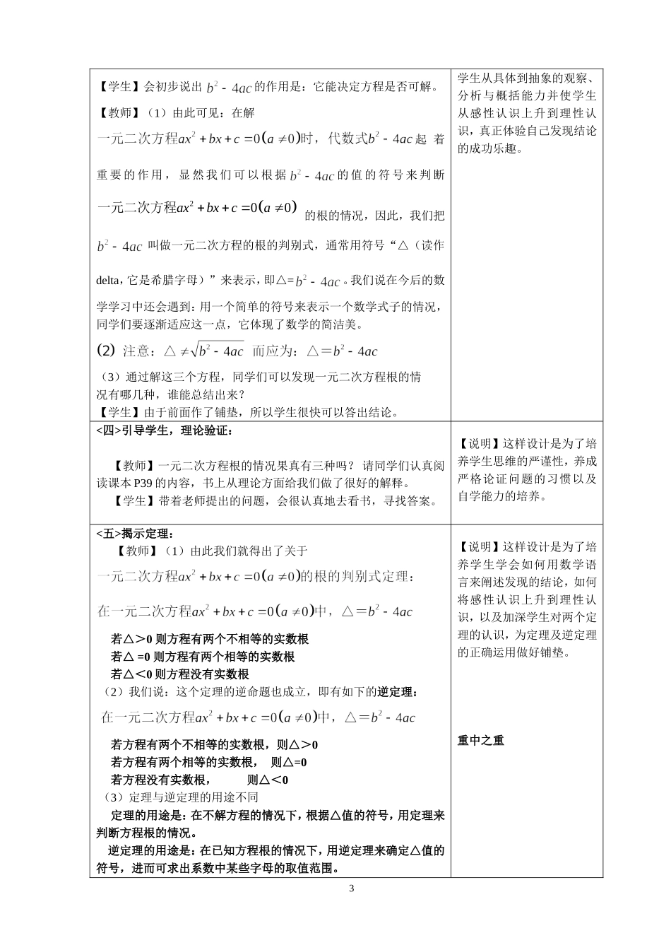
初中数学教学设计 一元二次方程根的判别式一、教学内容分析 “一元二次方程的根的判别式”一节,在《华师大版》的新教材中是作为阅读材料的。从定理的推导到应用都比较简单。但是它在整个中学数学中占有重要的地位,既可以根据它来判断一元二次方程的根的情况,又可以为今后研究不等式,二次三项式,二次函数,二次曲线等奠定基础,并且用它可以解决许多其它综合性问题。通过这一节的学习,培养学生的探索精神和观察、分析、归纳的能力,以及逻辑思维能力、推理论证能力,并向学生渗透分类的数学思想,渗透数学的简洁美。教学重点:根的判别式定理及逆定理的正确理解和运用教学难点:根的判别式定理及逆定理的运用。教学关键:对根的判别式定理及其逆定理使用条件的透彻理解。二、学情分析学生已经学过一元二次方程的四种解法,并对的作用已经有所了解,在此基础上来进一步研究作用,它是前面知识的深化与总结。从思想方法上来说,学生对分类讨论、归纳总结的数学思想已经有所接触。所以可以通过让学生动手、动脑来培养学生探索精神和观察、分析、归纳的能力,以及逻辑思维能力、推理论证能力。三、教学目标 依据教学大纲和对教材的分析,以及结合学生已有的知识基础,本节课的教学目标是:知识和技能: 1、感悟一元二次方程的根的判别式的产生的过程; 2、能运用根的判别式,判别方程根的情况和进行有关的推理论证; 3、会运用根的判别式求一元二次方程中字母系数的取值范围;过程和方法: 1、培养学生的探索、创新精神;2、培养学生的逻辑思维能力以及推理论证能力。情感态度价值观:1、向学生渗透分类的数学思想和数学的简洁美;2、加深师生间的交流,增进师生的情感;3、培养学生的协作精神。1四、教学策略:本着“以学生发展为本”的教育理念,同时也为了使学生都能积极地参与到课堂教学中,发挥学生的主观能动性,本节课主要采用了引导发现、讲练结合的教学方法,按照“实践——认识——实践”的认知规律设计,以增加学生参与教学过程的机会和体验获取知识过程的时间,从而有效地调动了学生学习数学的积极性。具体如下:序号教师学生1设置悬念 引发兴趣争先恐后,欲解疑团2设计练习,创设情境动手解题,亲身感知3启发引导,发现结论观察分析、得出结论4引导学生,理论验证阅读理解,自学教材5揭示定理内涵加深认识理解6应用定理,解决问题巩固应用,形成技能7归纳小结整体把握8布置作业巩固提高五、教学流程:<一>、设置悬念,引发兴...

1、当您付费下载文档后,您只拥有了使用权限,并不意味着购买了版权,文档只能用于自身使用,不得用于其他商业用途(如 [转卖]进行直接盈利或[编辑后售卖]进行间接盈利)。
2、本站所有内容均由合作方或网友上传,本站不对文档的完整性、权威性及其观点立场正确性做任何保证或承诺!文档内容仅供研究参考,付费前请自行鉴别。
3、如文档内容存在违规,或者侵犯商业秘密、侵犯著作权等,请点击“违规举报”。

碎片内容

教学设计一元二次方程根的判别式

您可能关注的文档

中小学教育精品资料+ 关注
实名认证
内容提供者

中小学教育资料,优质文档创作者

相关文档

确认删除?
VIP
微信客服
  • 扫码咨询
会员Q群
  • 会员专属群点击这里加入QQ群
客服邮箱
回到顶部