第3节位置变化快慢的描述——速度学习目标核心素养形成脉络1.理解速度的概念,领会其矢量性,知道速度的方向.(重点)2.知道平均速度和瞬时...
集合(2)教学时间:第二课时课题:集合教学目标:1.了解有限集、无限集概念.2.掌握表示集合方法.3.了解空集的概念及其特殊性.4.渗透抽象、概括...
第2节位移变化规律学习目标核心素养形成脉络1.知道匀变速直线运动的位移与v-t图像中图线与坐标轴围成面积的关系.2.了解利用极限思想解决...
集合【教学目的】1、掌握集合和元素的概念、常用数集及其记法2、理解和掌握元素与集合之间的从属关系和记法3、了解有限集、无限集、空集的...
第2节时间位移课标解读课标要求素养形成1.知道位移与路程的含义、区别与联系,知道直线运动中位置、位移在坐标轴中的表示方法2.通过时间轴了...
第4节力的合成和分解核心素养物理观念科学思维科学探究科学态度与责任1.了解共点力、合力、分力及力的合成和力的分解的概念。2.会用作图法...
第3节共点力的平衡学习目标核心素养形成脉络1.知道平衡状态和平衡力的概念.2.知道共点力的平衡条件,并能利用平衡条件解决生活、生产中的...
等差数列的前n项和(1)●教学目标(一)教学知识点等差数列前n项和公式:Sn=.(二)能力训练要求1.掌握等差数列前n项和公式及其获取思路.2.会...
充分条件与必要条件(2)教学目的:1.使学生理解充要条件的概念,掌握充要条件的判断;2.在师生、学生间的数学交流中增强逻辑思维活动,为...
第6节超重和失重学习目标核心素养形成脉络1.知道超重、失重和完全失重现象,会根据条件判断超重、失重现象.(重点)2.能从动力学角度理解自...
指数函数及其性质(三)三维目标一、知识与技能1.能根据指数函数的性质解决有关函数单调性、奇偶性的讨论问题.2.注意指数函数的底数的讨论....
章末总结突破一解答匀变速直线运动问题常用方法如下[例1]一物体以速度vA从A点出发做匀加速直线运动,经过时间t到达B点速度为vB,A、B相距s...
第1节重力与弹力核心素养物理观念科学思维科学探究1.知道重力产生的原因及重力的三要素。2.知道重心的概念、物体的重心位置与什么有关。3....
函数的表示方法(二)三维目标一、知识与技能1.了解实际背景的图象与数学情境下的图象是相通的.2.了解图象可以是散点.3.图象是数形结合的基础...
第4节力学单位制学习目标核心素养形成脉络1.知道单位制、基本单位和导出单位的概念.2.明确国际单位制中七个基本物理量和力学中三个基本物...
集合(1)教学时间:第一课时课题:集合教学目标:1、理解集合的概念和性质.2、了解元素与集合的表示方法.3、熟记有关数集.4、培养学生认识事物...
第1课时力的合成学习目标核心素养形成脉络1.知道共点力、力的合成、合力、分力的概念.2.理解力的平行四边形定则,知道矢量与标量的根本区...
函数的应用举例教学目标1.继续了解数学建模的方法2.能够建立有关增长率的数学模型3培养学生应用数学的意识教学重点数学建模的方法教学难...
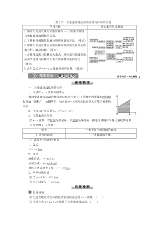
第3节匀变速直线运动的位移与时间的关系学习目标核心素养形成脉络1.知道匀变速直线运动的位移与v-t图象中图线与坐标轴围成面积的关系.2.了...
第4节速度变化快慢的描述——加速度核心素养物理观念科学思维1.理解加速度的概念,能区分v、Δv和。2.会应用a=计算有关问题。3.知道加速度...

