造价管理部工作流程及管理制度 根据集团总体工作部署安排,成立集团造价控制部门,职能是负责集团投资项目的造价控制、工程预决(结)算、...
运行管理部岗位职责
运营管理部门职责 部门名称 运营管理部 部门负责人岗位名称 运营总监 部门上级主管岗位名称 总裁 部门 编号 定编岗位数量 13 在...
序号权重考核项目分项权重考核内容考核要点及标准经营计划管理10%经营计划编制与监控:年度经营计划:1月底前编制,每季度15日前定期回顾;...
下载后可任意编辑项目综合安全生产岗位责任制 1) 对分包单位务工人员的“五证”做好存档工作。 2) 组织、参加对进场的分包单位进行安...
下载后可任意编辑第一章安全生产管理办法第一节总则2、为加强公司安全生产管理,保障职工在施工生产中的安全和健康,大力减少各类事故,提...
1下载后可任意编辑工程部月度工作计划与绩效考核管理办法第一条 为进一步有效落实公司管理要求,强化工程管理部目标管理及责任意识,实现...
下载后可任意编辑 工程管理部管理制度一、生产经营管理制度(一)工程质量管理制度为了法律规范工程质量管理工作,特制定本办法。1、建立...
下载后可任意编辑团队建设与培训管理办法批准:__________审核:__________拟稿:__________文件执行日期备 注1.6.1目的 法律规范员工培...
下载后可任意编辑公司巡视检查管理制度一、目的:督查项目监理机构“独立、客观、科学、公正、诚信”的开展工作。二、检查:对所辖项目定期...
下载后可任意编辑工程技术管理制度(一)为提高公司工程技术管理水平,法律规范公司工程技术管理程序,实现科学法律规范管理 ,提高公司信...
下载后可任意编辑大唐山西新能源有限公司工程建设管理部工程设计管理制度第一章 总则第一条 为了鼓舞在建工程设计活动中采纳先进技术、工...
下载后可任意编辑宋新庄煤矿工程管理部2024 年度先进事迹在公司和矿的正确领导下,2024 年,工程管理部所有人员团结协作,克服人员少,任...
销售管理部 Sales Dept.Menu 职责/制度/流程 2 销售管理部 管理制度和流程 目录 一、 销售管理部部门职责 ........................
综合管理部(办公室)行政管理手册大全
1 综合管理部人员绩效考核管理制度 一 、目的 为 了 加 强 综 合 管 理 部 员 工 的 自 我 管 理 , 提 高 工 作...
序号项目名称指标定义/公式目标值/标准1关键岗位人员流失率关键岗位离职员工数/员工总数*100%()%2招聘计划完成率已完成的招聘计划占全部...
综合管理部月度考核方案 由于综合管理部为综合服务型部门,因此,可量化项目较少,故采取工作业绩、工作能力及工作态度几个维度进行月度绩...
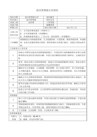
综合管理部主任岗位 岗位名称 综合管理部主任 岗位编号 所在部门 综合管理部 岗位定员 1 直接上级 总经理 工资等级 直接下级 ...
1 综合管理部工作总结 2010 年,是收获的一年,是公司飞速发展的一年。综合管理部在公司总经理的正确指导下,在各分厂、部门的支持配合...

