函数教学目标1、初步掌握函数概念,能判断两个变量间的关系是否可看作函数。2、根据两个变量间的关系式,给定其中一个量,相应地会求出另一...
平面直角坐标系知识概述一.确定位置1确定物体位置的方法:(1)在平面直角坐标系中利用坐标确定点。(2)利用“方位角”和距离(极坐标)...
一次函数知识概述一.函数1.像我们在六年级下学期数学第十二章中学的变量之间的关系中关系式:y=10x+60,,都有两个变量,给定其中某一个变...
一元一次不等式教学目标理解一元一次不等式的有关概念。会解简单的一元一次不等式,并能在数轴上表示出解集。能够根据具体情境中的数量关系...
一次函数教学目标1、理解一次函数和正比例函数的概念,以及它们之间的关系。2、能根据所给条件写出简单的一次函数表达式。重点难点1、一次...
确定一次函数的表达式教学目标1.了解一个条件确定一个正比例函数,两个条件确定一个一次函数。2.会用待定系数法求出一次函数和正比例函数表...
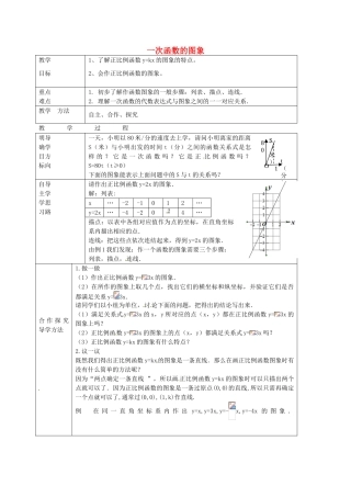
一次函数的图象教学目标1、了解正比例函数y=kx的图象的特点。2、会作正比例函数的图象。重点难点1.初步了解作函数图象的一般步骤:列表、描...
概率初步教学目标教学重点难点教学重点:计算简单事件概率的方法教学难点:利用频率估计概率(试验概率).教具与资源伴你学导学案ppt教法与...
分式的乘除法学习目标1.理解分式乘除法的法则,会进行分子、分母都是多项式的分式的乘除运算.二、重点难点重点:会用分式乘除的法则进行运...
平面直角坐标系教学目标1.理解平面直角坐标系以及横轴.纵轴.原点.坐标等的概念.2.认识并能画出平面直角坐标系.3.能在给定的直角坐...
北京市第一五四中学高中政治必修二《3.5.2人民代表大会制度:我国的根本政治制度》教案教学目标1.知识目标:识记中国特色社会主义理论体系...
欢迎共阅山东教育出版社五四制英语六年级下册单词表根据汉字写单词Unit1什么时候第二月,月份第三一月第五二月第八三月第九四月第十二五月...
平面直角坐标系教学目标1.进一步巩固画平面直角坐标系,在给定的直角坐标系中,会根据坐标轴描出点的位置,由点的位置写出它的坐标.2.能...
北京市第一五四中学高中政治必修二《3.6.3中国共产党领导的多党合作和政治协商制度》教学目标1.知识目标:识记民主党派的性质、我国民主党...
第67页共26页编号:时间:2021年x月x日书山有路勤为径,学海无涯苦作舟页码:第67页共26页第三部分施工组织设计1.总则1.1编制依据1.1.1.工...
概率初步教学目标教学重点难点教学重点:计算简单事件概率的方法教学难点:利用频率估计概率(试验概率).教具与资源伴你学导学案ppt教法与...
解读函数图像【预习问题一】、预习要求:展示要求:(1)、两人合作完成(2)、展示大方,语言流利火车匀速通过隧道时,火车在隧道内的长度...
直角三角形三边关系勾股定理直角三角形的判定应用勾股定理的逆定理勾股数勾股树勾股定理教学目标(1)知识目标:①知道勾股定理是怎样验证出...
探索轴对称的性质教学目标探索轴对称的基本性质,理解对应点所连的线段被对称轴垂直平分、对应线段相等、对应角相等的性质.教学重点理解“...
概率的初步认识知识概述一.可能性的大小[巩固知识]:不确定事件:不能确定是否发生的事件。也叫随机事件。必然事件:一定能发生的事件。不...

