XXXX 有限公司 XX/QR 8.2.2-03 质 量 管 理 体 系 内 部 审 核 检 查 表 管 理 过 程 (MP) 1)过程特性: 是否已...
TS16949-2009内审条款检查表2010问题号提问证据记录4.1.1组织是否按ISO/TS 16949:2009的要求,建立并文件化质量管理体系?(4.1)● 符合...
2022 年 国 际 内 审 师 考 试 《 内 部 审 计 基 础 》 试 题 及 答 案 卷 1、 [试 题 ]根 据 《 专 业 ...
QR8.2.2-003 内审检查表 审核时间:2008 年11 月7 日 审 核 员: 受审部门: 主要接受审核人员: 依据标准:SA8000 标准及公司...
不 合 格 项 报 告 编号: YGJT 原081820 受审核方名称 贵冶厂 审核时间 2012 年4 月13 日 审 核 组 长 尚维国 陪审...
附 件:1 2011年度 HSE内审检查表(参考) 受审单位名称: 内审组成员: 内 审 时 间: 序号 要素 审核项目 审核内容 问题描...
下载后可任意编辑中小学校财务内审工作计划 5 篇中小学校财务内审工作计划篇 1寒冷的寒假过后一个新的学期即将来临,紧接着我们财务部面...
下载后可任意编辑三 体 系 内 部 审 核 检 查 表质表 16-2 受审核部门: 财务部 部门负责人: № 序号标准条款要素条款号审 ...
年度内审计划 审核目的: (1 )确定满足审核准则的程度: ①确定受审核部门的质量估算能力体系对规定的要求的符合性; ②评价对客户...
下载后可任意编辑过程方法审核工作表编号顾客导向过程(COP)市场分析过程过程特性是否是否对下述有关支持性过程的问题加以澄清?是否是否已...
受审核部门Auditee厂长Planter Manager负责人Owner标准条款standard clause检查内容Check list检查纪录Record评价appraise下载后可任意...
下载后可任意编辑内 审 检 查 表编号: 填报部门: 表 号 :受 审 核 部 门部 门 负责 人标 准 条 款检 查 内 容检 ...
受审核部门:编制人/日期:批准人/日期:审核准则: OHSAS18001 标准,体系文件、适用法律法规审核日期:审核员:OHSAS18001条 款检查内...
文件名称内审管理程序文件编号文件层级文件类型版本/版次页码生效日期程序文件◆受控文件A/1第 1 页 共 5 页2010-7-30下载后可任意编...
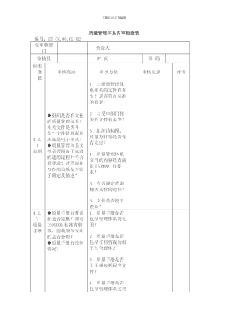
下载后可任意编辑质量管理体系内审检查表编号:ZJ-CX.08.02-02受审核部门 负责人 审核员 时 间 页 码 标准条款审核要点审核方法审核...
下载后可任意编辑质量,职业健康安全,环境管理体系内审技巧1.编写内审计划的注意事项1)要覆盖标准的所有条款。2)要以手册中的职能分配...
质量管理体系内部审核 材 料 1、2024 年度审核方案2、年度内审计划3、内部审核实施计划4、(内审首次会议) 会议记录5、不符合报告6、(...
1/3下载后可任意编辑 ISO9001 质量管理体系内审考核细则部门考核项目内容满分得分得分率行政人事管理管理思想,计划,方法 2 分 ( ...
下载后可任意编辑ISO9001:2024 版内审检查表受审核部门 审核日期 审核员 审核准则ISO9001:2024、体系文件、适用法律法规符合说明○”...
下载后可任意编辑内审检查表SEC.1被审核部门最高管理层审核员及所属部门标准条款检查项目检查方法审核证据判定4.1是否对公司及其环境进行了...


