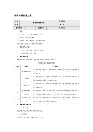
薪酬福利预算方案方案名称薪酬福利预算方案受控状态编 号执行部门监督部门考证部门一、目的(一)合理、有效控制人力资源费用支出(二)降...
XX 有限公司薪酬福利体系设计方案第一章薪酬体系概要(一)划分职级、序列 公司所有员工统一采纳一个薪酬体系。薪酬体系中根据各部门的职...
薪酬福利管理课程纲要第一讲:薪酬管理及薪酬策略概要1、 薪酬管的定义;2、 薪酬管理的目的;3、 如何选择适合企业的薪酬策略第二讲:如...
一、目的为实现“吸引人才、留住人才、激励人才”的目的,公司实行公平合理的薪酬福利管理规定,端正员工的工作态度,激发员工的工作热情,...
文件类型(4)1 .品质体系指导类文件2 .环境和职业安全体系指导类文件3 .社会责任体系类文件4 .其他管理类文件文 件 编号版 本 编...
薪酬福利管理制度编 号 : HTX-RX—HR04-BD001版号:A/0薪酬调整审批表姓名报到日期学历职称调整前部门调整后部门职务职务职级职级月工...
宿 州 学 院《 薪 酬 福 利 管 理 》 课 程 教 案课 程 编 码 : ZH031403 总 学 时 / 周 学 时 : 72 / 4...
第六章 薪酬福利管理案例一佳丽宝公司是由原来的三家企业合并而成的中型汽车配件企业。近些年来,该公司的经济效益迅速提高,财务实力明显增...
一、薪酬福利管理的目标和原则首先,我们要明确薪酬管理的目标:1、求才;2、留才;3、激励员工改善绩效;4、控制劳动成本(员工工资总额、社...
薪酬福利管理制度设计与表格大全1 薪酬福利管理制度设计................................................................................
宿 州 学 院《 薪 酬 福 利 管 理 》 课 程 教 案课 程 编 码 : ZH031403 总 学 时 / 周 学 时 : 72 / 4...
薪 酬 福 利 管 理 操 作 流 程1 目 的本 文 件 规 定 了 ×× 农 村 银 行 ( 以 下 简 称 “ 本行 ” ) ...
薪酬福利管理复习题项目策划/方案设计第一题背景综述:奇伟医院是一个有 296 个住院床位的内科和外科医疗中心。除了设有全部的传统常规医...
薪酬福利管理复习题一. 单选题1。 若 A 公司为咨询公司,刚刚起步不久,处于迅速进展的阶段,那么比较适用的薪酬结构是( )。 A。以能力...
某公司薪酬福利管理办法 第一章 总则第一条 目的 1.1 为法律规范集团的薪酬福利管理行为,做到人事薪酬作业过程中有据可依,本着效率...
惠民连锁商业股份有限公司薪酬福利管理办法(草案) 第一章 总则第一条 目的 1.1 为法律规范公司的薪酬福利管理行为,做到人事薪酬作...
• 《薪酬福利管理》复习纲要• 学时:40=4*10• 学分:2。5• 考核方式:考试课程大纲第一章:薪酬管理总论 第二章:薪酬的战略性管...
薪酬福利管理办法 制度编码******版本号 A/V 4.0 颁布日期 年 月 日文 件 目 录1 ………………………………………………………...
薪酬福利管理制度设计与表格大全1 薪酬福利管理制度设计................................................................................
第一章 总 则第一条 建立法律规范的薪酬与福利管理体系,是为了提升公司内部公平性和激励性,明确公司价值分配导向,建立具有竞争优势的薪...

