照相机与眼睛视力的矫正课题§4.4照相机与眼睛视力的矫正课型新授课课时备课组成员主备审核教学目标【知识与技能】(1)了解眼睛的构造和眼...
初识家用电器和电路备课时间投放时间总课时19教学内容13.1初识家用电器和电路授课人教学目标1、知道电路的基本组成及作用;2、知道电路的通...
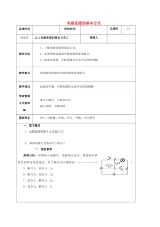
电路连接的基本方式备课时间投放时间总课时20教学内容13.2电路连接的基本方式1授课人教学目标1、通过实验,了解电路连接的基本方式;2、通...
电流和电流表的使用备课时间投放时间总课时22教学内容13.3电流和电流表的使用授课人教学目标1.通过水流的类比了解电流的概念,知道电流的...
电压和电压表的使用备课时间投放时间总课时24教学内容13.4电压和电压表的使用(2)授课人教学目标1.让学生进一步掌握电压表的用法.2、通...
电压和电压表的使用备课时间投放时间总课时23教学内容13.4电压和电压表的使用(1)授课人教学目标1.通过水流的类比了解电压的概念,知道电...
欧姆定律备课时间投放时间总课时30教学内容14.3欧姆定律2授课人教学目标1.通过实验探究在电阻一定时电流跟电压和电阻的关系,在电压一定时...
电路连接的基本方式备课时间投放时间总课时21孙加升13.2电路连接的基本方式2授课人教学目标1、了解电路连接的基本方式;2、知道串联电路和...
欧姆定律备课时间投放时间总课时29教学内容14.3欧姆定律授课人教学目标1.通过实验探究在电阻一定时电流跟电压和电阻的关系,在电压一定时...
电阻备课时间投放时间25教学内容14.电阻授课人教学目标1.通过实验尝试改变电路中电流的大小,从中认识导体能够导电同时对电流又有阻碍作用...
简单机械与功教学目标1.通过知识的梳理,让同学对以前所学的知识进行小结。2.由老师提出本节的重难点,组织和引导同学分析和理解,达到对知...
功率教学目标1、进一步理解功率的概念;知道功率的物理意义。2、知道功率的公式、单位,能用公式计算功率。3、会测量功率。教学重点1、进一...
滑轮教学目标1.知识与技能:2.认识定滑轮和动滑轮。3.知道定滑轮动滑轮滑轮组的作用,知道定滑轮、动滑轮的实质。4.能识别生活和生产中觉的...
功率教学目标1、知道功率的概念;知道功率的物理意义。2、知道功率的公式、单位,能用公式计算功率。3、能自己设计实验测量功率。教学重点...
功教学目标1.通过实例分析,认识到使用简单机械不可能既省力又省距离。2.经历探究斜面的过程,初步认识功概念的来源。3.知道功的物理意义、...
滑轮教学目标1.初步认识定滑轮和动滑轮,了解这两种滑轮在生活和实际中的应用。2.明确定滑轮和动滑轮的实质是变形杠杆。3.知道定滑轮和动滑...
12.2内能教学目标1.理解内能的概念2.知道影响内能大小的因素3.理解热传递和热量的概念。教学重点1.理解内能、热传递和热量的概念2.知道影响...
机械效率教学目标1.通过探究使用动滑轮的特点,知道使用机械就要做额外功。2.能结合实例分析什么是有用功、额外功和总功。3.明确机械效...
动能势能机械能教学目标1.对能量概念的理解2.对动能、重力势能和弹性势能的概念3.探究影响动能和势能的因素。教学重点1.能量的理解和能量与...
机械能和内能教学目标1.巩固有关机械能、内能知识;2.提高运用相关知识的能力。教学重点理解机械能和内能教学难点1.用比热容概念分析有关问...

