电脑桌面
添加小米粒文库到电脑桌面
安装后可以在桌面快捷访问

微型计算机原理与接口技术第十章课后答案

微型计算机原理与接口技术第十章课后答案_第1页
1/6
微型计算机原理与接口技术第十章课后答案_第2页
2/6
微型计算机原理与接口技术第十章课后答案_第3页
3/6
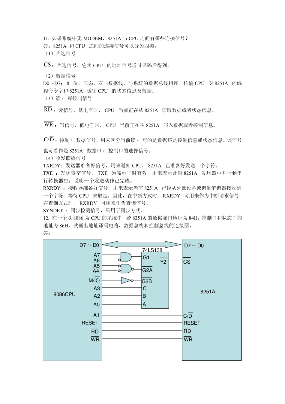
第十章 1. 串行通信与并行通信的主要区别是什么?各有什么优缺点? 答:计算机与外部的信息交换称为通信,基本的通信方式有两种,并行通信和串行通信。 并行通信:数据各位同时传送,此方式传输数据的速度快,但使用的通信线多,若要并行传送 8 位数据,需要用 8 根数据线,另外还需一些控制信号线。随着传输距离的增加,通信线成本的增加将成为突出的问题,而且传输的可靠性随着距离的增加而下降。因此,并行通信适用于近距离传送数据的场合。 串行通信:将要传送的数据或信息按一定的格式编码,然后在单根线上按一位接一位的先后顺序进行传送。发送完一个字符后,再发送第二个。接收数据时,每次从单根线上一位接一位的接收信息,再把它们拼成一个字符,送给 CPU 作进一步处理。适用于远距离通信,需要的通信线少和传送距离远等优点。 2. 在串行通信中,什么叫单工、半双工、全双工工作方式? 答:串行通信时,数据在两个站 A 与 B 之间传送,按传送方向分成单工、半双工和全双工三种方式。 单工数据线仅能在一个方向上传输数据,两个站之间进行通信时,一边只能发送数据,另一边只能接收数据,也称为单向通信。 在半双工方式中,数据可在两个设备之间向任一个方向传输,但两个设备之间只有一根传输线,故同一时间内只能在一个方向上传输数据,不能同时收发。 全双工:对数据的两个传输方向采用不同的通路,可以同时发送和接收数据。 3. 什么叫同步工作方式?什么叫异步工作方式?哪种工作方式的效率更高?为什么? 答:串行通信有两种基本工作方式:异步方式和同步方式 异步方式:不发送数据时,数据信号线总是呈现高电平,称为 MARK 状态,也称空闲状态。当有数据要发送时,数据信号线变成低电平,并持续一位的时间,用于表示字符的开始,称为起始位。起始位后,在信号线上依次出现待发送的每一位字符数据,最低有效位D0 最先送出,根据不同编码,有效数据位可由 5 位、6 位、7 位或 8 位构成,数据位后面有一个奇偶校验位,校验位后至少有一位高电平表示停止位,用于指示字符的结束。由此可见,异步方式发送一个 7 位的 ASCII 码时,实际需发送 10 位、10.5 位或 11 位信息,故影响传输效率。 同步方式:没有数据传送时,传输线处于 MARK 状态,为了表示数据传输的开始,发送方式发送一个或两个特殊字符,称为同步字符。当发送法和接收方达到同步后,就可以一个字符接一个字符发送一大块数据,...

1、当您付费下载文档后,您只拥有了使用权限,并不意味着购买了版权,文档只能用于自身使用,不得用于其他商业用途(如 [转卖]进行直接盈利或[编辑后售卖]进行间接盈利)。
2、本站所有内容均由合作方或网友上传,本站不对文档的完整性、权威性及其观点立场正确性做任何保证或承诺!文档内容仅供研究参考,付费前请自行鉴别。
3、如文档内容存在违规,或者侵犯商业秘密、侵犯著作权等,请点击“违规举报”。

碎片内容

微型计算机原理与接口技术第十章课后答案

小辰+ 关注
实名认证
内容提供者

出售各种文档和资料

确认删除?
VIP
微信客服
  • 扫码咨询
会员Q群
  • 会员专属群点击这里加入QQ群
客服邮箱
回到顶部