电脑桌面
添加小米粒文库到电脑桌面
安装后可以在桌面快捷访问

环氧乙烷化学品安全技术说明书

环氧乙烷化学品安全技术说明书_第1页
1/4
环氧乙烷化学品安全技术说明书_第2页
2/4
环氧乙烷化学品安全技术说明书_第3页
3/4
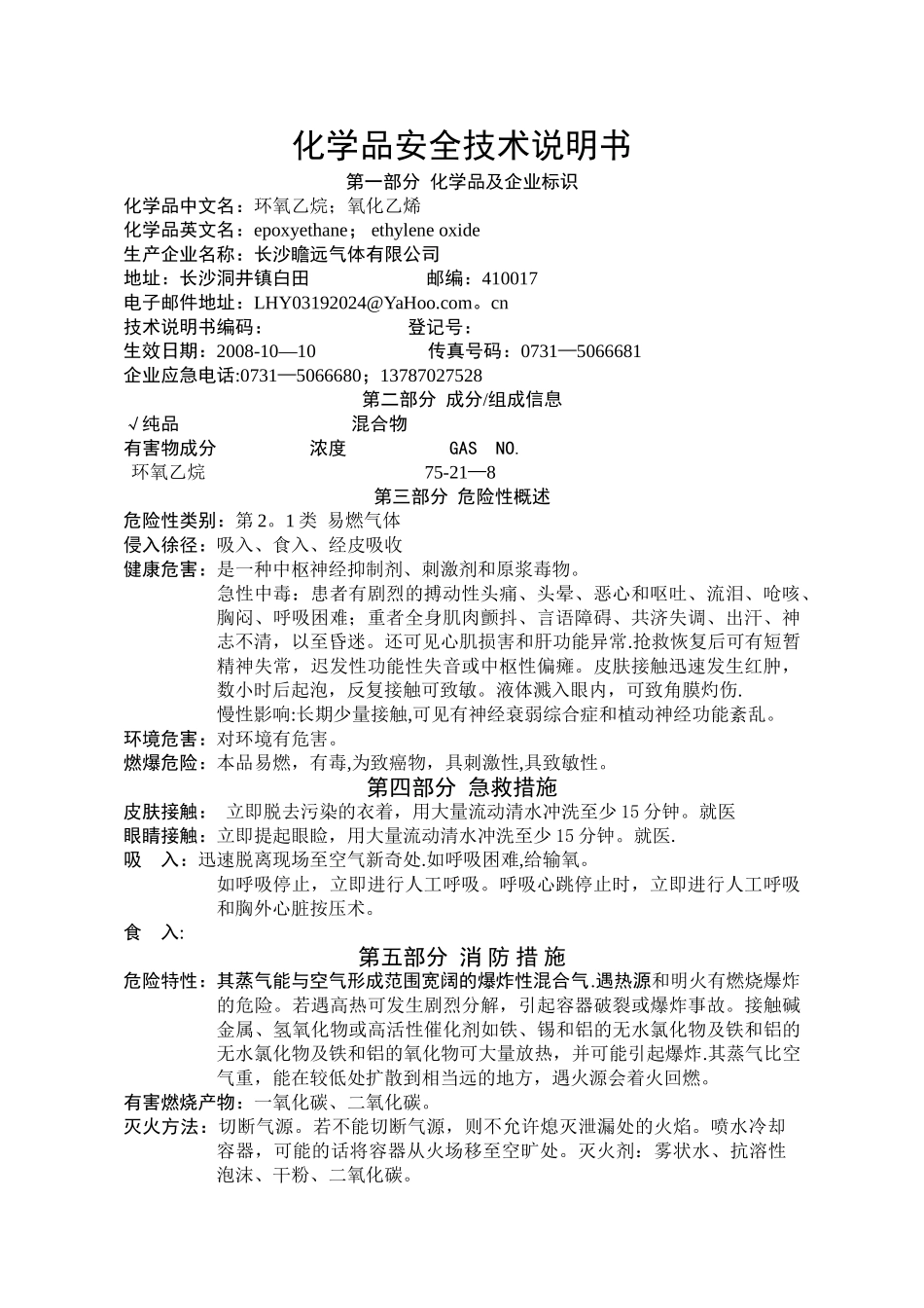
化学品安全技术说明书第一部分 化学品及企业标识化学品中文名:环氧乙烷;氧化乙烯化学品英文名:epoxyethane; ethylene oxide生产企业名称:长沙瞻远气体有限公司地址:长沙洞井镇白田 邮编:410017电子邮件地址:LHY03192024@YaHoo.com。cn技术说明书编码: 登记号:生效日期:2008-10—10 传真号码:0731—5066681企业应急电话:0731—5066680;13787027528第二部分 成分/组成信息√纯品 混合物有害物成分 浓度 GAS NO.环氧乙烷 75-21—8第三部分 危险性概述危险性类别:第 2。1 类 易燃气体侵入徐径:吸入、食入、经皮吸收健康危害:是一种中枢神经抑制剂、刺激剂和原浆毒物。急性中毒:患者有剧烈的搏动性头痛、头晕、恶心和呕吐、流泪、呛咳、胸闷、呼吸困难;重者全身肌肉颤抖、言语障碍、共济失调、出汗、神志不清,以至昏迷。还可见心肌损害和肝功能异常.抢救恢复后可有短暂精神失常,迟发性功能性失音或中枢性偏瘫。皮肤接触迅速发生红肿,数小时后起泡,反复接触可致敏。液体溅入眼内,可致角膜灼伤.慢性影响:长期少量接触,可见有神经衰弱综合症和植动神经功能紊乱。环境危害:对环境有危害。燃爆危险:本品易燃,有毒,为致癌物,具刺激性,具致敏性。第四部分 急救措施皮肤接触: 立即脱去污染的衣着,用大量流动清水冲洗至少 15 分钟。就医眼睛接触:立即提起眼睑,用大量流动清水冲洗至少 15 分钟。就医.吸 入:迅速脱离现场至空气新奇处.如呼吸困难,给输氧。如呼吸停止,立即进行人工呼吸。呼吸心跳停止时,立即进行人工呼吸和胸外心脏按压术。食 入:第五部分 消 防 措 施危险特性:其蒸气能与空气形成范围宽阔的爆炸性混合气.遇热源和明火有燃烧爆炸的危险。若遇高热可发生剧烈分解,引起容器破裂或爆炸事故。接触碱金属、氢氧化物或高活性催化剂如铁、锡和铝的无水氯化物及铁和铝的无水氯化物及铁和铝的氧化物可大量放热,并可能引起爆炸.其蒸气比空气重,能在较低处扩散到相当远的地方,遇火源会着火回燃。有害燃烧产物:一氧化碳、二氧化碳。灭火方法:切断气源。若不能切断气源,则不允许熄灭泄漏处的火焰。喷水冷却容器,可能的话将容器从火场移至空旷处。灭火剂:雾状水、抗溶性泡沫、干粉、二氧化碳。第六部分 泄漏应急处理应急行动:迅速撤离泄漏污染区人员至上风处,并立即隔离 150m,严格限制出入.切断火源。建议应急处理人员戴自给正压式呼吸器,穿防静电工作服。尽可能切断泄漏源。合理...

1、当您付费下载文档后,您只拥有了使用权限,并不意味着购买了版权,文档只能用于自身使用,不得用于其他商业用途(如 [转卖]进行直接盈利或[编辑后售卖]进行间接盈利)。
2、本站所有内容均由合作方或网友上传,本站不对文档的完整性、权威性及其观点立场正确性做任何保证或承诺!文档内容仅供研究参考,付费前请自行鉴别。
3、如文档内容存在违规,或者侵犯商业秘密、侵犯著作权等,请点击“违规举报”。

碎片内容

环氧乙烷化学品安全技术说明书

您可能关注的文档

确认删除?
VIP
微信客服
  • 扫码咨询
会员Q群
  • 会员专属群点击这里加入QQ群
客服邮箱
回到顶部