电脑桌面
添加小米粒文库到电脑桌面
安装后可以在桌面快捷访问

1-电磁感应现象及楞次定律

1-电磁感应现象及楞次定律_第1页
1/4
1-电磁感应现象及楞次定律_第2页
2/4
1-电磁感应现象及楞次定律_第3页
3/4
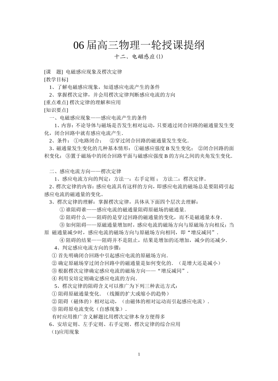
06 届高三物理一轮授课提纲十二、电磁感应(1)[课 题] 电磁感应现象及楞次定律[教学目标] 1、了解电磁感应现象,知道感应电流产生的条件 2、掌握楞次定律,并会用楞次定律判断感应电流的方向[重点难点] 楞次定律的理解和应用[知识要点]一、电磁感应现象——感应电流产生的条件1、内容:不论导体与磁场是否发生相对运动,只要通过闭合回路的磁通量发生变化,闭合回路中就有感应电流产生. 2、条件: ①电路闭合; ②穿过闭合回路的磁通量发生变化. 3、磁通量发生变化的几种基本情形: ①磁感应强度 B 发生变化; ②闭合回路的面积变化; ③置于磁场中的闭合回路平面与磁感应强度 B 的方向之间的夹角发生变化.二、感应电流方向——楞次定律1、感应电流方向的判定:方法一:右手定则 ; 方法二:楞次定律。 2、楞次定律的内容:感应电流具有这样的方向,即感应电流的磁场总是要阻碍引起感应电流的磁通量的变化。 3、楞次定律的理解:掌握楞次定律,具体从下面四个层次去理解:① 谁阻碍谁——感应电流的磁通量阻碍原磁场的磁通量.② 阻碍什么——阻碍的是穿过回路的磁通量的变化,而不是磁通量本身.③ 如何阻碍——原磁通量增加时,感应电流的磁场方向与原磁场方向相反;当原 磁通量减少时,感应电流的磁场方向与原磁场方向相同,即“增反减同”.④ 阻碍的结果——阻碍并不是阻止,结果是增加的还增加,减少的还减少.4、判定感应电流方向的步骤: ① 首先明确闭合回路中引起感应电流的原磁场方向. ② 确定原磁场穿过闭合回路中的磁通量是如何变化的.(是增大还是减小) ③ 根据楞次定律确定感应电流的磁场方向——“增反减同”. ④ 利用安培定则确定感应电流的方向.5、楞次定律的阻碍含义可以推广为下列三种表达方式: ① 阻碍原磁通量变化.(线圈的扩大或缩小的趋势) ② 阻碍(磁体的)相对运动,(由磁体的相对运动而引起感应电流). ③ 阻碍原电流变化(自感现象). 有时应用推广含义解题比用楞次定律本身方便得多 6、安培定则、左手定则、右手定则、楞次定律的综合应用 (1)应用现象1(2)应用区别:关键是抓住因果关系①.因电而生磁(I→B) →安培定则②.因动而生电(v、B→I 安)→右手定则③.因电而受力(I、B→F 安)→左手定则[解题指导][例 1] 如图,在通电直导线 A、B 周围有一个矩形线圈 abcd,要使线圈中产生感应电流,你认为有哪些方法?[例 2] 如图所示,光滑固定导...

1、当您付费下载文档后,您只拥有了使用权限,并不意味着购买了版权,文档只能用于自身使用,不得用于其他商业用途(如 [转卖]进行直接盈利或[编辑后售卖]进行间接盈利)。
2、本站所有内容均由合作方或网友上传,本站不对文档的完整性、权威性及其观点立场正确性做任何保证或承诺!文档内容仅供研究参考,付费前请自行鉴别。
3、如文档内容存在违规,或者侵犯商业秘密、侵犯著作权等,请点击“违规举报”。

碎片内容

1-电磁感应现象及楞次定律

您可能关注的文档

文章天下+ 关注
实名认证
内容提供者

各种文档应有尽有

相关文档

确认删除?
VIP
微信客服
  • 扫码咨询
会员Q群
  • 会员专属群点击这里加入QQ群
客服邮箱
回到顶部