电脑桌面
添加小米粒文库到电脑桌面
安装后可以在桌面快捷访问

13-233-公路-考前25页纸VIP免费

13-233-公路-考前25页纸_第1页
1/26
13-233-公路-考前25页纸_第2页
2/26
13-233-公路-考前25页纸_第3页
3/26
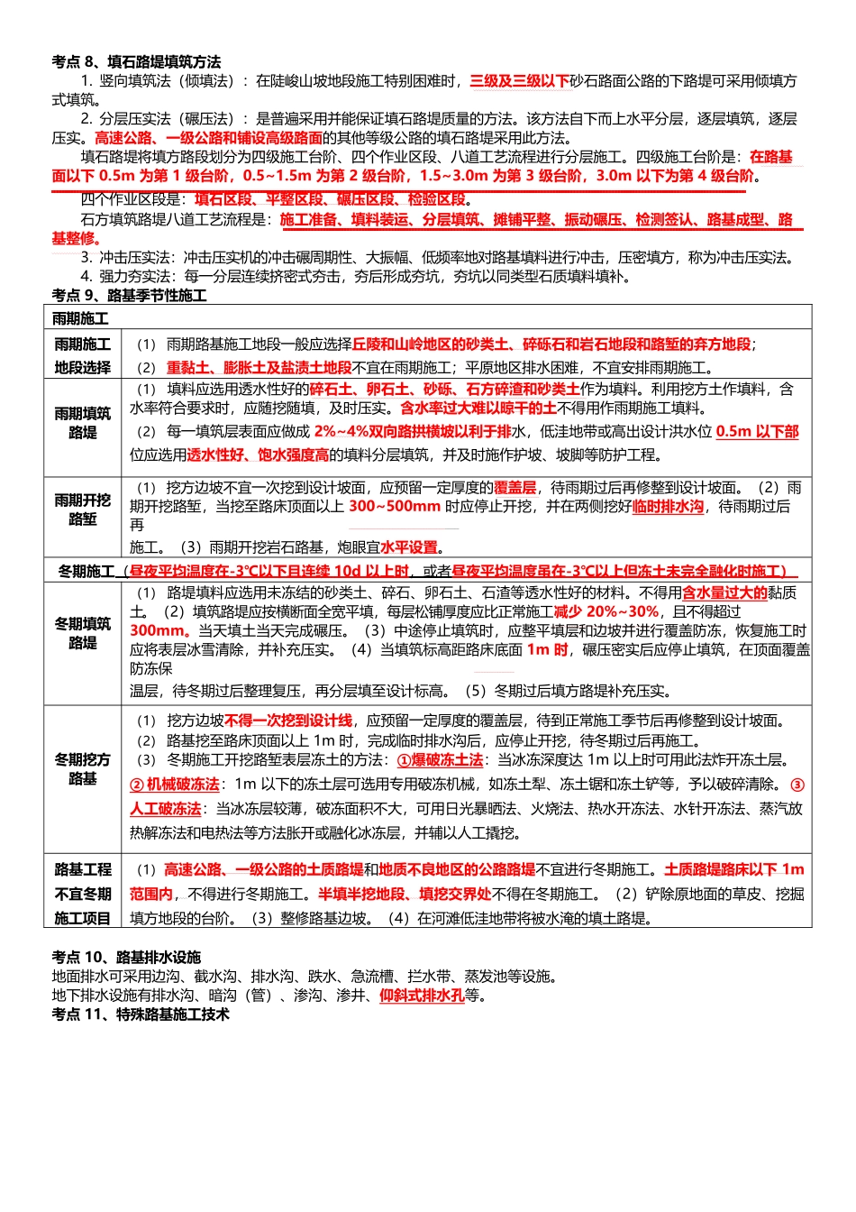
2024年二建《公路工程》考前25页纸第1章路基工程考点1、路基施工准备项目内容技术准备熟悉设计文件、现场调查核对、设计交桩、复测与放样、试验及试验路段施工路基试验路基施工前,应建立具备相应试验检测能力的工地试验室。路基填前碾压前,应对路基基底原状土进行取样试验。每公里应至少取2个点,并应根据土质变化增加取样点数试验项目天然含水率、液限、塑限、颗粒分析、击实、CBR等,必要时还应做相对密度、有机质含量、易溶盐含量、冻胀和膨胀量等试验试验路段试验路段应选择地质条件、路基断面形式等具有代表性的地段,长度宜不小于200m试验路段施工情形(1)二级及二级以上公路路堤;(2)填石路堤、土石路堤;(3)特殊填料路堤;(4)特殊路基;(5)拟采用新技术、新工艺、新材料、新设备的路基。试验路段施工总结(1)填料试验、检测报告等;(2)压实工艺主要参数:机械组合、压实机械规格、松铺厚度、碾压遍数、碾压速度、最佳含水率及碾压时含水率范围等;(3)过程工艺控制方法;(4)质量控制标准;(5)施工组织方案及工艺的优化;(6)原始记录、过程记录;(7)对施工图的修改建议等;(8)安全保障措施;(9)环保措施。考点2、路基施工测量1.平面控制测量应采用卫星定位测量、导线测量、三角测量或三边测量方法进行。2.高程控制测量采用水准测量或三角高程测量的方法。3.水准点复测与加密规定:①同一建设项目应采用同一高程系统,并应与相邻项目高程系统相衔接。②沿路线每500m宜有一个水准点,高速公路、一级公路宜加密,每隔200m有一个水准点。③水准点应进行不定期检查和定期复测,复测周期应不超过6个月。4.中线放样:测量放样方法包括传统法放样、坐标法放样与GPS-RTK技术放样等。5.路基横断面边桩放样方法(口诀:基建图标):①图解法②计算法③渐近法④坐标法。考点3、原地基处理要求1.地基表层碾压处理压实度控制标准为:二级及二级以上公路一般土质路堤基底的压实度(重型)不应90%;三、四级公路不应小于85%。低路堤应对地基表层土进行超挖、分层回填压实,其处理深度不应小于路床深度。2.原地面坑、洞、穴等,应在清除沉积物后,用合格填料分层回填、分层压实,压实度应符合规定。考点4、挖方路基施工技术要点项目内容土方开挖(1)开挖应自上而下逐级进行,严禁掏底开挖;(2)开挖至边坡线前,应预留一定宽度,预留的宽度应保证刷坡过程中设计边坡线外的土层不受扰动;(3)开挖至零填、路堑路床部分后,应及时进行路床施工;如不能及时进行,宜在设计路床顶标高以上预留至少300mm厚的保护层。石方开挖(1)逐级开挖,逐级按设计要求进行防护;(2)施工过程中,每挖深3~5m应进行边坡边线和坡率的复测;(3)严禁采用硐室爆破,靠近边坡部位的硬质岩应采用光面爆破或预裂爆破;(4)爆破法开挖石方,应先查明空中缆线、地下管线的位置,开挖边界线外可能受爆破影响的建筑物结构类型、居民居住情况等,对不能满足安全距离的石方宜采用化学静态爆破或机械开挖;(5)边坡应逐级进行整修,同时清除危石及松动石块。深挖路堑(1)应根据地形特征设置边坡观测点,施工过程中应对深挖路堑的稳定性进行监测;(2)每挖深3~5m应复测一次边坡。考点5、爆破方法项目内容光面爆破采取不耦合装药或装填低威力炸药,在主爆区之后起爆,以形成平整的轮廓面的爆破作业预裂爆破从而在爆区与保留区之间形成预裂缝,预裂爆破还可起到减弱开挖限界以外建筑物的地震破坏作用。延时爆破减振1/3~2/3左右;前发药包为后发药包开创了临空面;降低多排孔一次爆破的堆积高度,有利于挖掘机作业;节省炸药20%,并可增大孔距,提高每米钻孔的炸落方量。定向爆破减少了挖、装、运、夯等工序,生产效率高。在公路工程中用于以借为填或移挖作填地段,特别是在深挖高填相间、工程量大的鸡爪形地区,采用定向爆破,一次可形成百米甚至数百米路基。考点6、填方路基施工技术要点项目内容路基填料宜选用级配好的砾类土、砂类土等粗粒土作为填料;含草皮、生活垃圾、树根、腐殖质的土严禁作为填料;泥炭土、淤泥、冻土、强膨胀土等不得直接用于填筑路基;确需使用应进行技术处理,检...

1、当您付费下载文档后,您只拥有了使用权限,并不意味着购买了版权,文档只能用于自身使用,不得用于其他商业用途(如 [转卖]进行直接盈利或[编辑后售卖]进行间接盈利)。
2、本站所有内容均由合作方或网友上传,本站不对文档的完整性、权威性及其观点立场正确性做任何保证或承诺!文档内容仅供研究参考,付费前请自行鉴别。
3、如文档内容存在违规,或者侵犯商业秘密、侵犯著作权等,请点击“违规举报”。

碎片内容

13-233-公路-考前25页纸

您可能关注的文档

确认删除?
VIP
微信客服
  • 扫码咨询
会员Q群
  • 会员专属群点击这里加入QQ群
客服邮箱
回到顶部