电脑桌面
添加小米粒文库到电脑桌面
安装后可以在桌面快捷访问

转染技术原理及应用

转染技术原理及应用_第1页
1/11
转染技术原理及应用_第2页
2/11
转染技术原理及应用_第3页
3/11
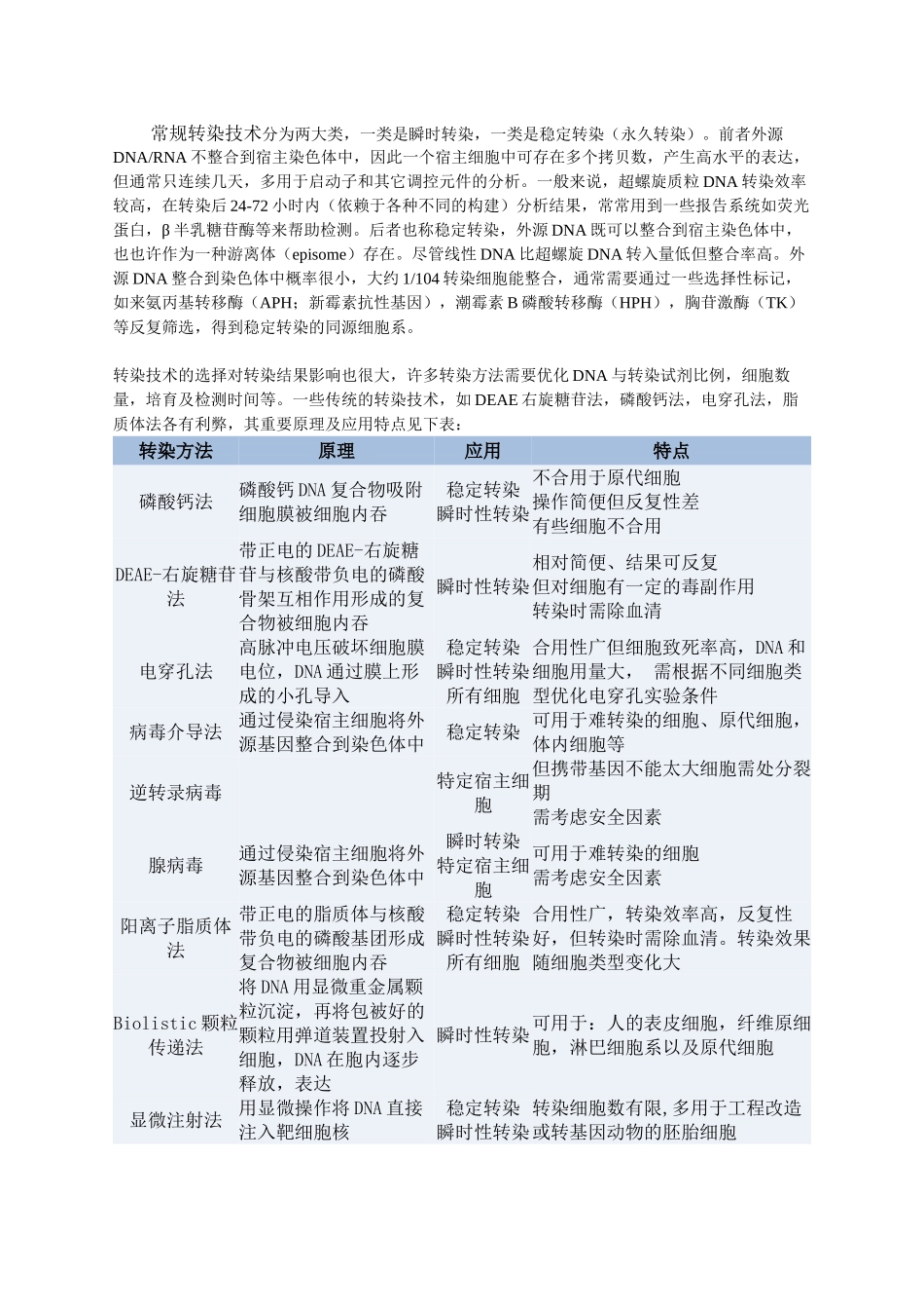
常规转染技术分为两大类,一类是瞬时转染,一类是稳定转染(永久转染)。前者外源DNA/RNA 不整合到宿主染色体中,因此一个宿主细胞中可存在多个拷贝数,产生高水平的表达,但通常只连续几天,多用于启动子和其它调控元件的分析。一般来说,超螺旋质粒 DNA 转染效率较高,在转染后 24-72 小时内(依赖于各种不同的构建)分析结果,常常用到一些报告系统如荧光蛋白,β 半乳糖苷酶等来帮助检测。后者也称稳定转染,外源 DNA 既可以整合到宿主染色体中,也也许作为一种游离体(episome)存在。尽管线性 DNA 比超螺旋 DNA 转入量低但整合率高。外源 DNA 整合到染色体中概率很小,大约 1/104 转染细胞能整合,通常需要通过一些选择性标记,如来氨丙基转移酶(APH;新霉素抗性基因),潮霉素 B 磷酸转移酶(HPH),胸苷激酶(TK)等反复筛选,得到稳定转染的同源细胞系。转染技术的选择对转染结果影响也很大,许多转染方法需要优化 DNA 与转染试剂比例,细胞数量,培育及检测时间等。一些传统的转染技术,如 DEAE 右旋糖苷法,磷酸钙法,电穿孔法,脂质体法各有利弊,其重要原理及应用特点见下表:转染方法原理应用特点磷酸钙法磷酸钙 DNA 复合物吸附细胞膜被细胞内吞稳定转染瞬时性转染不合用于原代细胞操作简便但反复性差有些细胞不合用DEAE-右旋糖苷法带正电的 DEAE-右旋糖苷与核酸带负电的磷酸骨架互相作用形成的复合物被细胞内吞瞬时性转染相对简便、结果可反复但对细胞有一定的毒副作用转染时需除血清电穿孔法高脉冲电压破坏细胞膜电位,DNA 通过膜上形成的小孔导入稳定转染瞬时性转染所有细胞合用性广但细胞致死率高,DNA 和细胞用量大, 需根据不同细胞类型优化电穿孔实验条件病毒介导法通过侵染宿主细胞将外源基因整合到染色体中稳定转染 可用于难转染的细胞、原代细胞,体内细胞等逆转录病毒特定宿主细胞但携带基因不能太大细胞需处分裂期需考虑安全因素腺病毒通过侵染宿主细胞将外源基因整合到染色体中瞬时转染特定宿主细胞可用于难转染的细胞需考虑安全因素阳离子脂质体法带正电的脂质体与核酸带负电的磷酸基团形成复合物被细胞内吞稳定转染瞬时性转染所有细胞合用性广,转染效率高,反复性好,但转染时需除血清。转染效果随细胞类型变化大Biolistic 颗粒传递法将 DNA 用显微重金属颗粒沉淀,再将包被好的颗粒用弹道装置投射入细胞,DNA 在胞内逐步释放,表达瞬时性转染可用于:人的表皮细胞,纤维原细胞,...

1、当您付费下载文档后,您只拥有了使用权限,并不意味着购买了版权,文档只能用于自身使用,不得用于其他商业用途(如 [转卖]进行直接盈利或[编辑后售卖]进行间接盈利)。
2、本站所有内容均由合作方或网友上传,本站不对文档的完整性、权威性及其观点立场正确性做任何保证或承诺!文档内容仅供研究参考,付费前请自行鉴别。
3、如文档内容存在违规,或者侵犯商业秘密、侵犯著作权等,请点击“违规举报”。

碎片内容

转染技术原理及应用

您可能关注的文档

办公文档专营+ 关注
实名认证
内容提供者

大量办公文档,欢迎选择

确认删除?
VIP
微信客服
  • 扫码咨询
会员Q群
  • 会员专属群点击这里加入QQ群
客服邮箱
回到顶部