电脑桌面
添加小米粒文库到电脑桌面
安装后可以在桌面快捷访问

公司员工奖惩制度细则

公司员工奖惩制度细则_第1页
1/6
公司员工奖惩制度细则_第2页
2/6
公司员工奖惩制度细则_第3页
3/6
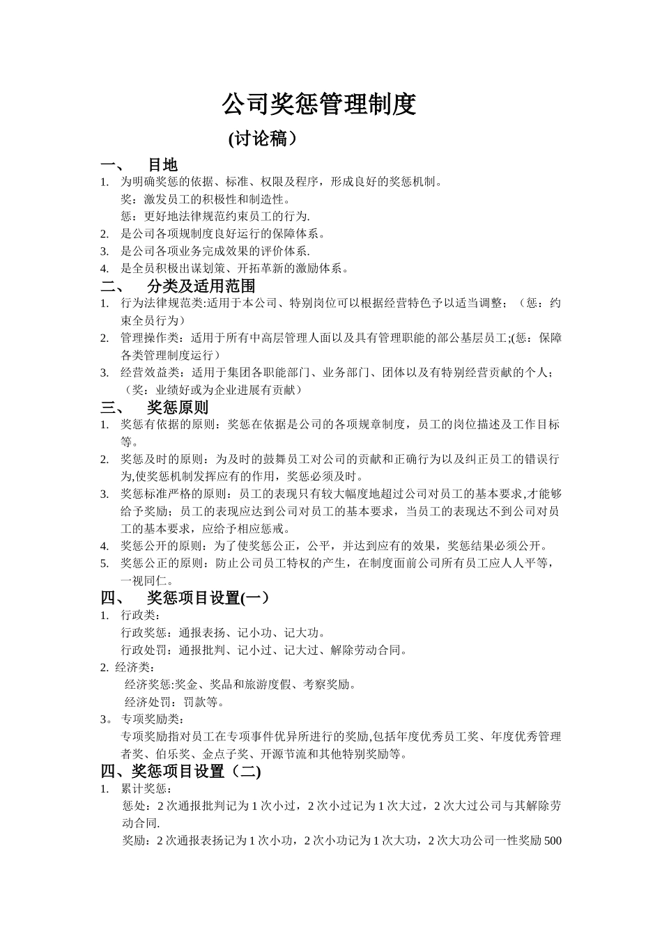
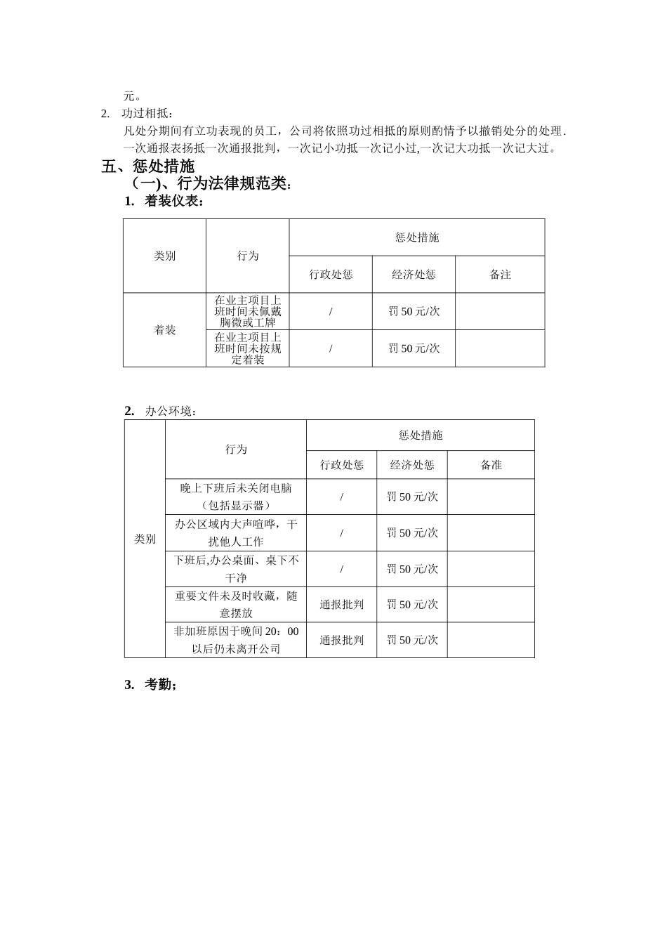
公司奖惩管理制度 (讨论稿)一、目地1.为明确奖惩的依据、标准、权限及程序,形成良好的奖惩机制。奖:激发员工的积极性和制造性。惩:更好地法律规范约束员工的行为.2.是公司各项规制度良好运行的保障体系。3.是公司各项业务完成效果的评价体系.4.是全员积极出谋划策、开拓革新的激励体系。二、分类及适用范围1.行为法律规范类:适用于本公司、特别岗位可以根据经营特色予以适当调整;(惩:约束全员行为)2.管理操作类:适用于所有中高层管理人面以及具有管理职能的部公基层员工;(惩:保障各类管理制度运行)3.经营效益类:适用于集团各职能部门、业务部门、团体以及有特别经营贡献的个人;(奖:业绩好或为企业进展有贡献)三、奖惩原则1.奖惩有依据的原则:奖惩在依据是公司的各项规章制度,员工的岗位描述及工作目标等。2.奖惩及时的原则:为及时的鼓舞员工对公司的贡献和正确行为以及纠正员工的错误行为,使奖惩机制发挥应有的作用,奖惩必须及时。3.奖惩标准严格的原则:员工的表现只有较大幅度地超过公司对员工的基本要求,才能够给予奖励;员工的表现应达到公司对员工的基本要求,当员工的表现达不到公司对员工的基本要求,应给予相应惩戒。4.奖惩公开的原则:为了使奖惩公正,公平,并达到应有的效果,奖惩结果必须公开。5.奖惩公正的原则:防止公司员工特权的产生,在制度面前公司所有员工应人人平等,一视同仁。四、奖惩项目设置(一)1.行政类:行政奖惩:通报表扬、记小功、记大功。行政处罚:通报批判、记小过、记大过、解除劳动合同。2. 经济类:经济奖惩:奖金、奖品和旅游度假、考察奖励。经济处罚:罚款等。3。 专项奖励类:专项奖励指对员工在专项事件优异所进行的奖励,包括年度优秀员工奖、年度优秀管理者奖、伯乐奖、金点子奖、开源节流和其他特别奖励等。四、奖惩项目设置(二)1.累计奖惩:惩处:2 次通报批判记为 1 次小过,2 次小过记为 1 次大过,2 次大过公司与其解除劳动合同.奖励:2 次通报表扬记为 1 次小功,2 次小功记为 1 次大功,2 次大功公司一性奖励 500元。2.功过相抵:凡处分期间有立功表现的员工,公司将依照功过相抵的原则酌情予以撤销处分的处理.一次通报表扬抵一次通报批判,一次记小功抵一次记小过,一次记大功抵一次记大过。五、惩处措施(一)、行为法律规范类:1. 着装仪表:2.办公环境:类别行为惩处措施行政处惩经济处惩备准晚上下班后未关闭电脑(包括显示器)/罚 50 元/次办公区...

1、当您付费下载文档后,您只拥有了使用权限,并不意味着购买了版权,文档只能用于自身使用,不得用于其他商业用途(如 [转卖]进行直接盈利或[编辑后售卖]进行间接盈利)。
2、本站所有内容均由合作方或网友上传,本站不对文档的完整性、权威性及其观点立场正确性做任何保证或承诺!文档内容仅供研究参考,付费前请自行鉴别。
3、如文档内容存在违规,或者侵犯商业秘密、侵犯著作权等,请点击“违规举报”。

碎片内容

公司员工奖惩制度细则

您可能关注的文档

确认删除?
VIP
微信客服
  • 扫码咨询
会员Q群
  • 会员专属群点击这里加入QQ群
客服邮箱
回到顶部