电脑桌面
添加小米粒文库到电脑桌面
安装后可以在桌面快捷访问

高考数学填空题的解题策略VIP免费

高考数学填空题的解题策略_第1页
1/13
高考数学填空题的解题策略_第2页
2/13
高考数学填空题的解题策略_第3页
3/13
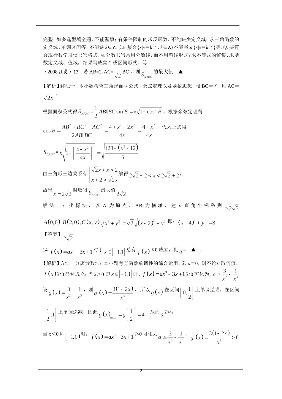
高考数学填空题的解题策略特点:形态短小精悍、跨度大、知识覆盖面广、考查目标集中,形式灵活,答案简短、明确、具体,评分客观、公正、准确等.解填空题时要做到:快——运算要快,力戒小题大作;稳——变形要稳,不可操之过急;全——答案要全,力避残缺不齐;活——解题要活,不要生搬硬套;细——审题要细,不能粗心大意.(一)数学填空题的解题方法1、直接法:直接从题设条件出发,利用定义、性质、定理、公式等,经过变形、推理、计算、判断得到结论的,称为直接法.它是解填空题的最基本、最常用的方法.使用直接法解填空题,要善于通过现象看本质,自觉地、有意识地采取灵活、简捷的解法.2、特殊化法:当填空题已知条件中含有某些不确定的量,但填空题的结论唯一或题设条件中提供的信息暗示答案是一个定值时,可以将题中变化的不定量选取一些符合条件的恰当特殊值(或特殊函数,或特殊角,特殊数列,图形特殊位置,特殊点,特殊方程,特殊模型等)进行处理,从而得出探求的结论.这样可大大地简化推理、论证的过程.3、数形结合法:对于一些含有几何背景的填空题,若能根据题目条件的特点,作出符合题意的图形,做到数中思形,以形助数,并通过对图形的直观分析、判断,则往往可以简捷地得出正确的结果.4、等价转化法:通过“化复杂为简单、化陌生为熟悉”将问题等价转化成便于解决的问题,从而得到正确的结果.5、构造法:根据题设条件与结论的特殊性,构造出一些新的数学形式,并借助于它认识和解决问题的一种方法.6、分析法:根据题设条件的特征进行观察、分析,从而得出正确的结论.(二)减少填空题失分的检验方法1、回顾检验2、赋值检验.若答案是无限的、一般性结论时,可赋予一个或几个特殊值进行检验,以避免知识性错误.3、逆代检验.若答案是有限的、具体的数据时,可逐一代入进行检验,以避免因扩大自变量的允许值范围而产生增解致错.4、估算检验.当解题过程是否等价变形难以把握时,可用估算的方法进行检验,以避免忽视充要条件而产生逻辑性错误.5、作图检验.当问题具有几何背景时,可通过作图进行检验,以避免一些脱离事实而主观臆断致错.6、变法检验.一种方法解答之后,再用其它方法解之,看它们的结果是否一致,从而可避免方法单一造成的策略性错误.7、极端检验.当难以确定端点处是否成立时,可直接取其端点进行检验,以避免考虑不周全的错误.切记:解填空题应方法恰当,争取一步到位,答题形式标准,避免丢三落四,“一知半解”最后:填空题的结果书写要规范是指以下几个方面:①对于计算填空题,结果往往要化为最简形式,特殊角的三角函数要写出函数值,近似计算要达到精确度要求.如:不能写成或写出sin30°等;②所填结果要1完整,如多选型填空题,不能漏填;有条件限制的求反函数,不能缺少定义域;求三角函数的定义域、单调区间等,不能缺k∈Z,如:集合{x|x=k,k∈Z}不能写成{x|x=k}等.③要符合现行数学习惯书写格式,如分数书写常用分数线,而不用斜线形式;求不等式的解集、求函数定义域、值域,结果写成集合或区间形式.等(2008江苏)13.若AB=2,AC=BC,则的最大值▲.【解析】解法一:本小题考查三角形面积公式、余弦定理以及函数思想.设BC=,则AC=,根据面积公式得=,根据余弦定理得,代入上式得=由三角形三边关系有解得,故当时取得最大值解法二:坐标法,以A为原点,AB为横轴,建立直角坐标系则即:【答案】14.331fxaxx对于总有≥0成立,则=▲.【解析】方法一分离参数法:本小题考查函数单调性的综合运用.若x=0,则不论取何值,≥0显然成立;当x>0即时,331fxaxx≥0可化为,设,则,所以在区间上单调递增,在区间上单调递减,因此,从而≥4;当x<0即时,331fxaxx≥0可化为,2在区间上单调递增,因此,从而≤4,综上=4方法二整体法:,时,恒成立,即单调减函数。由,矛盾。当时,令最小值为或,由题意知所以即。【答案】4(2009江苏)13.如图,在平面直角坐标系中,为椭圆的四个顶点,为其右焦点,直线与直线相交于点T,线段与椭圆的交点M恰为线段的中点,则该椭圆的离心率为▲.学科网[解析]考查椭圆的基...

1、当您付费下载文档后,您只拥有了使用权限,并不意味着购买了版权,文档只能用于自身使用,不得用于其他商业用途(如 [转卖]进行直接盈利或[编辑后售卖]进行间接盈利)。
2、本站所有内容均由合作方或网友上传,本站不对文档的完整性、权威性及其观点立场正确性做任何保证或承诺!文档内容仅供研究参考,付费前请自行鉴别。
3、如文档内容存在违规,或者侵犯商业秘密、侵犯著作权等,请点击“违规举报”。

碎片内容

高考数学填空题的解题策略

您可能关注的文档

确认删除?
VIP
微信客服
  • 扫码咨询
会员Q群
  • 会员专属群点击这里加入QQ群
客服邮箱
回到顶部