电脑桌面
添加小米粒文库到电脑桌面
安装后可以在桌面快捷访问

孕期正常参数值VIP免费

孕期正常参数值_第1页
1/6
孕期正常参数值_第2页
2/6
孕期正常参数值_第3页
3/6
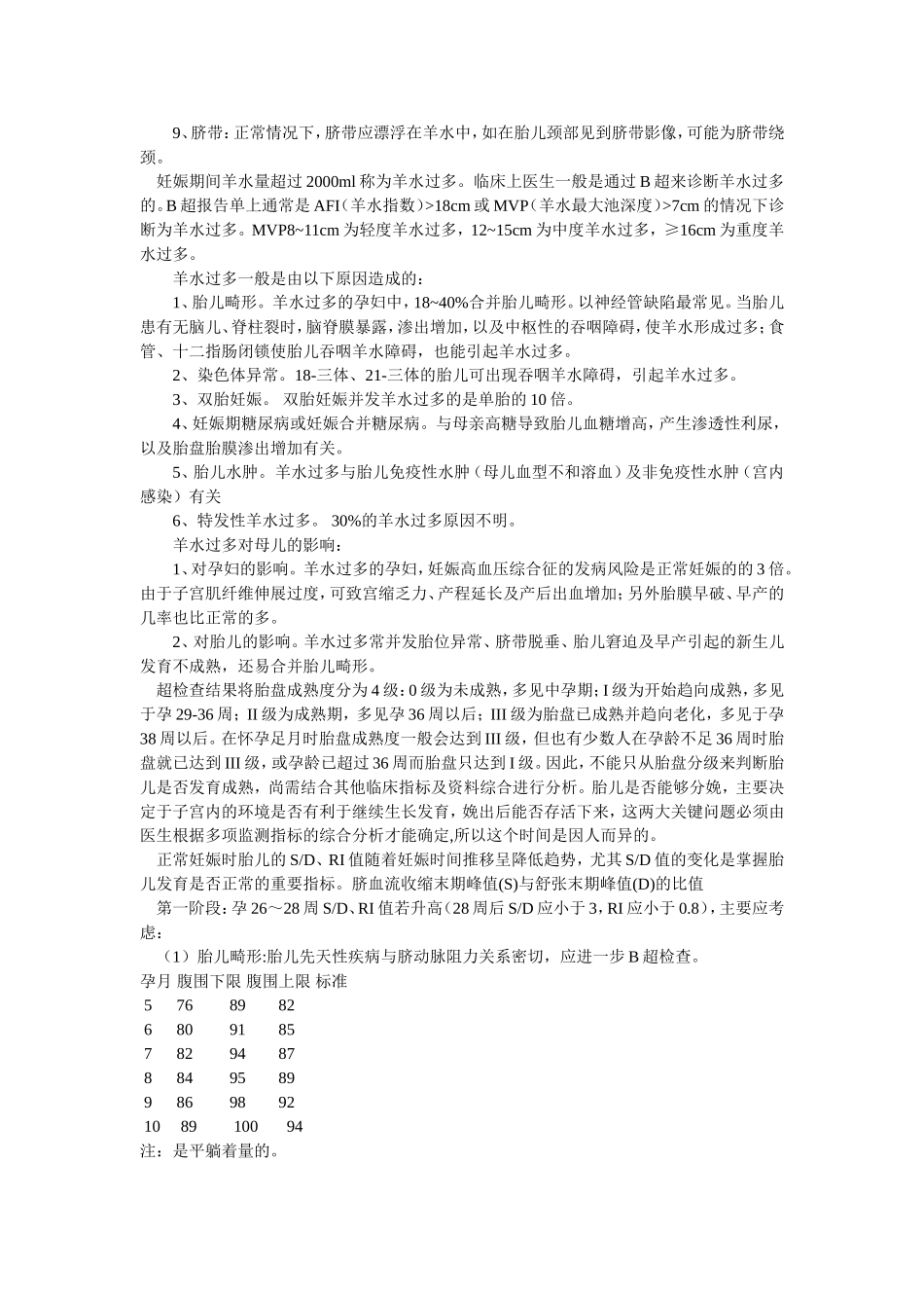
孕期正常参数值孕周双顶径(平均值)cm腹围(平均值)cm股骨长(平均值)cm16周3.62士0.5810.32士1.922.10士0.5118周4.25士0.5312.41士l.892.71士0.4620周4.88士0.5814.80士l.893.35士O.4722周5.45士0.5716.70士2.233.82士0.4724周6.05士0.5018.74士2.234.36士0.5126周6.68士0.6121.62士2.304.87士O.4128周7.24士O.6522.86士2.415.35士0.5530周7.83士0.6224.88士2.035.77士0.4732周8.17士0.6526.20士2.336.43士0.4934周8.61士0.6327.99士2.556.62士0.4336周8.81士0.5729.44士2.836.95士0.4738周9.08士0.5930.63士2.837.20士0.4339周9.21士0.5931.34士3.127.34士0.5340周9.28士0.5031.49士2.797.40士0.53怀孕期间,孕妇将做2-3次的超声波检查,医院超声检查报告单一般包括以下几方面内容:胎囊、胎头、胎心、胎动、胎盘、股骨、羊水和脊柱。它们各说明什么问题,什么情况下正常,而什么情况下又属异常,这里有一些参考指标:BPD:胎头双顶径(具体数据请参看图书)HC:胎儿头围(具体数据请参看图书)AC:胎儿腹围(具体数据请参看图书)HC/AC:共比值(36周之前>1;37周之后<1FL:股骨长度1、胎囊:胎囊只在怀孕早期见到。它的大小,在孕1.5个月时直径约2厘米,2.5个月时约5厘米为正常。胎囊位置在子宫的宫底、前壁、后壁、上部、中部都属正常;形态圆形、椭圆形、清晰为正常;如胎囊为不规则形、模糊,且位置在下部,孕妇同时有腹痛或阴道流血时,可能要流产。2、胎头:轮廓完整为正常,缺损、变形为异常,脑中线无移位和无脑积水为正常。BPD代表胎头双顶径,怀孕到足月时应达到9.3厘米或以上。按一般规律,在孕5个月以后,基本与怀孕月份相符,也就是说,妊娠28周(7个月)时BPD约为7.0厘米,孕32周(8个月)时约为8.0厘米,以此类推。孕8个月以后,平均每周增长约为0.2厘米为正常。3、胎心:有为正常,无为异常。胎心频率正常为每分钟120-160次之间。4、胎动:有、强为正常,无、弱可能胎儿在睡眠中,也可能为异常情况,要结合其他项目综合分析。5、胎盘:位置是说明胎盘在子宫壁的位置;胎盘在前、后、左、右壁或宫底部均为正常,前置或低置胎盘为异常;报告单上分为Ⅲ级,Ⅰ级为胎盘的早期阶段,回声均匀,在怀28-32周可见到此种变化;Ⅱ级表示胎盘接近成熟;Ⅲ级提示胎盘已经成熟。越接近足月,胎盘越成熟,回声的不均匀。6、股骨长度:是胎儿大腿骨的长度,它的正常值与相应的怀孕月份的BPD值大约差2-3厘米左右,比如说BPD为9.3厘米,股骨长度应为7.3厘米;BPD为8.9厘米,股骨长度应为6.9厘米等。7、羊水:羊水深度在3-7厘米之间为正常,超过7厘米为羊水增多,少于3厘米为羊水减少。测四个方位的羊水相加正常值为8—24厘米。8、脊椎:胎儿脊柱连续为正常,缺损为异常,可能脊柱有畸形。9、脐带:正常情况下,脐带应漂浮在羊水中,如在胎儿颈部见到脐带影像,可能为脐带绕颈。妊娠期间羊水量超过2000ml称为羊水过多。临床上医生一般是通过B超来诊断羊水过多的。B超报告单上通常是AFI(羊水指数)>18cm或MVP(羊水最大池深度)>7cm的情况下诊断为羊水过多。MVP8~11cm为轻度羊水过多,12~15cm为中度羊水过多,≥16cm为重度羊水过多。羊水过多一般是由以下原因造成的:1、胎儿畸形。羊水过多的孕妇中,18~40%合并胎儿畸形。以神经管缺陷最常见。当胎儿患有无脑儿、脊柱裂时,脑脊膜暴露,渗出增加,以及中枢性的吞咽障碍,使羊水形成过多;食管、十二指肠闭锁使胎儿吞咽羊水障碍,也能引起羊水过多。2、染色体异常。18-三体、21-三体的胎儿可出现吞咽羊水障碍,引起羊水过多。3、双胎妊娠。双胎妊娠并发羊水过多的是单胎的10倍。4、妊娠期糖尿病或妊娠合并糖尿病。与母亲高糖导致胎儿血糖增高,产生渗透性利尿,以及胎盘胎膜渗出增加有关。5、胎儿水肿。羊水过多与胎儿免疫性水肿(母儿血型不和溶血)及非免疫性水肿(宫内感染)有关6、特发性羊水过多。30%的羊水过多原因不明。羊水过多对母儿的影响:1、对孕妇的影响。羊水过多的孕妇,妊娠高血压综合征的发病风险是正常妊娠的的3倍。由于子宫肌纤维伸展过度,可致宫缩乏力、产程延长及产后出血增加;另外胎膜早破、早产的几率也比正常的多。2、对...

1、当您付费下载文档后,您只拥有了使用权限,并不意味着购买了版权,文档只能用于自身使用,不得用于其他商业用途(如 [转卖]进行直接盈利或[编辑后售卖]进行间接盈利)。
2、本站所有内容均由合作方或网友上传,本站不对文档的完整性、权威性及其观点立场正确性做任何保证或承诺!文档内容仅供研究参考,付费前请自行鉴别。
3、如文档内容存在违规,或者侵犯商业秘密、侵犯著作权等,请点击“违规举报”。

碎片内容

孕期正常参数值

您可能关注的文档

确认删除?
VIP
微信客服
  • 扫码咨询
会员Q群
  • 会员专属群点击这里加入QQ群
客服邮箱
回到顶部