电脑桌面
添加小米粒文库到电脑桌面
安装后可以在桌面快捷访问

认识图形 (3)VIP免费

认识图形 (3)_第1页
1/3
认识图形 (3)_第2页
2/3
认识图形 (3)_第3页
3/3
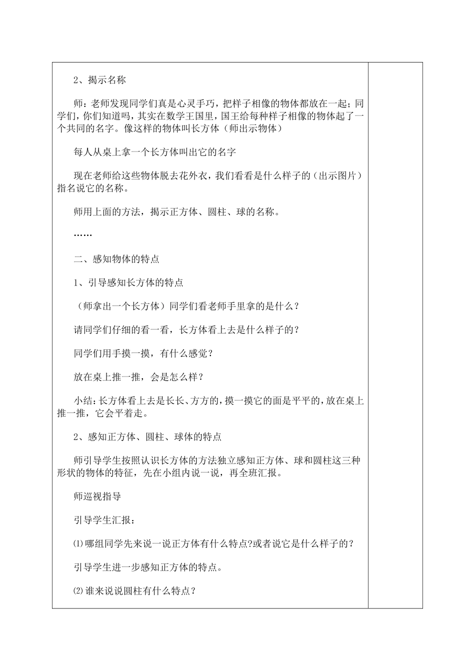
城北小学一年级数学组教案课题认识图形北师大版一年级70页和71页修改建议教学目标:1、通过操作和观察,使学生初步认识长方体、正方体、圆柱、球;知道它们的名称,并会识别。2、培养学生动手操作、观察能力,初步建立空间观念,发展学生的想象能力。3、通过学生活动,激发学习兴趣,培养学生合作、探索和创新意识。教学重点与难点:教学重难点:使学生直观认识长方体、正方体、圆柱和球这几种立体图形。教学难点:使学生初步建立空间观念。课前准备:教学过程创设情境导入:同学们,在你们每组的桌上有一个百宝箱,里面装着各种各样的礼物,这是皮皮狗特意为你们准备的,你们想知道里面都有什么吗?一会我们就把百宝箱里的礼物全取出来,同学们在取得时候千万别抢,把礼物轻轻的堆在桌子的中间,把百宝箱放在地上,看看有什么礼物呀,开始。谁来介绍一下百宝箱里都有什么?其他同学看一看你们桌上的礼物和他们的一样吗?探索与体验:一、初步感知长方体、正方体、圆柱和球。1、分一分皮皮狗给我们带来这些礼物是想让同学们从这堆物体中选择样子相像的放在一起分一分,你们能做到吗?师到各小组指导学生给物体按要求分类。师:哪组同学先来介绍一下你们组是怎么分的?(师指名)2、揭示名称师:老师发现同学们真是心灵手巧,把样子相像的物体都放在一起;同学们,你们知道吗,其实在数学王国里,国王给每种样子相像的物体起了一个共同的名字。像这样的物体叫长方体(师出示物体)每人从桌上拿一个长方体叫出它的名字现在老师给这些物体脱去花外衣,我们看看是什么样子的(出示图片)指名说它的名称。师用上面的方法,揭示正方体、圆柱、球的名称。……二、感知物体的特点1、引导感知长方体的特点(师拿出一个长方体)同学们看老师手里拿的是什么?请同学们仔细的看一看,长方体看上去是什么样子的?同学们用手摸一摸,有什么感觉?放在桌上推一推,会是怎么样?小结:长方体看上去是长长、方方的,摸一摸它的面是平平的,放在桌上推一推,它会平着走。2、感知正方体、圆柱、球体的特点师引导学生按照认识长方体的方法独立感知正方体、球和圆柱这三种形状的物体的特征,先在小组内说一说,再全班汇报。师巡视指导引导学生汇报:⑴哪组同学先来说一说正方体有什么特点?或者说它是什么样子的?引导学生进一步感知正方体的特点。⑵谁来说说圆柱有什么特点?引导学生进一步感知圆柱的特点。⑶哪组同学发现了球的特点?实践与应用:课间活动:引导学生动画片。红红和聪聪为皮皮狗盖房子。在动画片中,有哪几位我们认识的新朋友?1、说一说师:其实这些形状的物体藏在我们生活中的每个角落,请同学们找一找,在我们的日常生活中还有哪些物体是长方体、正方体、圆柱和球的?老师也从生活中找来了一些物体,你们能说出它们是什么形状的吗?(完成练一练第一题)2、完成数一数请同学们打开书翻到37页(1)请同学们从左边的图中数一数有多少正方体、有多少长方体、多少圆柱和球,然后把数出的结果分别填在()里⑵数一数每个图形是由多少小方块组成的。师引导学生在小组内摆一摆。3、游戏:摸物体按形状名称摸物体。老师和一个组的同学示范。然后各组照样子做。四:全课小结今天,我们不仅认识了各种形状的物体,还用它们装扮了我们的生活。板书设计:教学反思:

1、当您付费下载文档后,您只拥有了使用权限,并不意味着购买了版权,文档只能用于自身使用,不得用于其他商业用途(如 [转卖]进行直接盈利或[编辑后售卖]进行间接盈利)。
2、本站所有内容均由合作方或网友上传,本站不对文档的完整性、权威性及其观点立场正确性做任何保证或承诺!文档内容仅供研究参考,付费前请自行鉴别。
3、如文档内容存在违规,或者侵犯商业秘密、侵犯著作权等,请点击“违规举报”。

碎片内容

认识图形 (3)

您可能关注的文档

精品中小学文档+ 关注
实名认证
内容提供者

精品资料,值得下载

相关标签

确认删除?
VIP
微信客服
  • 扫码咨询
会员Q群
  • 会员专属群点击这里加入QQ群
客服邮箱
回到顶部