电脑桌面
添加小米粒文库到电脑桌面
安装后可以在桌面快捷访问

建筑公司考勤制度VIP免费

建筑公司考勤制度_第1页
1/7
建筑公司考勤制度_第2页
2/7
建筑公司考勤制度_第3页
3/7
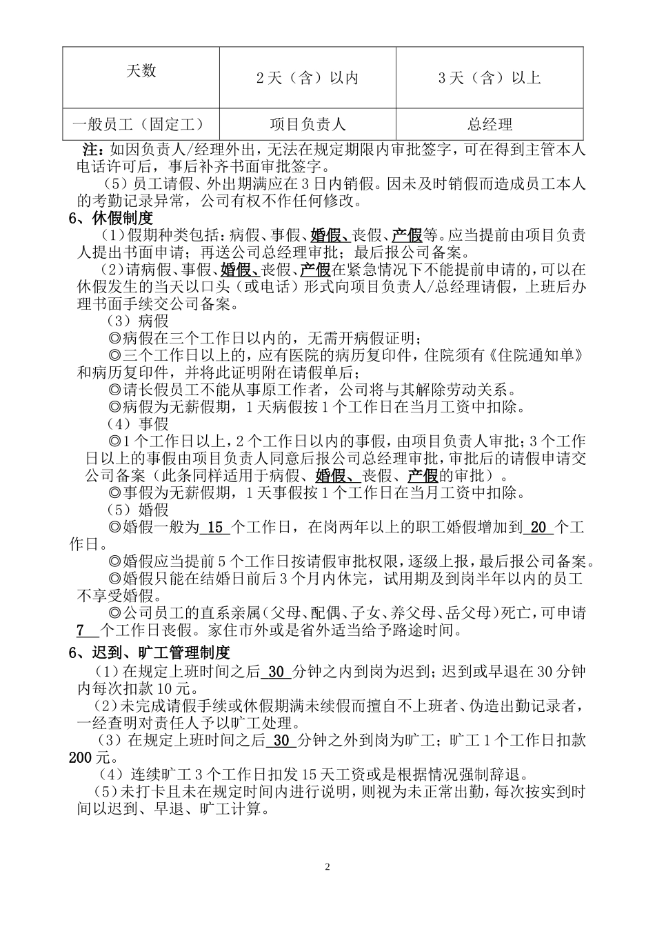
考勤管理制度1、目的为了规范公司考勤管理,严肃工作纪律,有效提升员工的敬业精神,并使员工的工资核算做到有法可依,结合我公司实际情况及行业的特殊性,特制定本规定。2、适用范围本制度适用于本公司所有员工。3、工作时间:(根据各项目情况拟定)(1)上午—(冬季)—(夏季)下午—(冬季)—(夏季)(2)每个月4天带薪休班(一线施工员每月2天带薪休班),实行轮休制,各项目根据工作情况合理安排人员休班,项目负责人同意后报公司备案。(3)全勤奖励:因工作或岗位原因放弃个人休班而工作的,1个工作日奖励150元,2个工作日奖励300元,奖励按月结算,年终发放。4、考勤制度:(1)公司实行上、下班指纹录入打卡制度。全体员工都必须自觉遵守工作时间。(2)打卡次数:一日四次,即早上上班下班各打卡一次,下午上班下班各打卡一次。(3)打卡时间:打卡时间为上班到岗时间和下班离岗时间;(4)因公外出不能打卡:因公外出不能打卡应填写《外勤登记表》,注明外出日期、事由、外勤起止时间。因公外出需事先申请,如因特殊情况不能事先申请,应在事毕到岗当日完成申请、审批手续,否则按旷工处理。因停电、卡钟(工卡)故障未打卡的员工,上班前、下班后要及时到负责人处填写《未打卡补签申请表》,由直接负责人签字证明当日的出勤状况,月底由负责人据此上报考勤。(5)由于本行业的特殊性,临时加班情况居多,因加班不能正常打考勤的及时到负责人处填写《未打卡补签申请表》,由直接负责人签字证明当日的出勤状况,月底由负责人据此上报考勤。上述情况考勤由各项目负责人进行管理。5、请假制度(1)员工请假,均应提前提交《请假申请单》。(2)员工休假必须提前申请。如因紧急情况或突发急病而无法提前请假时,应在休假当天上午上班前通过电话向项目负责人请假,并在上班后第一天完成请假审批手续,否则按旷工处理。(3)请假必须由本人亲自办理有关手续,电话请假或委托他人代理手续的视为无效,将按旷工或自动离职处理。(4)请假的核决权限1天数2天(含)以内3天(含)以上一般员工(固定工)项目负责人总经理注:如因负责人/经理外出,无法在规定期限内审批签字,可在得到主管本人电话许可后,事后补齐书面审批签字。(5)员工请假、外出期满应在3日内销假。因未及时销假而造成员工本人的考勤记录异常,公司有权不作任何修改。6、休假制度(1)假期种类包括:病假、事假、婚假、丧假、产假等。应当提前由项目负责人提出书面申请;再送公司总经理审批;最后报公司备案。(2)请病假、事假、婚假、丧假、产假在紧急情况下不能提前申请的,可以在休假发生的当天以口头(或电话)形式向项目负责人/总经理请假,上班后办理书面手续交公司备案。(3)病假◎病假在三个工作日以内的,无需开病假证明;◎三个工作日以上的,应有医院的病历复印件,住院须有《住院通知单》和病历复印件,并将此证明附在请假单后;◎请长假员工不能从事原工作者,公司将与其解除劳动关系。◎病假为无薪假期,1天病假按1个工作日在当月工资中扣除。(4)事假◎1个工作日以上,2个工作日以内的事假,由项目负责人审批;3个工作日以上的事假由项目负责人同意后报公司总经理审批,审批后的请假申请交公司备案(此条同样适用于病假、婚假、丧假、产假的审批)。◎事假为无薪假期,1天事假按1个工作日在当月工资中扣除。(5)婚假◎婚假一般为15个工作日,在岗两年以上的职工婚假增加到20个工作日。◎婚假应当提前5个工作日按请假审批权限,逐级上报,最后报公司备案。◎婚假只能在结婚日前后3个月内休完,试用期及到岗半年以内的员工不享受婚假。◎公司员工的直系亲属(父母、配偶、子女、养父母、岳父母)死亡,可申请7个工作日丧假。家住市外或是省外适当给予路途时间。6、迟到、旷工管理制度(1)在规定上班时间之后30分钟之内到岗为迟到;迟到或早退在30分钟内每次扣款10元。(2)未完成请假手续或休假期满未续假而擅自不上班者、伪造出勤记录者,一经查明对责任人予以旷工处理。(3)在规定上班时间之后30分钟之外到岗为旷工;旷工1个工作日扣款200元。(4)连续旷工3个工作日扣发15天工资或是...

1、当您付费下载文档后,您只拥有了使用权限,并不意味着购买了版权,文档只能用于自身使用,不得用于其他商业用途(如 [转卖]进行直接盈利或[编辑后售卖]进行间接盈利)。
2、本站所有内容均由合作方或网友上传,本站不对文档的完整性、权威性及其观点立场正确性做任何保证或承诺!文档内容仅供研究参考,付费前请自行鉴别。
3、如文档内容存在违规,或者侵犯商业秘密、侵犯著作权等,请点击“违规举报”。

碎片内容

建筑公司考勤制度

确认删除?
VIP
微信客服
  • 扫码咨询
会员Q群
  • 会员专属群点击这里加入QQ群
客服邮箱
回到顶部